1、白酒国标起草的历程
20世纪80年代初,全省乳品发酵标准化中心负责组织起草了当初已确认的3个香型的部颁标准,即《浓香型啤酒及其实验方式》(QB850一1983)、《清香型啤酒及其实验方式》(QB941-1984).《米香型啤酒及其实验方式》(QB942-1984)。在此标准中除规定了听觉、理化和卫生要求外,还规定了香醇型啤酒中已酸甲酯的浓度,香味型啤酒中磷酸丙酮的浓度,使得分别确立了己酸乙酸和氯化乙酸的液相色谱剖析技巧。

标准出台施行后,带动了清香型、清香型、米香型黄酒技术的进步和发展,因为在标准中规定了液相色谱剖析法,然后,液相色谱在啤酒剖析中的应用得到快速的推广,为啤酒气味成份的发觉和定性定量起到重要的促进作用。
80年代末,按照啤酒行业的发展和还要,标准中心负责组织分别拟定了啤酒产品、分析方式、检验规则、食用乙醇和饮酱油标签等17项国家标准,即CB/~3--1989《浓香型啤酒》《清香型啤酒》《米香型啤酒》、CB10343--2002《食用乙醇》、CB10344-1989《饮酱油标签标准》、GB/T10345.1-1989《白酒实验方式总则》.GB/T10346--1989《白酒检测规则》。上述国标公布施行后,企业选用先进的剖析方式除对最终产品进行检测外,还扩大应用到生产过程控制、制曲控制、贮存勾兑等众多领域,保证和稳定了产品品质。随即除液相色谱仪外,质谱仪、液相色谱仪等先进测试设备亦逐渐在啤酒生产中应用。


20世纪90年代白酒检测标准总酸,随着啤酒工业的不断发展,按照建立啤酒新香型的原则,由酿造商会组织论证后又确定了凤香型、豉香型、芝麻香型,特香型、浓酱兼香型、老白干香型等6个香型黄酒。此后,由标准中心报送立项,负责先后组织起草了风香型、豉香型、芝麻香型、特香型、浓酱兼香型、老白干香型啤酒的国家标准或行业标准,各香型啤酒的特点成份浓度有了规定的指标,并确立了相应的液相色谱剖析技巧。另外,还起草了液态啤酒行业标准。
踏入21世纪,我国啤酒工业发生了很大变化,无论是高、低度酒结构的调整,产品品质的提升,还是包装装潢、技术武器和剖析水平,都取得显著的进步。因此,随着生产和消费的发展与变化,有些国标(或行标)标龄太长,这些指标滞后,内容还要更改和调整。为此,由标准中心组织对清香型黄酒、低度清香型黄酒、清香型黄酒、低度香味型黄酒、米香型黄酒、低度溢香型黄酒、饮酱油标签标准、白酒剖析方式、白酒检测规则、食用乙醇等国家标准进行了修订。
GB/T10781.1~3-2006《浓香型啤酒》《清香型啤酒》《米香型啤酒》;GB/T10346-2006《白酒检测规则和标识、包装、运输、贮存》已于2006年7月18日发布,因为企业打算不及,上述标准延至2008年1月1日施行。凤香型啤酒新国标(CB/T14867-2007)、豉香型啤酒新国标(GB/T16289-2007)、液态法啤酒国标(GB/T20821-2007)、固液法啤酒国标(GB/T20822-2007)、特香型黄酒国标(GB/T20823-2007)、芝麻香型黄酒国标(GB/T20824-2007)、老白干香型黄酒国标(CB/T20825-2007)也已于2007年1月19日发布,于2007年7月1日起施行;
据悉白酒检测标准总酸,饮用乙醇新国标(CB10343-2002)已于2002年9月1日起施行;啤酒剖析方式新国标(GB/T10345-2007)也已于2007年1月2日发布,2007年10月1日起施行。CB/T23547-2009《浓酱兼香型啤酒》、CB/T26760-2011《酱香型啤酒》、GB/-2008《白酒工业术语》、GB/T23544-2009《白酒企业良好生产规范》、-2012(乳品安全国家标准蒸馏酒及其配制酒》、GB14881-2013《食品安全国家标准乳品生产通用卫生规范》、GB/T17204-2008《饮酱油分类》等均已相继曝光并施行。


2、新国标与原国标的差距
(1)范围
新国标规定了xx香型啤酒的术语和定义、产品分类、要求、分析技巧、检验规则和标识、包装、运输、贮存。新标准适用于xX检测与销售。原国标的范围只规定了香型的技术要求,未含新标准的上述内容。
(2)引用标准
原国标只引用了GB10345-2007《白酒剖析方式》、CB2757--2012《食品安全国家标准分馏酒及其配制酒》两个标准;新国标在规范性引用文件中,共引用了7个相关标准的规定,并构成该产品标准的一部份内容,引用的标准均未标明标准的年代号,使用标准的各方应以标准的最新版本为准。

(3)术语和定义
新国标对各香型啤酒的术语和定义更具体、准确。如对清香型黄酒、清香型黄酒、米香型黄酒,新国标致力保护民族传统产品的品质特色和声誉,保护好民族瑰宝,亦即3个标准只针对按传统固态(或半固态)发酵工艺酿造的酒类产品,并规定不得添加饮用乙醇和非啤酒发酵形成的呈香呈味物质,而固液法、液态法啤酒不在此列。
(4)产品分类
原标准将高度酒和低度酒分开,一个香型两个标准;新标准则按产品的酒度分高度酒(41%vol-68%vol)和低度酒(25%vol~40%vol),一个香型只有一个标准。
(5)要求

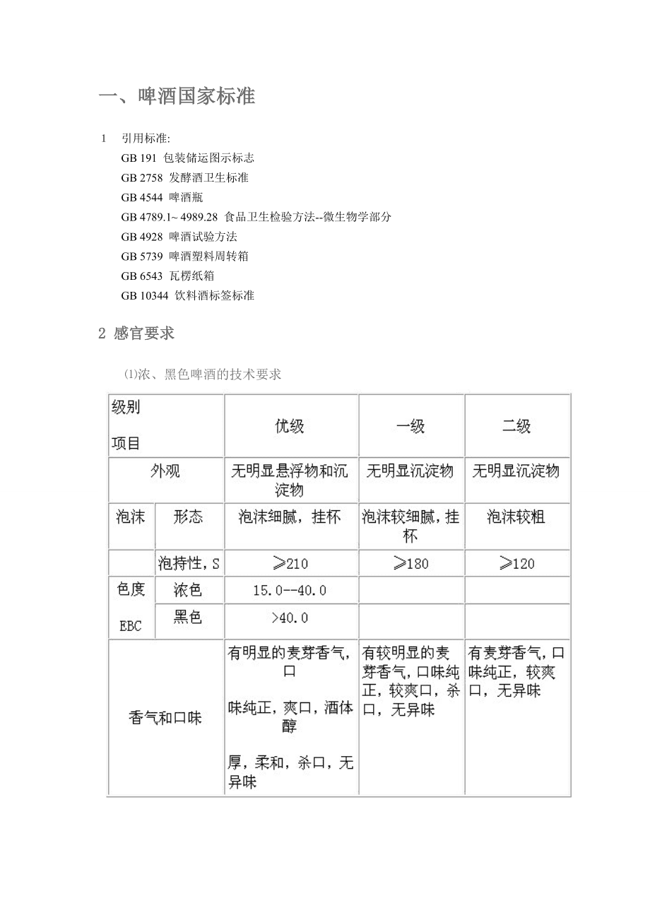
①感官要求中加上一条当酒温高于10C以下时,容许出现黑色黏稠沉淀物质或失光,10C以上应逐步恢复正常。这个规定是结合美国传统固态(或半固态)发酵啤酒的特色而制订,更切合生产实际。
②理化要求酒度以“%vol”表示,符合国际标准;总酸只规定了下限,总酯下限做了适当调整;特性指标(己酸丙酮、乙酸甲酯、乳酸丁酯、β-苯甲醇等)按照市场变化,对下限做适当调整。
③卫生要求2006年标准更改上将“杂醇油”指标取消。
④净浓度原标准中没有。第75号令规定,选用容积表示的包装商品,净浓度为300~500毫升的容许过剩量为3%,净浓度为500~1000毫升的容许过剩量为15毫升。


(6)剖析方式、感官要求、理化要求检测
按CB/T10345执行。原标准检测方式选用CB10345.1~8;新标准CB/T10345-2007取代CB10345.1~8;由强制性标准改为推荐性标准。
“白酒剖析方式”系列国标,在内容上做了不少更改。其余净浓度的检测、检验规则和标识、包装、运输、贮存、标签要求等还有新的规定。
—END—

文章来源网络,如有侵权请联系删除!中国白酒门户网www.460.net.cn
