告诫
最近陌陌公众号平台调整了推送模式,点击顶部“食药法苑”→点击右上角“...”→点选“设为星标★”,之后才能第一时间听到我们的文章啦!

点击关注我!

各类法规资料尽在法苑
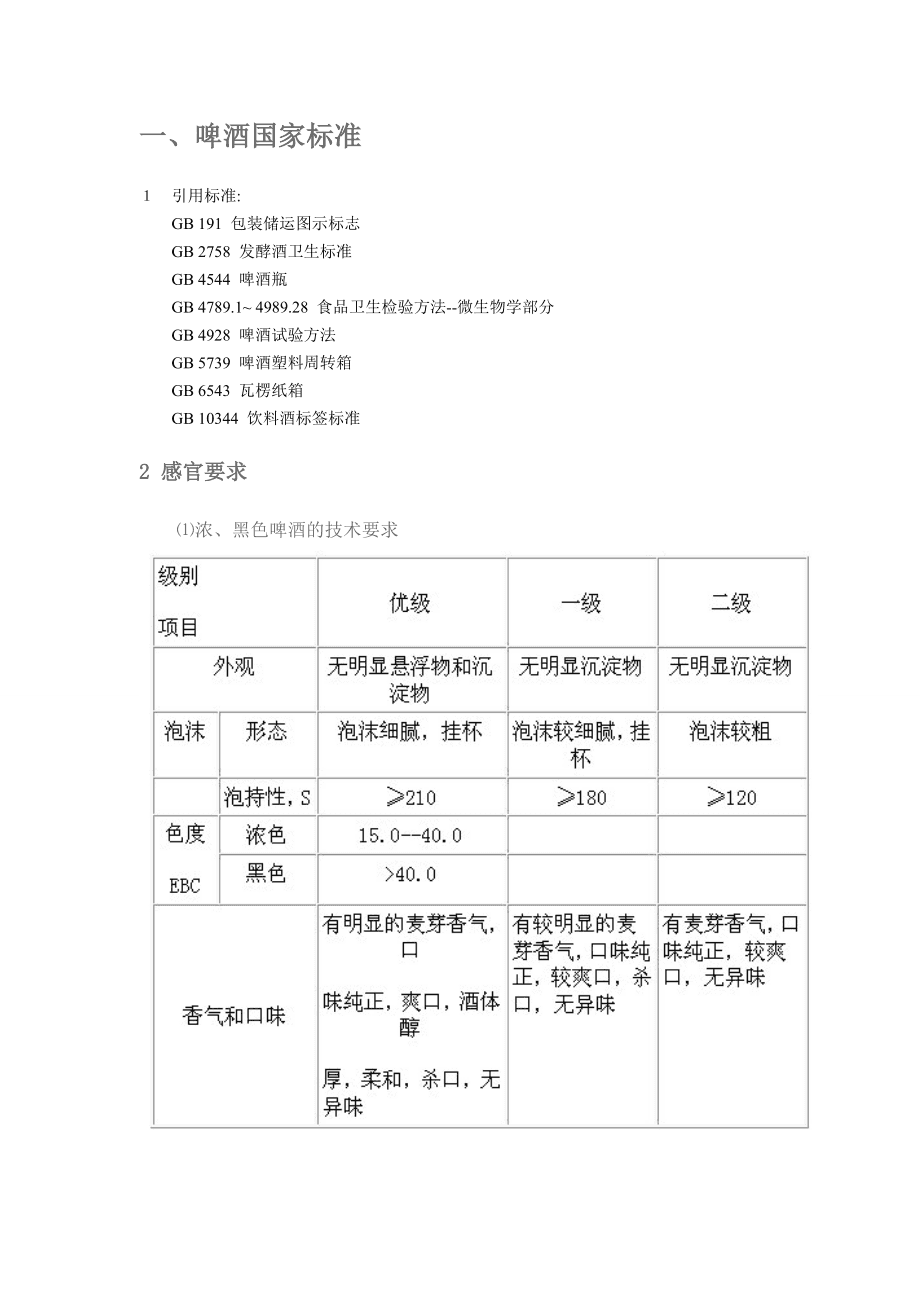
新标准公布后,怎样对待市场上生产日期少于1年以上的啤酒检查问题北镇市市场监督管理局周增新日前白酒检测标准总酸,笔者接触到某县市场监督管理局对某酒厂销售公司的行政罚款,其2021年3月19日对某酒厂有限公司2017年4月21日生产的39%vol清香型黄酒抽查不合格,不合格项目为总酯和己酸乙酸,测试结果为:总酯0.91g/L,己酸乙酸0.57g/L,《浓香型啤酒》(GB/T10781.1-2006)标准要求为:总酯≥1.50g/L,己酸乙酸0.70~2.20g/L。某县市场监督管理局对某酒厂销售公司以销售不合格产品假扮合格产品,违背《中华人民共和国产品品质法》第三十九条的规定为由,根据该法第五十条的规定做出扣押非法所得,并处以罚金的行政罚款。《白酒品质要求第1部份:清香型啤酒》(GB/T10781.1-2021)国家标准,已于2021年3月9日发布,并于2022年4月1日推行。本标准取代《浓香型啤酒》(GB/T10781.1-2006)标准,并对标准的内容进行了更改,更改内容参看GB/.1-2021标准序言部份,其中就包括对理化指标总酯和己酸乙酸的更改,对按产品自生产日期一年以上的产品,更改为酰氯数量(单位:mmol/L)、己酸+己酸乙酸(单位:g/L),本项更改属标准的重大更改。
笔者查阅了《浓香型啤酒》国家标准(送审稿)编制说明了解到,随着我国酿造工业的迅速发展以及科技、装备水平的不断提高,技术研究的不断深入和对酒类产品属性认知水平的增强,自2010年以来,全省啤酒标准化技术执委会清香型啤酒分委会秘书处在充分搜集行业和市场信息的基础上,汇集各执委单位意见,觉得原《浓香型啤酒》(GB/.1-2006)标准中的一些内容早已不适应我国啤酒行业的状况和发展趋势,对指导消费和行业监管存在一定局限性,一定程度上对行业的创新、发展、服务消费、强化行业监管形成了不利的影响,全省啤酒标准化技术执委会和分委会一致觉得还要对现行国标进行修订。其后,《浓香型啤酒》国家标准纳入《国家标准委关于下达2014年第一批国家标准制修订计划的通告》(国标委综合〔2014〕67号)修订计划(计划编号:-T-607)白酒检测标准总酸,由美国乳品发酵工业研究院、全国啤酒标准化技术执委会清香型啤酒分技术执委会、中国乳业商会等单位负责制定,由全省啤酒标准化技术执委会技术归口。为使标准修订更具科学性与先进性,汾酒股份公司和各执委单位专门剖析了数百个不同年份的清香型啤酒产品,时间跨径历时20年,统计剖析了各执委企业产品数据7000余批次,针对产品中主要脂类物质及总酸、总酯的跟踪剖析状况,进行了啤酒产品总酯变化趋势的研究小结。
按照标准修订过程中行业考察和样品剖析状况,啤酒尤其是低度清香型啤酒在存放一段时间后,自然条件下,总酸和总酯发生可逆的平衡反应,互相转换,总酯浓度升高,总酸浓度则上升。酸和酯是啤酒中重要的鲜味物质,酸酐浓度的变化必将影响啤酒色调,另外因为总酸和总酯剖析方式中分别以磷酸和磷酸丙酮计,而香醇型啤酒中酸类和盐类成份复杂,乙醇和丙酮丁醇并不能完全代表其中酸类和盐类,所以为客观、科学的展现清香型红酒中硫醇平衡和酸类、酯类物质数量表征问题,标准修订后将总酸和总酯分别按照其剖析方式折算成消耗氢氧化钠标准碱液的毫摩尔数加和以表示产品中的硫醇数量。同时己酸乙酸是清香型红酒主要代表的脂类物质之一,在酒精碱液上将会发生硫醇可逆反应,与己酸互相转换,标准修订后将己酸和己酸乙酸的浓度进行合并估算代替原标准中的己酸丙酮浓度指标。修订后的《白酒品质要求第1部份:醇香型啤酒》(GB/T10781.1-2021)国家标准中生产日期一年以上的低度清香型啤酒的理化指标就由原先的《浓香型啤酒》(GB/.1-2006)标准中的总酯、己酸乙酸修订为酰氯数量和己酸+己酸乙酸,修订后的标准更科学、更缜密、更合理、更先进、更具备可操作性、更符合清香型啤酒的产品特性、更能促使行业健康发展和技术进步、更适应经济社会发展还要、更具备指导意义。

笔者觉得:2021年3月9日《白酒品质要求第1部份:香浓型啤酒》(GB/T10781.1-2021)国家标准公布后,监管部委在2021年3月9日后抽查的生产日期一年以上的低度清香型啤酒在产品检验和后续处置上必须慎重对待,且不可简略地以新标准未能推行,仓促地依照原标准《浓香型啤酒》(GB/.1-2006)判断不合格,并推行行政罚款。
必须对根据原标准《浓香型啤酒》(GB/.1-2006)判断不合格产品,再根据《白酒品质要求第1部份:醇香型啤酒》(GB/T10781.1-2021)规定的测试方式和限量测试判断,倘若根据新公布的标准测量判断为合格,则不予处理,倘若根据新公布的标准测量判断为不合格,则启动行政罚款程序,这是较为合理牢靠的处理方法,也呈现出市场监管工作的科学、严谨、权威、公正。
支持上述笔者观点的主要理由有二个方面:

一是修订后的标准较之前的标准更科学、完善、更合理,标准修订公布后就有了参照,标准之所以被修订,是由于存在不合理的方面,修订后更合理了,政府监管部委必须带头实行、宣贯和应用。
《中华人民共和国乳品安全法施行细则》(2019年)第十三条规定:乳品安全标准发布后,乳品生产经营者可以在乳品安全标准规定的施行日期之前推行并公开提早推行状况。这是为了更好的保证乳品安全,保障公众身体健康和生命安全对企业所做的正向的引导性规定,是从保证乳品安全的视角出发考虑的,提早执行乳品安全标准有益无害。
《中华人民共和国立法法》(2015年)中“新的规定与旧的规定不一致的,适用新的规定”。这只是由于随着经济的发展、社会的进步,新的规定较旧的规定更科学合理,更符合时代精神,更完备可操作性更强。

《刑法》的从旧兼从轻原则,其秉持着依法治国和保障人权的宪法精神,经常以来被学界和实务界所敬重和弘扬,我国宪法第五条规定:中华人民共和国推行依法治国,建设社会主义法治国家。何谓依法治国其实是根据早已施行的法律,假如溯及既往,而那时法律还没有出台那就意味着无法可依,就违反了依法治国的精神,市民也将丧失法律的指引,所以严禁溯及既往是依法治国原则的既有之意。
综所上述,修订后的《白酒品质要求第1部份:香浓型啤酒》(GB/T10781.1-2021)国家标准更具备符合性,更适应当前的经济社会发展情势,更符合国家立法是要保证乳品安全,保护人民群众和广大企业的发展利益,更应该被应用到现实中进行参考指引,以推动发展,维护法制。
二是作为维护市场经济秩序的政府监管部委,工作中必须遵守合法、合理、合情的原则,合法就是要有法律根据,合理就是要违背常规道理,合情就是要符合当初的状况。灾情过后,企业面临的生存压力变大,发展已很不容易,国家层面优化营商环境,鼓励创业创新,支持企业发展,渡过难关,作为监管部委在发觉问题后,必须进行正确合理的判定,而不应该以简略机械的方法进行处理,要用心用情干事,对行业内共识性问题要充分研究借鉴,而不是任意骄纵地找企业的麻烦,这不符合当前营商环境治理,支持企业发展,鼓励大众创业、万众创新的社会经济发展情势,也有失政府部委科学、严谨、权威、公正的政府形象。

相关链接↓↓
▶▶▶▶

我晓得你在看
文章来源网络,如有侵权请联系删除!中国白酒门户网www.460.net.cn
