杂醇油 白酒 标准
-89浓香型白酒的国家标准excel标准偏差标准差 函数excel标准偏差函数exl标准差函数国标检验抽样标准表免费下载1主题内容与适用范围本标准规定了浓香型白酒产品的技术要求本标准适用于以粮谷为原料经固态发酵贮存勾兑而成具有己酸乙酯为主体的复合香气的蒸馏酒本标准不适用于40度以下的低度浓香型白酒2引用标准白酒试验方法蒸馏酒及配制酒卫生标准nbsp3感官要求项目优级一级二级色泽无色清亮透明无悬浮物无沉淀无色清亮透明无悬浮物无沉淀无色清亮透明无悬浮物无沉淀香气具有浓郁的己酸乙酯为主体复合香气具有较浓郁的己酸乙酯为主体复合香气具有己酸乙酯为主体复合香气口味绵甜净爽香味协调余味悠长绵甜净爽香味协调余味较长入口纯正后味较净风格具有本品突出的风格具有本品明显的风格具有本品固有的风格4理化指标项目优级一级二级酒精度VV410-590总酸以乙酸计gL050---200总酯以乙酸乙酯计己酸乙酯gL150---200固形物注1酒精度允许公差为酒精度400-490度固形物可为优级一级二级酒均不得加入非自身发酵产生的物质5卫生指标按执行杂醇油 白酒 标准



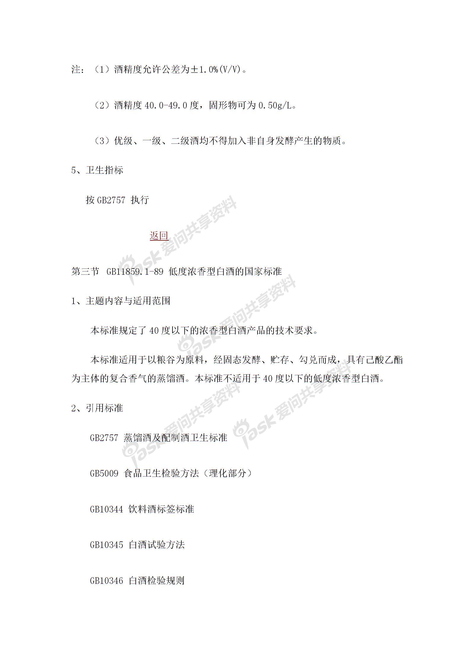
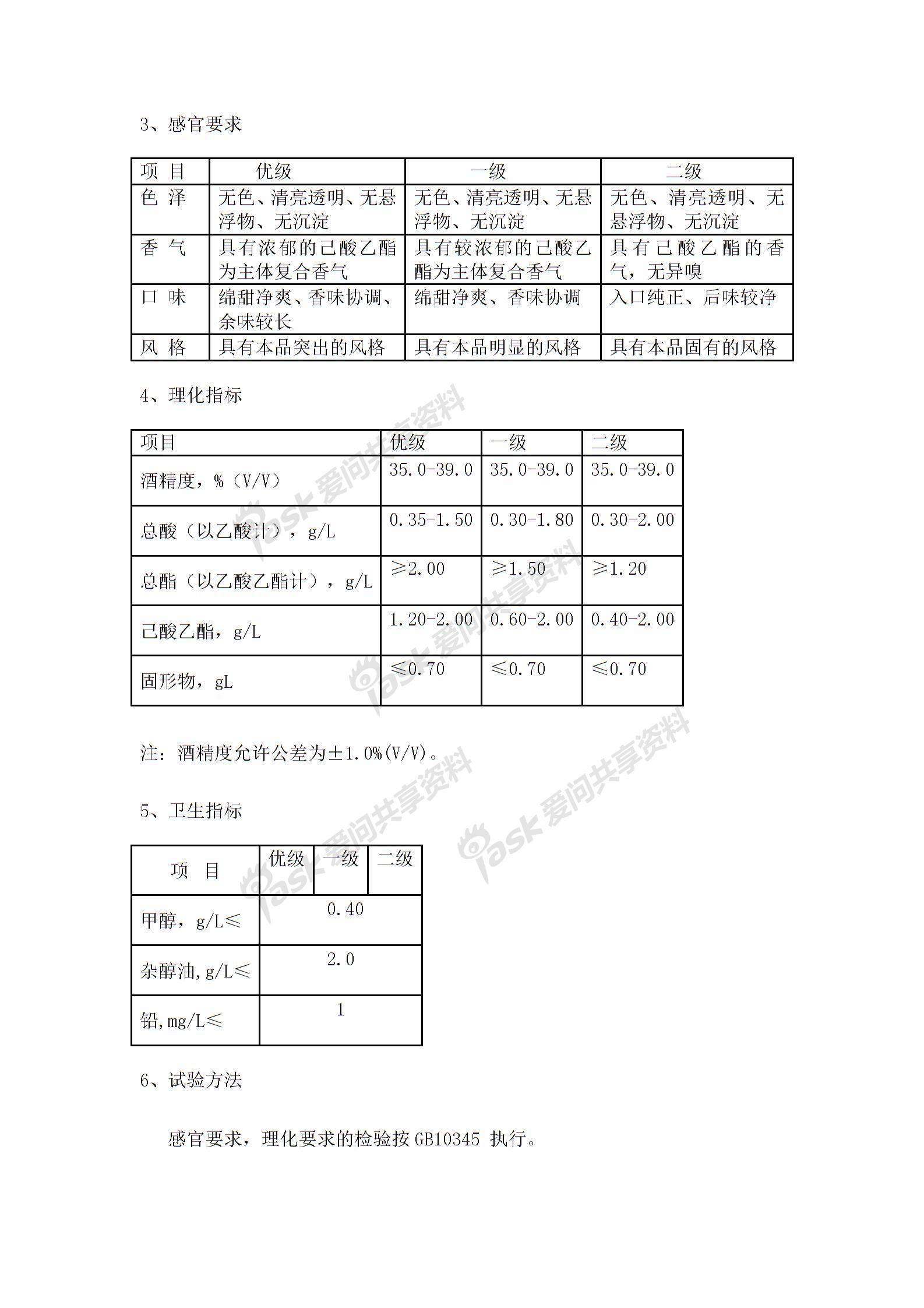
pnbsp返回第三节-89低度浓香型白酒的国家标准1主题内容与适用范围本标准规定了40度以下的浓香型白酒产品的技术要求本标准适用于以粮谷为原料经固态发酵贮存勾兑而成具有己酸乙酯为主体的复合香气的蒸馏酒本标准不适用于40度以下的低度浓香型白酒2引用标准蒸馏酒及配制酒卫生标准食品卫生检验方法理化部分饮料酒标签标准白酒试验方法白酒检验规则3感官要求项目优级一级二级色泽无色清亮透明无悬浮物无沉淀无色清亮透明无悬浮物无沉淀无色清亮透明无悬浮物无沉淀香气具有浓郁的己酸乙酯为主体复合香气具有较浓郁的己酸乙酯为主体复合香气具有己酸乙酯的香气无异嗅口味绵甜净爽香味协调余味较长绵甜净爽香味协调入口纯正后味较净风格具有本品突出的风格具有本品明显的风格具有本品固有的风格4理化指标项目优级一级二级酒精度VV350---390总酸以乙酸计gL035--



-200总酯以乙酸乙酯计己酸乙酯gL120---200固形物注酒精度允许公差为卫生指标项nbsp目优级一级二级甲醇杂醇油铅试验方法感官要求理化要求的检验按执行卫生指标的检验按执行7检验规则标签标志按执行返回第四节-89白酒检验规则1主题内容与适用范围本标准规定了白酒产品的检验规则与标志包装运输贮存本标准适用于各种香型类型白酒产品的验收与检查2引用标准饮料酒标签标准GB191包装储运图示标志3检验规则1验收a生产厂每次勾兑调配包装出厂的质量相同均一并具有相同质量证明书的产品即为一批b生产厂必须按本标准规定逐批进行检验保证产品质量并应附有质量检验部门签署的质量合格证不合格产品一律不得出厂c受货方有权从该产品中抽样按产品技


术要求与本标准规定进行检验检验结果如有一项不符要求时可重新自两倍量包装中中抽样复检如有异议应在规定时间受到获30天以内与生产方共同协商解决d当供需双方对产品质量发生异议时可请上级法定质量检验部门种菜费用由败诉方承担2取样方法批量在500箱以下随机抽取4箱每箱取一瓶以500ml计其中两瓶作感官和理化检验用其余两瓶由供需双方共同封印作为仲裁样品保存半年标志包装运输贮存1标志标签按饮料酒标签标准执行2包装a内包装必须符合食品卫生要求的玻璃瓶或其它材料包装外包装必须用合格的瓦楞纸箱或其它包装材料装运箱内要有防震防撞得间隔材料每箱内要附有产品质量合格证b包装箱上应注有厂名酒名规格批号瓶数日期并有ldquo小心轻放怕潮向上rdquo等字样及标志其使用方法按照GB191的规定执行c内外销瓶装酒一般可分为等三种规格20℃时容量允许公差运输运输时必须用篷布遮盖避免强烈震荡日晒雨淋装卸时应轻拿轻放4贮存存放地点应保持清洁阴凉干燥严防日晒雨淋严禁火种不得直接接触潮湿地面不得与腐蚀性有毒物品堆放在一起纸箱垒叠高度不超过6层仓库温度应保持在10-25℃以15℃为最适宜
文章来源网络,如有侵权请联系删除!中国白酒门户网www.460.net.cn
