1饮酒标准和醉驾标准是多少
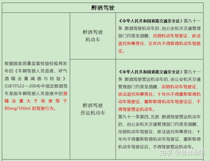
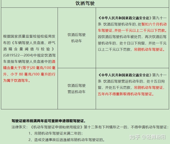
醉酒驾驶标准:每百毫升血液酒精含量等于或大于80mg/100ml。醉酒驾驶(醉驾)是指因饮酒而完全丧失或部分丧失个人意志酒驾标准是和多少的白酒,在这种状态下驾驶机动车的交通违章行为。每百毫升血液酒精含量大于20毫克就算酒后驾驶,大于等于80毫克即为醉酒驾驶。酒驾一般分为饮酒驾驶和醉酒驾驶。

法律依据:《中华人民共和国刑法》 第一百三十三条之一 在道路上驾驶机动车,有下列情形之一的酒驾标准是和多少的白酒,处拘役,并处罚金:
(一)追逐竞驶,情节恶劣的;

(二)醉酒驾驶机动车的;
(三)从事校车业务或者旅客运输,严重超过额定乘员载客,或者严重超过规定时速行驶的;

(四)违反危险化学品安全管理规定运输危险化学品,危及公共安全的。
机动车所有人、管理人对前款第三项、第四项行为负有直接责任的,依照前款的规定处罚。

有前两款行为,同时构成其他犯罪的,依照处罚较重的规定定罪处罚。
2饮酒达到多少算酒驾

车辆驾驶人员血液中的酒精含量大于或者等于80mg/100mL的驾驶行为。酒驾一般分为酒后驾车和醉酒驾车。饮酒驾车是指车辆驾驶人员血液中的酒精含量大于或者等于20mg/100ml,小于80mg/100ml的驾驶行为。醉酒驾车是指车辆驾驶人员血液中的酒精含量大于或者等于80mg/100ml的驾驶行为。
法律依据:《中华人民共和国道路交通安全法》 第九十一条 饮酒后驾驶机动车的,处暂扣六个月机动车驾驶证,并处一千元以上二千元以下罚款。因饮酒后驾驶机动车被处罚,再次饮酒后驾驶机动车的,处十日以下拘留,并处一千元以上二千元以下罚款,吊销机动车驾驶证。醉酒驾驶机动车的,由公安机关交通管理部门约束至酒醒,吊销机动车驾驶证,依法追究刑事责任;五年内不得重新取得机动车驾驶证。饮酒后驾驶营运机动车的,处十五日拘留,并处五千元罚款,吊销机动车驾驶证,五年内不得重新取得机动车驾驶证。醉酒驾驶营运机动车的,由公安机关交通管理部门约束至酒醒,吊销机动车驾驶证,依法追究刑事责任;十年内不得重新取得机动车驾驶证,重新取得机动车驾驶证后,不得驾驶营运机动车。饮酒后或者醉酒驾驶机动车发生重大交通事故,构成犯罪的,依法追究刑事责任,并由公安机关交通管理部门吊销机动车驾驶证,终生不得重新取得机动车驾驶证。
文章来源网络,如有侵权请联系删除!中国白酒门户网www.460.net.cn
