
点击“蓝字”关注我们

#上市公司信息披露违规情况分析 #
2025 年度
No.1监管态势及规则解读
(一)2026年开启A股ESG强信披 471家上市公司将迎首次大考
2026年迫近,A股ESG强信披元年将照进现实,首个信披大考将至。
2025年,顶层设计率先落子。财政部、生态环境部、人民银行、国务院国资委、证监会等部委出台了多份企业可持续信披政策。其中,证监会指导沪深北三大交易所发布《上市公司自律监管指引——可持续发展报告》《上市公司可持续发展报告编制指南》(以下简称《指引》《指南》),A股上市公司需参照《指引》《指南》要求完善ESG治理和报告编制。
2025年,A股赴港上市热潮持续,年内至少16家A股上市公司实现“A+H”两地上市,这也使得ESG强信披上市公司的数量进一步扩容。
政策催化下,近半数A股上市公司实现ESG“交卷”。据中国上市公司协会统计,2025年共有2481家A股上市公司披露2024年ESG报告,披露率达46.09%。其中,ESG强信披企业披露率高达94.90%。中国上市公司协会会长宋志平表示,中国上市公司要化被动为主动,将信息披露从“合规负担”升维为“全球治理通行证”。
《指引》规定,上证180、科创50、深证100、创业板指及境内外同时上市的公司,需在2026年4月30日前披露2025年ESG报告。据21世纪经济报道记者不完全统计,截至12月10日,有471家上市公司被ESG强信披,其中仍有28家未披露2024年ESG报告。距离“交卷”截止日仅剩数月,这28家上市公司做好迎考准备了吗?
28家强信披公司仍未交卷
眼下正值年尾,2026年ESG强信披大考将至,共计471家上市公司被ESG强信披。
目前已披露ESG报告的443家企业中,共计有30个行业(按照申银万国行业划分),近两年来它们的信披率仍在提升。煤炭、建筑材料、房地产、环保、美容护理、商贸零售、轻工制造、社会服务、纺织服饰、非银金融、银行、计算机、公用事业、食品饮料、有色金属、基础化工、建筑装饰、石油石化、钢铁、家用电器业全部披露了2024年ESG报告。信披率最低的行业是通信业,但也达到了81.25%。
藏格矿业(000408.SZ)是近日调入深证100指数的企业之一,被纳入ESG强信披范围。藏格矿业相关负责人对21世纪经济报道记者分析称,“ESG虽然在国际上分化比较严重,但是国内政策还是一贯性的,企业该做的工作也在正常开展,一些没有开始做ESG的企业可能观望情绪会重一些。”
该负责人介绍,“公司碳盘查工作已开展两年,委托第三方进行。目前公司披露碳排放的压力不算大,我们主要年度做一次组织层面的碳盘查,范围1、2和3的部分科目。”
不过,仍有28家ESG强信披上市公司报告未交卷,它们的Wind ESG评级均在A级以下,近半数(10家)扎堆电子行业。
距离《指引》规定的2026年4月30日信披截止日已经越来越近,这28家企业能否全部ESG信披交卷,21世纪经济报道记者将持续追踪。
ESG强信披纳入的企业将持续变动、扩容。受指数调整的影响,强信披企业每半年/季度便会经历一次小规模“换血”。例如近日上证180、深证100指数便分别调出和调入7家企业,年内至少16家A股上市公司实现“A+H”两地上市。
上市公司加紧碳排放披露
在E、S、G三大维度,哪些ESG强信披企业称得上优等生?《指引》规定的关键指标中,哪些是企业信披难点?
中诚信认证总裁王谦对21世纪经济报道记者分析,随着沪深北交易所《指引》的强制披露要求出台,ESG信披已成为影响企业融资成本、国际供应链准入的关键要素,企业对碳数据管理的重视度大幅提升。
中上协数据显示,A股上市公司披露温室气体排放量的积极性呈上升趋势。在已披露2024年可持续发展报告的A股上市公司中,披露温室气体排放量的占比达到近三分之二,近一半进行了温室气体排放核查。
在碳排放“报得出”的前提下,如何升级到“减得下”?这从第三方认证机构的碳管理业务中足可窥见。王谦对记者表示,今年的碳管理业务中,企业零碳工厂认证需求激增。尤其是制造业为了建设绿色供应链,积极申请零碳/近零碳工厂认证,以便在出口与融资中获得优势。
SGS电子电气服务部高级技术经理Michael Tang在接受21世纪经济报道记者采访时表示,“零碳工厂认证、产品碳足迹核查等核心业务需求同比增长显著,尤其在电子、新能源、船舶制造等行业,客户群体从头部企业向中型企业延伸。业务深度持续拓展,从单一的碳核算服务,升级为涵盖ESG战略规划、全价值链碳管理、数字化工具适配等的综合解决方案。”
奇正藏药(002287.SZ)是A股上市公司,已连续发布16份社会责任报告。奇正藏药高级副总裁、董事会秘书冯平向21世纪经济报道记者表示,其ESG报告因成本控制考虑,迄今未进行第三方审计。在碳排放方面,虽一直主动披露,但受限于费用、投资回报考量及部分商业信息保密要求,零碳工厂认证与产品碳足迹核算等深度工作尚未开展。
某企业碳资产管理部人士对21世纪经济报道记者分析称,零碳工厂建设成本较高,核心原因在于除了需通过三体系等常规认证外,还需采购绿电抵消碳排放,且需达到一定抵消规模。此外,部分省份对零碳工厂有明确要求,不能单纯依赖碳资产采购抵消,还需通过自身技术改造等方式主动减排,这些投入往往数额较大。
供应链上下游协同ESG管理
随着范围3碳核算逐渐成为披露重点,企业投入不再局限于自身生产环节,而是向供应链上下游延伸,推动核心供应商开展碳盘查与减排行动。
头部新能源企业已开始搭建供应链碳管理平台,将ESG绩效纳入供应商考核体系。Michael Tang对记者介绍,新能源电池企业面临供应链上游数据零散、产品全生命周期碳核算效率低等痛点。
Michael Tang表示,某电池企业自主开发了碳管理平台,SGS依据ISO 14067(产品碳足迹)及ISO 14044(生命周期评价)标准,对平台的全生命周期数据采集、整合、分析功能进行全面评估,助力该电池企业优化产品建模、减碳行动规划、数据库开发管理。
作为资本市场中的核心中介机构,券商的ESG表现备受市场关注。据21世纪经济报道记者此前统计,在今年6月,22家券商的年度碳排放统计口径大规模扩围,有3家券商(信达证券、方正证券和中银证券)仍停留在披露社会责任报告阶段,但已有10家券商(中信建投、中金公司、招商证券、申万宏源、华泰证券、国信证券、广发证券、东方证券、东方财富、兴业证券)在报告中披露范围3碳排放量。
范围3碳核算一直是困扰金融机构的难题。瑞士百达集团是瑞士第二大国际金融机构,有着全球最大的环境机遇主题投资策略之一。瑞士百达资产管理客户投资组合经理兼影响力投资专家施义在接受21世纪经济报道记者采访时表示,瑞士百达将范围3碳管理的重点放在投资组合碳足迹上,截至2024年底,40%核算范围内的受托资产已获得SBTi验证。
“大多数金融机构通过资助标准减排或避排项目来抵消其排放量,但这种做法并不能降低大气中的二氧化碳浓度。”施义对记者表示,瑞士百达采取多元化碳抵消机制,投资团队亦在鼓励被投企业驱动自身运营和供应链的碳披露,督促企业推进实现其科学减排目标。
过半数ESG强信披券商成立ESG委员会
《指引》和《指南》明确,ESG治理架构的决策层成员由公司董事会成员组成,可持续发展目标设定一般包括定性或定量目标,也需要确保公司相关人员具备足够的专业技能和能力。
以酒业为例,21世纪经济报道记者翻阅各酒企公告得知,ESG强信披酒企近年来密集在公告或ESG报告中披露了ESG委员会开设情况,五粮液、泸州老窖、古井贡酒等酒企“一把手”纷纷下场担任了ESG委员会的召集人。
再以券商行业为例,据21世纪经济报道记者此前统计,22家ESG强信披券商中,已有12家明确成立了董事会层面ESG委员会,2家提及了董事会下设ESG部门,其余8家均介绍了各自的ESG治理架构和理念。
“公司新任董事长高度重视ESG工作,将其视为重要的公司治理工具。”冯平向记者透露,公司已经成立了ESG委员会,在近日的董事会会议上,ESG成果与未来规划已成为专项议题。公司战略正尝试从ESG指标库中提取关键绩效目标,推动ESG与整体战略的深度融合,目前正在进行基础衔接工作。
值得注意的是,国际长期资本也将公司治理视为投资决策的第一道门槛。施义对记者介绍,境外投资者更关注企业是否具备可持续的治理框架与风险管控能力,“中国企业若想赢得国际资本青睐,除技术创新与成本优势外,必须夯实ESG披露与公司治理基础。”
施义认为,中国沪深北交易所推出《指引》是积极信号,但治理(G)是E和S的根基。境外投资者尤其关注董事会独立性及有效性、管理层薪酬设计与股东利益及实质性ESG目标的关联度、运营和供应链对劳工权利、周边社区和环境影响等实质性风险的披露质量。
“例如,若企业的供应链或运营项目中有较高劳工或环境风险敞口,并没有依据国际最佳实践去缓解该风险,即便技术领先也可能被排除在投资组合之外。”施义表示,瑞士百达在评估A股公司时,会通过企业参与机制,要求公司披露风险敞口及缓解措施,而非仅简单采用“一刀切”的排除策略。
(来源:21世纪经济报道 )
(二)穿透披露落地 信披新规重塑资管市场生态
信息不对称是资管行业普遍存在的痛点,产品信息难找、收益披露模糊、底层资产不透明等问题,既影响投资者决策,也制约行业高质量发展。近日,金融监管总局发布《银行保险机构资产管理产品信息披露管理办法》,以“同类业务、相同标准”为核心原则,统一信托、理财、保险资管三类产品的信披规则,将穿透披露明确写入监管要求,为资管行业划定信息透明的底线。
明确穿透披露要求
办法明确,对于投向其他适用《关于规范金融机构资产管理业务的指导意见》的产品的资产管理产品,其信息披露义务人在按照办法规定进行穿透披露时,被投资产品(公开募集证券投资基金除外)的管理人应当及时为穿透披露提供协助,提供真实、准确、完整的信息。
“穿透披露及要求被投产品管理人协助披露,是资管产品信息披露的关键突破。”邮储银行研究员娄飞鹏表示,此举有助于治理多层嵌套下的风险隐匿,厘清资金真实投向,压实全链条信息披露责任。
金融监管总局有关司局负责人答记者问时介绍,当前,资产管理信托产品、理财产品、保险资管产品均无专门的信息披露监管制度,现行要求分散在不同制度中,存在标准不一致等问题,亟须构建适合三类资产管理产品特点的信息披露制度,统一监管规则,强化信息披露行为监管。
事实上,近年来不少理财公司积极优化信息披露内容。徽银理财、平安理财、招银理财等已在产品定期报告中穿透SPV披露前十大持仓。以徽银理财丰盈多资产双月开8号理财产品为例,其2025年三季度报告显示,截至9月末,穿透前的资产管理产品占总资产比例为86.69%,报告披露了穿透后该理财产品持有的前十大持仓。
定期信披要求严格
除穿透披露外,办法聚焦投资者“找报告难、查信息难”痛点,进一步细化定期披露规则,让信披要求更具可操作性。
办法明确规定,公募产品应当于每个季度结束之日起十五个工作日内披露产品的季度报告,每年8月31日前披露产品的半年度报告,每年4月30日前披露产品上一年度的年度报告。同时明确豁免情形——产品成立不足90个自然日可免编当期季度、半年和年度报告,但若超过该期限,存续期内至少需披露一次定期报告。
部分机构已践行严格的信披标准。以信银理财为例,尽管产品成立不足90个自然日,一般仍会披露季报,同步公示前十大持仓、非标资产、关联交易及投资组合等信息。其一款2025年9月成立的封闭式产品,10月末便披露了三季度运行报告。
费用披露的规范化也是办法规范的重点。办法要求,资产管理产品的说明书或合同应当披露的内容包括但不限于认(申)购及赎回费、托管费等与产品相关的收费项目、收费条件、收费标准等。以交银理财稳享灵动慧利季季开5号理财产品为例,其定期报告披露了向关联方支付的投资管理费、托管费、销售手续费等。不过,记者注意到,宁银理财等公司旗下部分产品定期报告中并未披露相关费用信息。
拉齐监管标准
办法还制定了三类产品各自的信息披露自律规范。在遵循信息披露总体原则和基本要求的前提下,中国信托业协会、中国银行保险资产管理业协会应当会同中国信托登记有限责任公司、银行业理财登记托管中心有限公司、中保保险资产登记交易系统有限公司,结合三类产品各自特点作出细化规定。同时,办法区分公募与私募产品差异,对公募产品提出更严格的信息披露标准;对于私募产品则要求在合规前提下尊重合同约定。
据中国信托业协会披露,截至2025年上半年末,我国资产管理行业整体资产管理规模174.50万亿元。其中,保险资金运用余额36.23万亿元,公募基金产品规模34.39万亿元,信托资产规模32.43万亿元,银行理财产品规模30.67万亿元。
联合资信认为,办法的实施有助于破解信息不对称痛点,既能压实机构信义义务,遏制业绩误导、信息模糊等乱象,也能倒逼机构回归代客理财本质,推动行业公平竞争与净值化转型。
办法将于2026年9月1日正式施行,预留8个月过渡期。娄飞鹏表示,对理财公司而言,一方面,需要升级系统、搭建跨机构协作机制,或会抬升合规与IT成本;另一方面,将倒逼其提升投研与风控能力,彻底告别资金池等业务模式。
(来源:中国证券报)
No.22025年信息披露违规情况
(一)综述
监管“零容忍”信息愈发清晰。截至2025年12月31日,2025年整年A股市场共有637家上市公司信息披露违规,平均在披露定期财务报告时,信息披露违规数量最多。整体来说,今年上市公司信披违规数量比去年明显减少,主要原因严监管在不断升级,监管部门对上市公司信披违法违规行为监管力度加大,上市公司重视信息披露,罚单逐渐减少。

(二)被采取监管措施情况

深交所的监管类型:通报批评、公开谴责、公开认定、监管函;
上交所的监管类型:通报批评、公开谴责、公开认定、监管关注;
北交所的监管类型:警示函、通报批评、公开谴责
证监会及派出机构的监管类型:立案调查、行政处罚(立案调查结案后)、市场禁入、责令整改、监管谈话、警示函、监管关注、公开认定、口头警示、监管意见函等。
深交所的关注函与问询函是一类,需要公司说明或补充说明一些事项;上交所的监管工作函也是类似问询函需要公司说明或补充说明一些事项。故在信披违规收集中未收录深交所的关注函及问询函,上交所的监管工作函及问询函。
(三)违规原因情况
2025年已有637家A股公司因违规受罚,因“公司治理及其他”问题受罚的上市公司数量最多,共有277家;其次因“未履行信息披露”违法违规的上市公司有206家;因“信息披露不及时和不准确”违法违规的上市公司分别有197家、196家。整体来说公司治理及其他、信息披露不及时、不准确是上市公司违法违规问题的重灾区,详细被罚的主要原因涉及信息披露违规(定期报告、互动平台回复、其他平台未披露信息等)、内幕交易、短线交易、违纪,以及其他等问题。

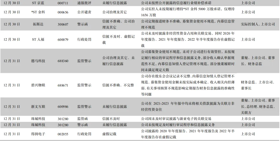
(四)2025年12月信息披露违规情
通过对上交所、深交所、北交所及公司公告的搜索,2025年12月共有68家公司接收到106份监管函件。具体如下:








(五)部分具体违规事项
1、公司控股股东未按照前期披露的增持计划实施增持,与投资者形成的合理预期不符,导致予以通报批评:
案例:关于对威龙葡萄酒股份有限公司控股股东星河息壤(浙江)数智科技有限公司予以通报批评的决定,相关情况如下:
一、相关主体违规情况
经查明,2024 年 11 月 30 日,威龙葡萄酒股份有限公司(以下简称公司)披露《关于控股股东增持公司股份计划的公告》称,公司控股股东星河息壤(浙江)数智科技有限公司(以下简称星河息壤)计划自2024年11月30日起6个月内,通过集中竞价交易系统增持公司股份,金额不低于1,000万元、不超过2,000万元。2025年5月14日,公司披露《关于控股股东拟延长增持计划实施期限的公告》称,因受资金安排以及春节假期、定期报告敏感期等客观因素影响,能够实施股份增持的有效时间大幅缩短,未能在原定期限内完成增持,因此申请延长股份增持计划实施期限,自公司股东大会审议通过该事项后六个月内实施完毕。2025年5月30日,公司披露《2025年第一次临时股东大会决议公告》显示,2025年5月29日公司召开股东大会审议通过了《关于延长控股股东增持公司股份计划实施期限的议案》。2025年11月29 日,公司披露《关于控股股东增持股份计划到期暨增持结果的公告》显示,截至公告披露日,控股股东星河息壤累计增持公司股份0股,累计增持金额0元,未完成本次增持股份计划。
二、责任认定和处分决定
(一)责任认定
上市公司控股股东公开披露拟增持公司股份,是其作出的公开承诺,为市场高度关注的重大事项,理应严格遵守、及时履行。但控股股东星河息壤未按照前期披露的增持计划实施增持,与投资者形成的合理预期不符,违反了《上海证券交易所股票上市规则》(以下简称《股票上市规则》)第4.5.1条、第4.5.2条、第7.7.5条等相关规定。此外,综合考虑本次增持计划情况、实施过程出现的客观情形、市场影响等因素,对相关情节予以酌情考虑。
对于上述纪律处分事项,在规定期限内,控股股东星河息壤回复无异议。
(二)纪律处分决定
鉴于上述违规事实和情节,经上海证券交易所(以下简称本所)纪律处分委员会审核通过,根据《股票上市规则》第13.2.1条、第 13.2.3 条和《上海证券交易所纪律处分和监管措施实施办法》《上海证券交易所上市公司自律监管指引第10 号——纪律处分实施标准》等有关规定,本所作出如下纪律处分决定:
对威龙葡萄酒股份有限公司控股股东星河息壤(浙江)数智科技有限公司予以通报批评。
对于上述纪律处分,本所将通报中国证监会,并记入证券期货市场诚信档案数据库。
上市公司股东应引以为戒,在从事证券交易等活动时,应严格遵守法律法规和本所业务规则及其承诺,自觉维护证券市场秩序;认真履行信息披露义务,积极配合上市公司做好信息披露工作。
《上海证券交易所股票上市规则》相关规定如下:
4.5.1 上市公司控股股东、实际控制人应当诚实守信,依法依规行使股东权利、履行股东义务,严格履行承诺,维护公司和全体股东的共同利益。
控股股东、实际控制人应当维护公司独立性,不得利用对公司的控制地位谋取非法利益、占用公司资金和其他资源。
公司控股股东、实际控制人不得妨碍公司或者相关信息披露义务人披露信息,不得组织、指使公司或者相关信息披露义务人从事信息披露违法行为。
4.5.2 上市公司控股股东、实际控制人应当履行下列职责:
(一)遵守并促使公司遵守法律法规、本所相关规定和公司章程,接受本所监管;
(二)依法行使股东权利,不滥用控制权或者利用关联关系损害公司或者其他股东的合法权益;
(三)严格履行所作出的公开声明和各项承诺,不擅自变更或者解除;
(四)严格按照有关规定履行信息披露义务;
(五)不得以任何方式违法违规占用公司资金;
(六)不得强令、指使或者要求上市公司及相关人员违法违规提供担保;
(七)不得利用公司未公开重大信息谋取利益,不得以任何方式泄露与公司有关的未公开重大信息,不得从事内幕交易、短线交易、操纵市场等违法违规行为;
(八)不得通过非公允的关联交易、利润分配、资产重组、对外投资等任何方式损害公司和其他股东的合法权益;
(九)保证公司资产完整、人员独立、财务独立、机构独立和业务独立,不得以任何方式影响公司的独立性;
(十)本所认为应当履行的其他职责。
控股股东、实际控制人应当明确承诺,如存在控股股东、实际控制人及其关联人占用公司资金、要求公司违法违规提供担保的,在占用资金全部归还、违规担保全部解除前不转让所持有、控制的公司股份,但转让所持有、控制的公司股份所得资金用以清偿占用资金、解除违规担保的除外。
7.7.5 上市公司及相关信息披露义务人应当严格遵守承诺事项,按照中国证监会和本所相关规定履行承诺义务。
公司应当将公司及相关信息披露义务人承诺事项从相关信息披露文件中单独摘出,逐项在本所网站上予以公开。承诺事项发生变化的,公司应当在本所网站及时予以更新。
公司未履行承诺的,应当及时披露未履行承诺的原因以及相关人员可能承担的法律责任;相关信息披露义务人未履行承诺的,公司应当主动询问相关信息披露义务人,并及时披露未履行承诺的原因,以及董事会拟采取的措施。
公司应当在定期报告中披露承诺事项的履行进展。
13.2.1 本规则第1.4条规定的监管对象违反本所相关规定或者其所作出的承诺的,本所可以视情节轻重,对其单独或者合并采取监管措施或者实施纪律处分。
13.2.3 本所可以根据本规则及本所其他规定实施下列纪律处分:
(一)通报批评;
(二)公开谴责;
(三)公开认定一定期限内不适合担任上市公司董事、高级管理人员或者境外发行人信息披露境内代表;
(四)建议法院更换上市公司破产管理人或者管理人成员;
(五)暂不接受发行上市申请文件;
(六)暂不接受中介机构或者其从业人员出具的相关业务文件;
(七)限制投资者账户交易;
(八)收取惩罚性违约金;
(九)其他纪律处分。
本所实施前款第(六)项纪律处分的,同时将该决定通知监管对象所在单位(如适用)及聘请其执业的本所上市公司或者其他监管对象。在暂不接受文件期间,本所可以决定是否对该监管对象出具且已接受的其他文件中止审查。
2、公司定期报告相关财务数据、内部控制自我评价报告披露不准确导致予以监管警示:
案例:关于对超讯通信股份有限公司及有关责任人予以监管警示的决定,相关情况如下:
根据中国证券监督管理委员会广东监管局出具的《关于对超讯通信股份有限公司采取责令改正措施并对梁建华、钟海辉、胡红月采取出具警示函措施的决定》(〔2025〕144号,以下简称《决定书》)查明的事实,超讯通信股份有限公司(以下简称超讯通信或公司)在信息披露、规范运作方面,有关责任人在职责履行方面存在如下违规行为。
一、收入核算不准确
超讯通信2023年和2024年前三季度对定制算力服务器业务采用总额法确认收入,但公司实际以通知发货的形式要求供应商直接将商品运送至客户处,有关商品运输由上游供应商承担,公司没有通过重大服务将该产品与其他商品整合再出让给客户,公司在该业务中应当被认定为代理人,按照净额法核算相关收入。上述情形不符合《企业会计准则第14号——收入》第三十四条规定,导致公司2023年年度报告以及2024年一季报、半年报、三季报相关信息披露不准确。
二、定期报告收入跨期核算
超讯通信2024年7月、8月向客户交付两批算力服务器并获取了客户签收单据,由于业务人员未及时在产值系统中提交交货数据,导致公司2024年前三季度少计营业收入和营业利润。上述情形不符合《企业会计准则第14号——收入》第四条规定,导致公司2024年三季度财务报告相关信息披露不准确。
三、内部控制不规范
一是客户信用管理内部控制存在缺陷。超讯通信在GPU购销业务和定制型算力服务器业务中对同一客户的授信额度过大,与有关客户的经营实力和资信状况不匹配,且长期对应收账款和其他应收款的账期管理过于宽松,未采取实质有效措施追回欠款,导致公司被供应商起诉并冻结银行账户,影响日常经营运作。上述情形不符合《企业内部控制应用指引第6 号——资金活动》(财会〔2010〕11号)第十八条、第二十条,《企业内部控制应用指引第9号——销售业务》(财会〔2010〕11号)第四条、第五条、第十条规定。
二是违反不相容职务分离控制的要求。超讯通信有员工同时为部分供应商提供服务,反映公司与人力资源相关的内部控制环境和控制活动薄弱,公司对组织架构与控制措施的执行不到位,治理层和管理层对内部控制的重视程度不足。上述情形不符合《企业内部控制基本规范》第十二条、第十五条、第十六条、二十九条,《企业内部控制应用指引第1号——组织架构》第七条,《企业内部控制应用指引第3号——人力资源》第六条规定。公司的内部控制自我评价报告未如实反映上述问题,相关内容不准确。
公司定期报告相关财务数据、内部控制自我评价报告披露不准确,违反了《上海证券交易所股票上市规则》(以下简称《股票上市规则》)第 1.4 条、2.1.1 条、2.1.4 条、第4.1.1 条、第7.7.6条等有关规定。时任董事长梁建华作为公司主要负责人和信息披露第一责任人、时任总经理钟海辉作为公司日常经营管理主要责任人、时任财务总监胡红月作为公司财务事项负责人,根据《决定书》认定,未能勤勉尽责,对上述违规行为负有责任,违反了《股票上市规则》第 2.1.2 条、第 4.3.1 条、第4.3.5 条、第5.2.6条等规定及其在《董事(高级管理人员)声明及承诺书》中作出的承诺。
鉴于上述违规事实和情节,根据《股票上市规则》第13.2.1条、第 13.2.2 条和《上海证券交易所纪律处分和监管措施实施办法》等有关规定,我部作出如下监管措施决定:
对超讯通信股份有限公司及时任董事长梁建华、时任总经理钟海辉、时任财务总监胡红月予以监管警示。
根据《上海证券交易所纪律处分和监管措施实施办法》,请你公司及董事、高级管理人员采取有效措施对相关违规事项进行整改,结合本决定书指出的违规事项,就公司信息披露及规范运作中存在的合规隐患进行深入排查,制定有针对性的防范措施,切实提高公司信息披露和规范运作水平。请你公司在收到本决定书后 1 个月内,向我部提交经全体董事、高级管理人员签字确认的整改报告。
你公司及董事、高级管理人员应当举一反三,避免此类问题再次发生。公司应当严格按照法律、法规和《股票上市规则》的规定规范运作,认真履行信息披露义务;董事、高级管理人员应当履行忠实、勤勉义务,促使公司规范运作,并保证公司按规则披露所有重大信息。
《上海证券交易所股票上市规则》相关规定如下:
1.4 发行人、上市公司及其董事、高级管理人员、股东或者存托凭证持有人、实际控制人,收购人及其他权益变动主体,重大资产重组、再融资、重大交易、破产事项等有关各方,为前述主体提供服务的中介机构及其相关人员,以及法律法规规定的对上市、信息披露、停复牌、退市等事项承担相关义务的其他主体,应当遵守法律法规、本规则及本所其他规定。
2.1.1 上市公司及相关信息披露义务人应当按照法律法规、本规则以及本所其他规定,及时、公平地披露信息,并保证所披露的信息真实、准确、完整,简明清晰、通俗易懂,不得有虚假记载、误导性陈述或者重大遗漏。
本规则所称相关信息披露义务人,是指本规则第1.4条规定的除上市公司以外的承担信息披露义务的主体。
2.1.2 上市公司董事、高级管理人员应当保证公司及时、公平地披露信息,以及信息披露内容的真实、准确、完整,不存在虚假记载、误导性陈述或者重大遗漏。
公司董事、高级管理人员不能保证公司披露的信息内容真实、准确、完整或者对公司所披露的信息存在异议的,应当在公告中作出相应声明并说明理由,公司应当予以披露。
2.1.4 上市公司及相关信息披露义务人披露信息,应当以客观事实或者具有事实基础的判断和意见为依据,如实反映实际情况,不得有虚假记载。
4.1.1 上市公司应当建立健全有效的治理结构,建立完善独立董事制度,形成科学有效的职责分工和制衡机制,强化内部和外部监督制衡,保证内部控制制度的完整性、合理性及有效性。
公司应当确保股东会、董事会及其专门委员会等机构合法运作和科学决策,明确股东、董事、高级管理人员的权利和义务,保障股东充分行使其合法权利,尊重利益相关者的基本权益,保证公司经营管理合法合规、资金资产安全、信息披露真实、准确、完整,切实防范财务造假、资金占用、违规担保等违法违规行为,维护公司及股东的合法权益。
4.3.1 上市公司董事、高级管理人员应当遵守并保证公司遵守法律法规、本所相关规定和公司章程,忠实、勤勉履职,严格履行其作出的各项声明和承诺,切实履行报告和信息披露义务,维护上市公司和全体股东利益,并积极配合本所的日常监管。
独立董事应当在董事会中充分发挥参与决策、监督制衡、专业咨询作用。
4.3.5 上市公司董事对公司负有忠实义务,应当采取措施避免自身利益与公司利益冲突,不得利用职权牟取不正当利益。公司董事对公司负有勤勉义务,执行职务应当为公司的最大利益尽到管理者通常应有的合理注意。
公司董事应当履行以下忠实义务和勤勉义务:
(一)公平对待所有股东;
(二)保护公司资产的安全、完整,不得利用职务之便为公司实际控制人、股东、员工、本人或者其他第三方的利益而损害公司利益;
(三)未向董事会或者股东会报告,并按照章程规定经董事会或者股东会决议通过,不得直接或者间接与公司订立合同或者进行交易;
(四)不得利用职务便利,为自己或者他人谋取属于公司的商业机会,但向董事会或者股东会报告并经股东会决议通过,或者公司根据法律、行政法规或者章程规定,不能利用该商业机会的除外;
(五)未向董事会或者股东会报告,并经股东会决议通过,不得自营或者为他人经营与公司同类的业务;
(六)保守商业秘密,不得泄露公司尚未披露的重大信息,不得利用内幕信息获取不当利益,离职后应当履行与公司约定的竞业禁止义务;
(七)保证有足够的时间和精力参与公司事务,原则上应当亲自出席董事会,因故不能亲自出席董事会的,应当审慎地选择受托人,授权事项和决策意向应当具体明确,不得全权委托;
(八)审慎判断公司董事会审议事项可能产生的风险和收益,对所议事项表达明确意见;在公司董事会投反对票或者弃权票的,应当明确披露投票意向的原因、依据、改进建议或者措施;
(九)认真阅读公司的各项经营、财务报告和媒体报道,及时了解并持续关注公司业务经营管理状况和公司已发生或者可能发生的重大事项及其影响,及时向董事会报告公司经营活动中存在的问题,不得以不直接从事经营管理或者不知悉、不熟悉为由推卸责任;
(十)关注公司是否存在被关联人或者潜在关联人占用资金等侵占公司利益的问题,如发现异常情况,及时向董事会报告并采取相应措施;
(十一)认真阅读公司财务会计报告,关注财务会计报告是否存在重大编制错误或者遗漏,主要会计数据和财务指标是否发生大幅波动及波动原因的解释是否合理;对财务会计报告有疑问的,应当主动调查或者要求董事会补充提供所需的资料或者信息;
(十二)积极推动公司规范运行,督促公司依法依规履行信息披露义务,及时纠正和报告公司的违规行为,支持公司履行社会责任;
(十三)法律法规、本所相关规定和公司章程规定的其他忠实义务和勤勉义务。
公司高级管理人员应当参照前两款规定履行职责。
董事、高级管理人员的近亲属,董事、高级管理人员或者其近亲属直接或者间接控制的企业,以及与董事、高级管理人员有其他关联关系的关联人,与公司订立合同或者进行交易,适用本条第二款第(三)项规定。
5.2.6 上市公司董事、高级管理人员应当对定期报告签署书面确认意见,说明董事会的编制和审议程序是否符合法律法规、本所相关规定的要求,定期报告的内容是否能够真实、准确、完整地反映上市公司的实际情况。
公司董事无法保证定期报告内容的真实性、准确性、完整性或者有异议的,应当在董事会审议定期报告时投反对票或者弃权票。
审计委员会成员无法保证定期报告中财务信息的真实性、准确性、完整性或者有异议的,应当在审计委员会审核定期报告时投反对票或者弃权票。
公司董事、高级管理人员无法保证定期报告内容的真实性、准确性、完整性或者有异议的,应当在书面确认意见中发表意见并陈述理由,公司应当披露。公司不予披露的,董事、高级管理人员可以直接申请披露。
公司董事、高级管理人员发表的异议理由应当明确、具体,与定期报告披露内容具有相关性。公司董事、高级管理人员按照前款规定发表意见,应当遵循审慎原则,其保证定期报告内容的真实性、准确性、完整性的责任不仅因发表意见而当然免除。
董事、高级管理人员不得以任何理由拒绝对定期报告签署书面意见。
7.7.6 上市公司出现下列重大风险情形之一的,应当及时披露相关情况及对公司的影响:
(一)发生重大亏损或者遭受重大损失;
(二)发生重大债务和未能清偿到期重大债务的违约情况;
(三)可能依法承担重大违约责任或者大额赔偿责任;
(四)公司决定解散或者被有权机关依法责令关闭;
(五)重大债权到期未获清偿,或者主要债务人出现资不抵债或者进入破产程序;
(六)公司营业用主要资产被查封、扣押、冻结、抵押、质押或者报废超过总资产的30%;
(七)公司主要银行账户被冻结;
(八)主要或者全部业务陷入停顿;
(九)公司涉嫌犯罪被依法立案调查,公司的控股股东、实际控制人、董事、高级管理人员涉嫌犯罪被依法采取强制措施;
(十)公司或者其控股股东、实际控制人、董事、高级管理人员受到刑事处罚,涉嫌违法违规被中国证监会立案调查或者受到中国证监会行政处罚,或者受到其他有权机关重大行政处罚;
(十一)公司的控股股东、实际控制人、董事、高级管理人员涉嫌严重违纪违法或者职务犯罪被纪检监察机关采取留置措施且影响其履行职责;
(十二)公司董事长或者总经理无法履行职责。除董事长、总经理外的其他董事、高级管理人员因身体、工作安排等原因无法正常履行职责达到或者预计达到3个月以上,或者因涉嫌违法违规被有权机关采取强制措施且影响其履行职责;
(十三)本所或者公司认定的其他重大风险情况。
No.4自愿性披露情况
自愿性信息披露是上市公司履行持续信息披露义务的重要内容,也是强制性信息披露必要和有益的补充。2025年全年共有819家公司发布了923份自愿性披露公告,其中2025年12月共有65家公司发布了76份自愿性信息披露公告,涉及内容多样,包括合获得认证、管理办法/制度、获得补贴(资助)、月度经营情况、重大合同、投资设立公司、公司关联方基本资料变更、签订协议、增资扩股、回购进展情况等自愿信披内容,其中有确定自愿性信息披露标准的,也有制定了自愿性信息披露管理制度的,具体情况如下:



由此可以看出多家企业已经重视自愿信披、不难看出信披的的重要性和带来的优点,而且每年交易所都会对信披进行考核评分。
在《深圳证券交易所上市公司信息披露工作考核办法(2020年修订)》中,对自愿性信息披露情况也有考核,并设有加分项,具体如下:
第十四条本所对上市公司自愿性披露情况进行考核,重点关注以下方面;
(一)自愿披露的信息是否遵守公平披露原则,是否保持信息披露的完整性、持续性和一致性,是否与依法披露的信息相冲突,是否不存在选择性信息披露、误导投资者的情形;
(二)自愿披露预测性信息时,是否以明确的警示文字,具体列明相关的风险因素,提示可能出现的不确定性和风险。
自愿披露的信息遵守公平披露原则,保持信息披露的完整性、持续性和一致性,与依法披露的信息不冲突,不存在选择性信息披露、误导投资者的情形,加1分;
自愿披露预测性信息时,以明确的警示文字,具体列明相关的风险因素,提示可能出现的不确定性和风险,加1分。
No.5总结与建议
监管“零容忍”信息愈发清晰。截至2025年12月31日,2025年整年A股市场共有637家上市公司信息披露违规,平均在披露定期财务报告时,信息披露违规数量最多。整体来说,今年上市公司信披违规数量比去年明显减少,主要原因严监管在不断升级,监管部门对上市公司信披违法违规行为监管力度加大,上市公司重视信息披露,罚单逐渐减少。
2025年已有637家A股公司因违规受罚,因“公司治理及其他”问题受罚的上市公司数量最多,共有277家;其次因“未履行信息披露”违法违规的上市公司有206家;因“信息披露不及时和不准确”违法违规的上市公司分别有197家、196家。整体来说公司治理及其他、信息披露不及时、不准确是上市公司违法违规问题的重灾区,详细被罚的主要原因涉及信息披露违规(定期报告、互动平台回复、其他平台未披露信息等)、内幕交易、短线交易、违纪,以及其他等问题。
自愿性信息披露是上市公司履行持续信息披露义务的重要内容,也是强制性信息披露必要和有益的补充。2025年全年共有819家公司发布了923份自愿性披露公告,其中2025年12月共有65家公司发布了76份自愿性信息披露公告,涉及内容多样,包括合获得认证、管理办法/制度、获得补贴(资助)、月度经营情况、重大合同、投资设立公司、公司关联方基本资料变更、签订协议、增资扩股、回购进展情况等自愿信披内容,其中有确定自愿性信息披露标准的,也有制定了自愿性信息披露管理制度的,具体情况如下:
今年以来,投资者保护意识的不断提高,投资者对上市公司信息披露的要求也越来越高,监管部门行政处罚力度也明显提升,投资者及监管部门更加关注公司的财务状况、经营成果、风险因素等信息,对于涉嫌信息披露违法违规的行为也更加敏感。上市公司应积极采取措施加强自身治理和内部控制,完善信息披露制度,确保信息披露的真实、准确、完整和及时。同时,上市公司还应该注重履行社会责任,积极回报社会,加强与投资者的沟通和交流,提高公司的透明度和公信力。
上市公司和相关信息披露义务人披露信息,应当以客观事实或具有事实基础的判断和意见为依据,如实反映实际情况,基于对上市公司各种信息披露的分析,我们总结了以下有关信息披露的三种情况:常规性、战略性、危机性,其对应的是强制性信息披露采用就是常规性信息披露的策略,而自愿性信息披露对应的是战略性信息披露策略,当公司发生危机时,如遇到不实报道或影响股价异动的消息时则可以使用危机性信息披露策略。同时,上市公司也不能过度的进行策略性的信息披露,尤其是通过内幕消息、市场热点进行提升股价,一旦查实,上市公司面临的处罚会得不偿失。
本公众号发布的所有资料,学习新闻等部分来源于网络,如有侵权请联系删除!
END
壹号咨询是一家专业的资本价值服务商,致力于做精、做强的IPO财经公关业务、常年IR管理、财务顾问业务,整合资源实现客户价值最大化、为客户提供优质的顾问咨询服务是壹号咨询的服务目标。


