编者按

《燕居客安全屋》
这是一个:分享大安全相关的法律法规、标准规范,事故案例、事故通报等数据。数据来源于互联网、政府相关网站等渠道,通过共享方式,提供安全、健康、应急资讯和互动平台。
大家好,我是“燕居客安全屋”,在这里,帮您答疑解惑,祝您用气安全。
如果您喜欢本文,请分享到朋友圈,想要获得更多信息,文末点亮,第一时间阅读精彩推送。

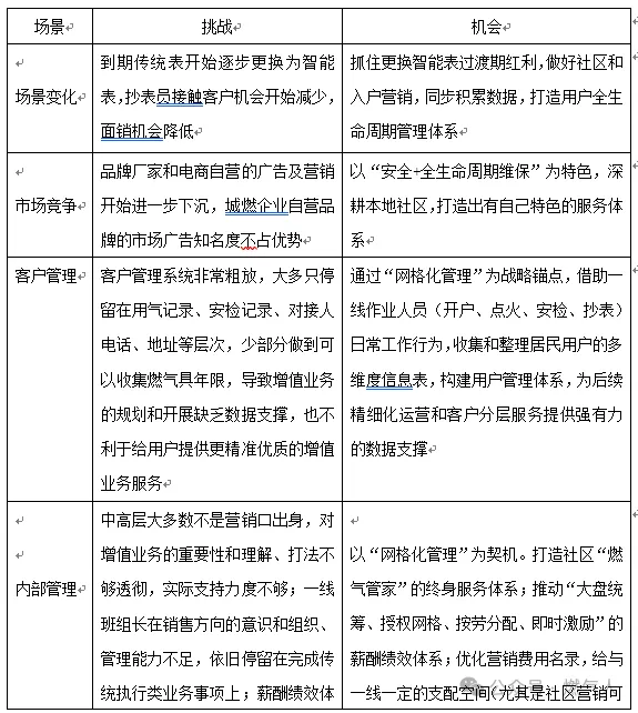
一、城燃企业开展增值业务遇到的挑战与机会点分析
首先从我的角度,城镇燃气增值业务的机会点主要有以下4个:居民、五小、大客户、分销。

(一)大客户:难度最大,质量最优
我认为大客户(工商户和政府客户)是对于组织来说难度最大的一部分,以区域公司的工业用户为例。大客户的需求(商业机会)现在已经从以前单一供气,逐步发展到综合能源,而且机会也从对公层面到服务高净值人群的需求延伸,围绕大客户开展“1+N”的服务,大有可为。

对于区域城燃公司来说,圈子小,处理好区域内的关键客户的人情世故,不仅对业务开展可以有正向帮助,还可以在一些关键时刻(舆情等场景)帮助到不少,所以服务好区域内的大客户应该属于实实在在的一把手工程。而现在的情况在于不少区域公司的老总,对这类客户的重视程度依旧不足,习惯“隐身”,丢给下属部门经理负责,下属没有足够的决策权,级别往往也不够对等,客户增值业务的开展也会遇到层层阻碍。
(二)零售业务-居民端:机会最大,细水长流的现金奶牛
零售业务-居民端,是我们认为机会最大的场景。城燃公司有着庞大的可以直接触达的社区用户,基于其家庭在燃气具更换(8年一换)、热水源替代(电改气)、取暖替代(电改气)、适老化改造、智慧安全家等需求,可以做到多层次多场景服务。我们从增值业务在落地方向面临的主要机会和挑战的角度来说,居民端是机会与挑战并存的场景,也是燃气公司全员都需要重视的场景。


(三)分销:管理最难,舆情风险最大
当前,增值业务外委是不少燃气公司会采取的方式,出发点大概率有以下3个类型:
1、民企城燃业务外委,外围外管,应赚尽赚,后续坐地起价。
单纯供气是微利或者不赚钱,是城燃面临的现状。现在上面在推动城燃整合,部分燃气公司就剥离增值业务这个服务型的“现金奶牛”,将一线作业和增值业务外包给某个实际可控的第三方公司,然后这个第三方公司再和现在的供气主体签一个长期服务合同(比如99年的外包合同)。后续上面在特许经营权到期的时候,再推动并购,主并购方就会遇到一个难题:被并购方,供气和一线服务是分开的,而且单纯收购供气指定亏钱,一线业务又和外部签署了长期合同。要么放弃并购,要么接受高额的并购价格。
2、业务外委,外委不做增值业务,外委外管。
这类大多数是有一定规模的国有燃气公司,现有编制和预算无法满足一线作业需求,采取在一部分区域(城中村、农村、郊区等地)外委换表、安检和抄表。基于管控要求,通常这部分外委单位的人员不参与增值业务的开展。
3、国企城燃业务外委,外委内管,外委也承接增值业务指标。
国企城燃成立一个投资公司,投资公司成立一个外委公司,将原来外委的岗位逐步转移到这个公司下面,在编制和预算受限情况下,这个是我目前最倡导的方式,一方面外委内管可以更强有力地保证了服务质量和舆情风险,一方面也给一线补充了足够的销售人员,另外一个方面,也减少了层层外包带来的成本,更有利于开展市场竞争。
从我们的观察来看,增值业务开展“外委外管、业务外包”是风险最大的,部分外委公司为了达成指标而会采取一些极端的营销手段来促销产品,甚至售卖和燃气公司业务合同规定以外的产品、出售用户数据给第三方,而在用户眼里,一旦出现这种情况,就是城燃主体的责任,尤其是城燃在地方属于相对垄断经营,用户本身就是高敏感、高期待、高要求,很容易引发舆情投诉。另外一个角度,本身现在市场竞争激烈,整体毛利低,层层外包的外委方式,最终到用户手里的价格也不具备竞争力。
(四)五小:变化最大,要求不少
通常在居民存量开发受阻的时候,城燃企业会盯上“五小”用户,也会以此为专项,开展增值业务的攻坚销售。但实际情况是,目前整体大环境承压,“五小”整体的经营存活期比较短,转化难、变化大,通常投入产出比不高。坦诚说,“五小”用户也是目前安全隐患最大的群体,从我们的角度来说,对这群用户更核心的点还是要高度专注于安全(也不是说其他不需要注重,所有都要注重,但是这一块尤为重要),我们也不建议客户在“五小”上集体投入太多精力,但是非常建议选择一些本地的“老字号”提供优质的管家式服务,长期陪伴。
二、大客户端,区域城燃企业开展大客户服务提升建议
目前大多数城燃公司的大客户都交由当地的核心员工/领导服务,这些大客户经理的成长过程大多数是基于自己成长的经验,同时在当地有不少人脉,一时半会也不好取代,自我感觉良好,危机意识不强,很难通过外部去触动。而且目前区域城燃公司,从成本到现状,都很难直接就能引入体系化的大客户服务体系,更多还是要依赖于员工的个人能力。从我们的经验坦诚说,如果这个事情不是一把手亲自推动,通常难以落地。从产出角度来说,建议优先选择从存量客户入手,也是大家的相对舒适区,课程针对存量工业客户的关系管理和商机深挖的角度开展1天的课程,先做体系和理念的覆盖,涉及学员首先是各区分公司的一把手和核心骨干,初步对大客户维护和深耕的理念和方法论、工具达成共识后,自行实践1-2个月,紧接着,在专业导师的引导下,针对圈定的区域目标客户做为期1天的深耕工作坊,输出这些客户在未来1年的深耕开发线路图。然后各区域一把手每个季度复盘一次进度,逐步落地。
三、区域城燃企业“网格化”开展增值业务训战路径建议
对于区域公司“网格化”开展增值业务的训战,目标就是希望可以解决“学不致用、用不习惯、学无产出”的问题,要通过实战陪跑,在区域从上到下做到学以致用、区域定制、固化再固化。
1、目标设定:增值业务目标设定
基于目前集团营收和增长目标,盘点管辖范围内现有业务的开展情况:主营业务营收组成、增值业务营收组成、主营业务预估变化情况(预估会增长多少还是萎缩多少)、增值业务预估变化情况(不同品类分别会增长还是萎缩多少);拆解和设定不同品类营收目标,细化到零售端-居民侧的不同产品线的营收目标。
目前遇到的困境是,如果遇到下目标的人不懂业务,都是参考集团财务要求的目标和过往营收情况,简单做一个指数(比如在过去一年基础上统一增长15%)就把任务下发下去了,毫无底层逻辑,这种目标的下发方式,就会出现一些“匪夷所思”的怪象:之前冲在一线累死累活“打粮食”的团队任务越来越重、越来越累,钱也不多。有的能力不错但是“鬼精”的团队每年都会压着最低要求边缘“压线”去做,反而相对舒舒服服,钱也没少拿。有的团队干脆就“大年努,小年摆烂”,平均下来也还行。
2、阶段诊断:诊断目前处于增值业务开展的哪个阶段
基于诊断本公司目前增值业务开展的所属阶段,寻找需要
强化的关键点,从我们的经验来看,目前大多数中小型公司都还在第一阶段,少部分已经基本从第一阶段过渡到第二阶段,甚至在第三阶段也开始了探索。
阶段1:开口阶段
总的来说,在开口阶段,最核心的就是要敢于主动开口和客户建立销售联系,然后基于这个汇总更多的客户信息,用于后续精细化运营。“开口”这个事情,这对于技术技能型的一线来说,是巨大的挑战,有的是不敢开口,有的是不想开口,有的是不知道怎么开口。
场景 | 重点指标1 | 重点指标2 | 运营数据产出 |
入户 | 开口率 | 入户流程标准化 | 全员开口带来的营收 微信添加数 客户、社区信息管理体系 入户、社区营销、营业厅作业标准化服务流程表 社区营销分析数据 营业厅平日和节假日运营数据(客流、产出、人效) 成功案例集 |
社区营销 | 开口率 | 社区营销标准化 | |
营业厅作业 | 开口率 | 营业厅作业标准化 |
阶段2:选择阶段
到了选择阶段,因为在这一阶段积累了必要的数据和参考流程,销售要从“广撒网”的阶段升级到有选择的阶段,以提高成交效率。本阶段最核心的就是要具备对目标客户、目标社区的开发意识和能力。
场景 | 重点指标1 | 重点指标2 | 运营数据产出 |
入户 | 燃气管家IP | 客户分层服务意识 | 会选择带来的营收 客户分层整理和跟进 微信和自媒体营销体系 燃气管家指导手册 有数据支撑可转化预估的社区营销手册 营业厅“炒店”指导手册 成功案例集 |
社区营销 | 联合营销(摊点展示、入户营销) | ||
营业厅作业 | “炒店” |
阶段3:精细化运营阶段
当增值业务到了第三阶段,基本上就到了存量客户的服务“全
生命周期”服务阶段,最核心做的就是要对客户和社区做分层服务体系,以满足不同群体对于增值业务的要求,同时增值业务的开展也进入了深水区。
场景 | 重点指标1 | 重点指标2 | 运营数据产出 |
入户 | 燃气管家IP细化和强化 | 客户分层服务体系 | 精细化运营带来的营收 基于产品“全生命周期管理”为基础的客户分层服务 不同社区定制化营销手册 不同层级的燃气管家指导手册 联合营销指导手册(区域联动) 成功案例集 |
社区营销 | 基于目标客户/人群的区域内联合“造节”营销、异业合作 | ||
营业厅作业 |
匹配:基于所属阶段,匹配对应的训战辅导项目
以第一阶段为例,为期1周,参考
时间 | 课安排 | 备注 |
D1 | 班组长强化课程 | 班组日常管理、增值业务班组开展管理 |
D2-D3 | 增值业务课程 | 聚焦入户和社区营销两大场景,从选址、摆摊、入户等不同环节针对性教授对应课程 |
D4-D6 | 增值营销训战落地 | 在该区域组织3—4场社区营销训战,老师驻点实战辅导,不同场次之间安排竞赛 |
D7 | 复盘总结 | 复盘、输出对应标准流程指导手册 |
教材举例,基本文章主要做体系分享,不便展示更多。


在当前趋势下,城燃公司开展增值业务,应该是必选题而不是选做题,这已经成为大多的共识。但是,我们还是坚持一个观点,城燃的主业依旧是“确保能安全可靠、稳定精确地给客户提供能源服务”,抛开安全谈增值服务都是耍流氓。同时,燃气的增值业务也建议聚焦“安全+”的理念,如果什么都卖,到最后会让整个团队的价值观受到非常大的影响,唯利是图,眼里只有业绩指标。
同时,忙于日常作业而没空开展增值业务,这也不应该成为组织消极开展增值业务的理由,增值业务并不是独立于日常作业以外的业务,城燃开展增值业务,一定是以服务带动销售,边服务边销售,提供优质的服务是核心,销售则是融合在日常作业行为中。
以我们服务的客户为例,从全周期服务的角度,产品是具备市场竞竞争力的,质量相对于很多产品都抗打,对用户来说其实是提供优质安全服务的一个很好的选择。我做好组织上做好营销赋能和资源、政策支撑,领导也亲自参与其中,起到表率作用,是可以逐步实现“客户满意、组织稳健、员工挣钱”的效果的。
增值业务不可怕,也不是忽悠人,可怕的是组织偏离主业去瞎指挥。

日常居家的燃气隐患、出门在外的应急避险,这些安全细节你真的懂吗?
燕居客安全屋专为普通人打造,不用死记硬背,全是生活化的安全干货 —— 厨房防火步骤、燃气泄漏应对、意外受伤急救,还有短视频教程和图文指南,碎片时间就能学。
扫码加入安全屋,和大家一起学实用安全知识,给生活多份安心保障!
