高鸿股份的上市公司,被查出来连续9年做假账,自己“画”了189亿的营业额。
更离谱的是,他们还用这些假数据去骗钱(发行股票),圈了12.5亿。
现在证监会开出了巨额罚单:
公司总共被罚1.68亿(包括1.35亿公司罚款和个人罚款合计)。
老板(董事长)被罚750万,还被禁止进入证券市场10年。
财务总监被罚600万,禁入5年。
其他一堆高管也全都被罚。
这事有多严重?
时间长、金额大:从2015年一路造假到2023年,横跨9年,虚增收入占真实收入的比例最高一年接近一半(49.38%),利润最高虚增了六成多(64.88%)。这已经不是小打小闹,是系统性、长期性的造假。
性质恶劣:不仅仅是做假账,还利用假数据去市场“骗钱”(欺诈发行),这是资本市场最严重的违规行为之一。
罚得狠:公司被罚了骗来资金的10%(1.25亿),加上其他罚款,总计1.68亿。对个人的罚款和“市场禁入”(相当于踢出这个行业)也是非常严厉的惩戒。
公司现在怎么样了?
根据2025年三季报,公司账上还有2个多亿现金, “够交罚款了”。但这笔巨额罚款交完,对公司现金流也是沉重打击。

公司经营已经一塌糊涂:收入暴跌(IT销售业务关停),净利润巨亏,净资产大幅缩水。可以说,造假暴露后,公司的真实惨状也藏不住了。
说句大实话:
这就是一起典型的 “财报美容”最终变成“财务毁容” 的案例。公司为了维持业绩好看,连续九年搞“空转”贸易(左手倒右手的假生意),最后纸包不住火,被监管部门一锅端。现在不仅要把吃进去的吐出来(罚款),信誉彻底破产,经营也陷入困境,高管职业生涯也毁了。对投资者来说,这公司基本是“雷”完了,只剩下一地鸡毛。

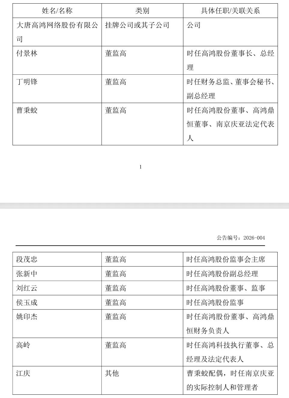
公告编号:2026-004证券代码:400283
证券简称:高鸿3主办券商:太平洋证券
大唐高鸿网络股份有限公司
关于公司及相关当事人收到中国证券监督管理委员会
《行政处罚事先告知书》的公告
一、 基本情况
相关文书的全称:《行政处罚事先告知书》
收到日期:2026年1月23日
生效日期:2026年1月23日
作出主体:中国证监会
措施类别:行政处罚
涉嫌违法违规主体及任职情况:

一、高鸿股份 2015 年至 2023 年年度报告存在虚假记载
(一)高鸿股份通过参与笔记本电脑虚假贸易业务的方式虚增收入和利润
2015 年至 2021 年,高鸿股份通过北京大唐高鸿科技发展有限公司(以下简称高鸿科技)参与南京庆亚贸易有限公司(以下简称南京庆亚)实际控制人江庆组织开展的笔记本电脑虚假贸易业务。该业务供应商和客户均由江庆联系撮合,业务资金、合同、物流单据流转形成闭环,无实际货物流转,相关交易不具有商业实质。上述虚假业务导致高鸿股份 2015 年至 2021 年年度报告分别虚增营业收入6.94 亿元、24.52 亿元、24.20亿元、20.90 亿元、56.34 亿元、24.80 亿元、18.05亿元;分别虚增营业成本 6.93 亿元、24.49 亿元、24.18亿元、20.87 亿元、56.12亿元、24.68 亿元、17.96 亿元;分别虚增利润 67.36 万元、243.88 万元、242.24万元、305.11 万元、2,190.52 万元、1,234.19 万元、894.46 万元。
(二) 高鸿股份通过组织开展 IT 系统等产品虚假贸易业务的方式虚增收入和利润
2018 年和 2020 年,高鸿股份通过北京大唐高鸿数据网络技术有限公司(以下简称高鸿数据)和高鸿恒昌科技有限公司组织开展 IT 系统等产品虚假贸易业务,导致高鸿股份 2018 年和 2020 年年度报告分别虚增营业收入1.96 亿元、308.19 万元;分别虚增营业成本 1.86 亿元、0 元;分别虚增利润977.69 万元、308.19万元。
2022 年和 2023 年,高鸿股份、高鸿数据、江苏高鸿鼎恒信息技术有限公司(以下简称高鸿鼎恒)、江苏高鸿鼎远信息科技有限公司(以下简称高鸿鼎远)等组织开展服务器、笔记本电脑虚假贸易业务,导致高鸿股份2022 年和2023 年年度报告分别虚增营业收入 7.35 亿元、3.94 亿元;分别虚增营业成本7.32 亿元、3.86 亿元;分别虚增利润 370.74 万元、788.21 万元。
综上,高鸿股份 2015 年至 2023 年年度报告分别虚增营业收入6.94 亿元、24.52 亿元、24.20 亿元、22.86亿元、56.34 亿元、24.83 亿元、18.05 亿元、7.35 亿元、3.94亿元,占各期披露营业收入的 9.34%、28.27%、26.97%、24.67%49.38%、35.38%、21.11%、10.72%、6.65%;分别虚增营业成本6.93 亿元、24.49亿元、24.18亿元、22.73 亿元、56.12 亿元、24.68 亿元、17.96 亿元、7.32亿元、3.86 亿元;分别虚增利润 67.36 万元、243.88 万元、242.24 万元、1,282.80万元、2,190.52 万元、1,542.38 万元、894.46 万元、370.74 万元、788.21万元,占各期披露利润绝对值的 0.42%、1.44%、0.99%、13.56%、64.88%、11.35%、22.11%、6.44%、0.50%。
我会认为,高鸿股份披露的 2015 年至 2023 年年度报告存在虚假记载,违反2005 年修订的《中华人民共和国证券法》(以下简称 2005 年《证券法》)第六十三条及《中华人民共和国证券法》(以下简称《证券法》)第七十八条的规定,构成 2005 年《证券法》第一百九十三条第一款和《证券法》第一百九十七条第二款所述情形。
在涉案期间,付景林任高鸿股份董事长、总经理等职务,丁明锋任财务总监、董事会秘书、副总经理等职务,二人未勤勉尽责,是高鸿股份上述违法行为直接负责的主管人员。曹秉蛟任高鸿股份董事、高鸿鼎恒董事、南京庆亚法定代表人,段茂忠任高鸿股份监事会主席,张新中任高鸿股份副总经理,刘红云任高鸿股份董事、监事,侯玉成任高鸿股份监事,姚印杰任高鸿股份董事、高鸿鼎恒财务负责人等职务,上述人员未勤勉尽责,是其他直接责任人员。
高岭作为高鸿科技执行董事、总经理及法定代表人,负责高鸿科技生产经营管理工作,其主导高鸿科技参与笔记本电脑虚假贸易业务,其违法行为与高鸿股份2015年至2021年信息披露违法行为具有直接因果关系,是其他直接责任人员。
江庆为曹秉蛟配偶,南京庆亚实际控制人和管理者,明知涉案笔记本电脑虚假贸易业务对于高鸿股份而言属于“空转”“走单”贸易业务,将导致高鸿股份业绩虚高,仍主动联系高鸿科技开展合作,将其纳入该贸易业务链条,其行为与高鸿股份 2015 年至 2021 年信息披露违法行为构成共同违法。
二、高鸿股份存在欺诈发行
高鸿股份 2020 年度非公开发行股票的相关文件,引用了上述2018 年至2020年虚假业务收入和利润的数据,高鸿股份募集资金总额为12.50 亿元。高鸿股份非公开发行股票相关文件存在重大虚假内容,构成欺诈发行。我会认为,高鸿股份非公开发行股票相关文件存在重大虚假内容,违反《证券法》第十九条的规定,构成《证券法》第一百八十一条第一款所述情形。付景林、丁明锋是直接负责的主管人员,曹秉蛟、段茂忠、刘红云是其他直接责任人员。
上述违法事实,有高鸿股份的发行文件、相关公告、合同文件、财务资料、工商资料、银行流水、询问笔录、公司提供的文件资料、情况说明等证据证明。根据当事人违法行为、性质、情节与社会危害程度,我会拟决定:
一、对高鸿股份相关定期报告存在虚假记载的违法行为,依据《证券法》第一百九十七条第二款的规定:
1、对大唐高鸿网络股份有限公司责令改正,给予警告,并处以1000 万元罚款。
(1)对付景林给予警告,并处以 500 万元罚款。
(2)对丁明锋给予警告,并处以 400 万元罚款。
(3)对曹秉蛟给予警告,并处以 350 万元罚款。
(4)对高岭给予警告,并处以 200 万元罚款。
(5)对段茂忠、张新中给予警告,并分别处以 100万元罚款。(6)对刘红云、侯玉成、姚印杰给予警告,并分别处以75万元罚款。
2.对江庆给予警告,并处以 700 万元罚款。
二、对高鸿股份 2020 年非公开发行股票构成欺诈发行的违法行为,依据《证券法》第一百八十一条第一款的规定:
1、对大唐高鸿网络股份有限公司处以非法所募资金金额百分之十的罚款,即处以 1.25 亿元罚款。
2、对付景林处以 250 万元罚款。
3、对丁明锋处以 200 万元罚款。
4、对曹秉蛟处以 150 万元罚款。
5、对段茂忠、刘红云分别处以 100 万元罚款。
综合上述两项:
一、对大唐高鸿网络股份有限公司责令改正,给予警告,并处以1.35 亿元罚款。
二、对付景林给予警告,并处以 750 万元罚款。
三、对丁明锋给予警告,并处以 600 万元罚款。
四、对曹秉蛟给予警告,并处以 500 万元罚款。
五、对高岭、段茂忠给予警告,并分别处以 200 万元罚款。
六、对刘红云给予警告,并处以 175 万元罚款。
七、对张新中给予警告,并处以 100 万元罚款。
八、对侯玉成、姚印杰分别给予警告,并分别处以75 万元罚款。
九、对江庆给予警告,并处以 700 万元罚款。
付景林、江庆违法情节较为严重,丁明锋违法情节严重。依据2005 年《证券法》第二百三十三条、《证券法》第二百二十一条和《证券市场禁入规定》(证监会令第 185 号)第三条第一项、第四条第一款第一项、第五条、第七条的规定,我会拟决定:对付景林、江庆各采取 10 年证券市场禁入措施,对丁明锋采取5年证券市场禁入措施。自我会宣布决定之日起,在禁入期间内,除不得继续在原机构从事证券业务、证券服务业务或担任原证券发行人的董事、监事、高级管理人员外,也不得在其他任何机构中从事证券业务、证券服务业务或者担任其他证券发行人的董事、监事、高级管理人员职务。

2026年企业走访主题——合作伙伴招募:
2025年活动回顾:
2025年第19期 AI话题 北京场【开放日】联动+AGI bar
2025年第18期 企业投融资专题 天津场【开放日】某国资基金
2025年第17期 香港上市IPO专题 北京场【开放日】联动+北京基金小镇
2025年第16期 上市公司市值管理专题 深圳场【闭门会】某上市公司
2025年第15期 股权激励话题 深圳场【开放日】航天科技广场
2025年第14期 投融资及并购话题 北京场【开放日】国科嘉和
2025年第13期 出海话题 上海场【开放日】合办+上财财教中心
2025年第12期 投融资及上市话题 北京场【开放日】中关村科学城
2025年第8期 并购话题 上海场【开放日】国资基金50人论坛
2025年第7期 并购话题 深圳场【开放日】大湾区合伙人亮相
2025年第6期 并购话题 北京场【闭门会】某地产业基金启动方

这里是运营小秘书
请发工作名片
线下活动报名,请关注“投行下午茶”公众号,1月活动马上宣发:
2026年企业走访主题——合作伙伴招募:
2025年活动回顾:
2025年第19期 AI话题 北京场【开放日】联动+AGI bar
2025年第18期 企业投融资专题 天津场【开放日】某国资基金
2025年第17期 香港上市IPO专题 北京场【开放日】联动+北京基金小镇
2025年第16期 上市公司市值管理专题 深圳场【闭门会】某上市公司
2025年第15期 股权激励话题 深圳场【开放日】航天科技广场
2025年第14期 投融资及并购话题 北京场【开放日】国科嘉和
2025年第13期 出海话题 上海场【开放日】合办+上财财教中心
2025年第12期 投融资及上市话题 北京场【开放日】中关村科学城
2025年第8期 并购话题 上海场【开放日】国资基金50人论坛
2025年第7期 并购话题 深圳场【开放日】大湾区合伙人亮相
2025年第6期 并购话题 北京场【闭门会】某地产业基金启动方

这里是运营小秘书
请发工作名片
线下活动报名,请关注“投行下午茶”公众号,1月活动已经开启,2月活动马上宣发:
