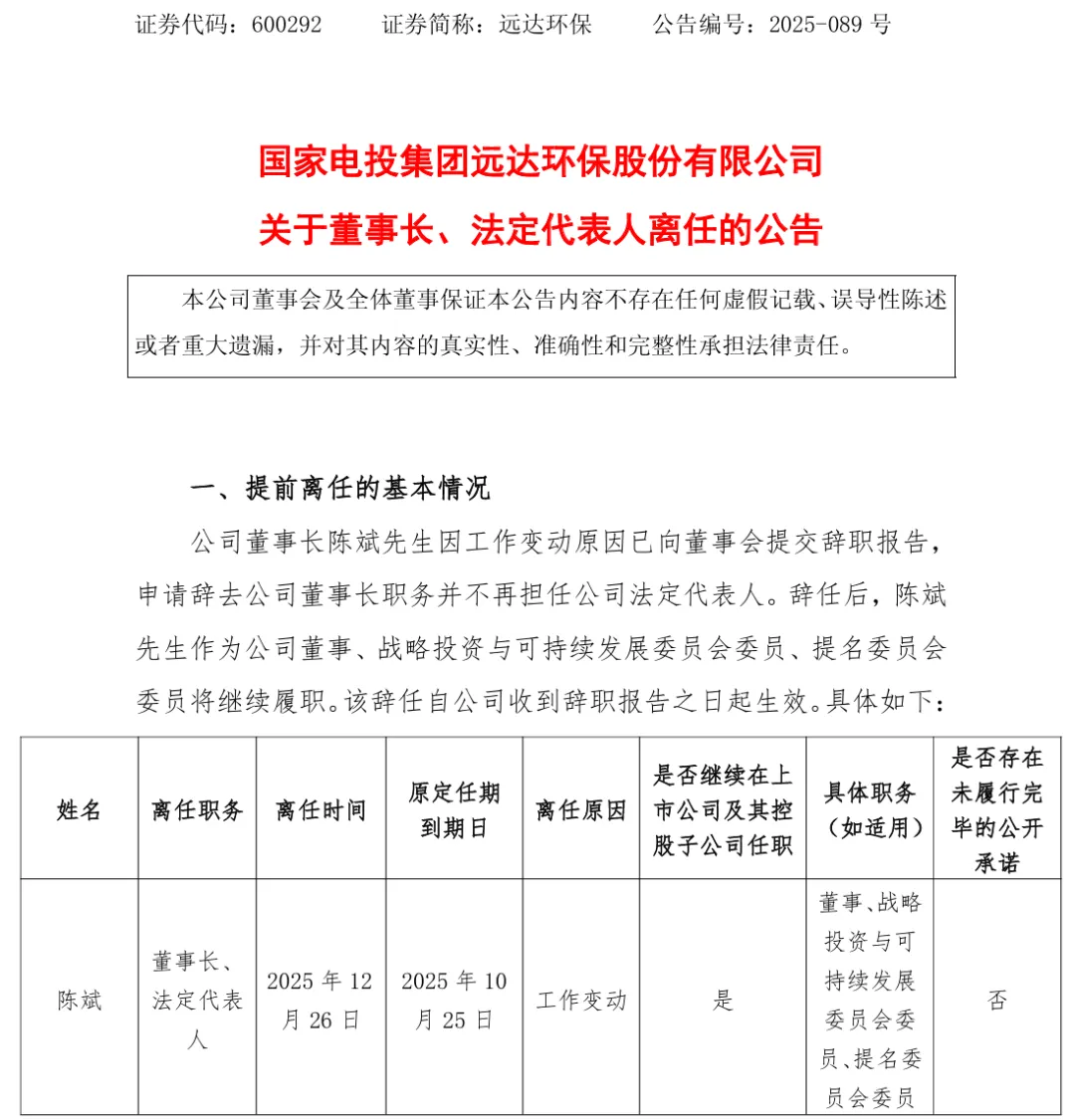
12月28日,远达环保公告,公司董事长陈斌先生因工作变动原因已向董事会提交辞职报告,申请辞去公司董事长职务并不再担任公司法定代表人。辞任后,陈斌先生作为公司董事、战略投资与可持续发展委员会委员、提名委员会委员将继续履职。该辞任自公司收到辞职报告之日起生效。

国家电投集团远达环保股份有限公司(以下简称“远达环保”)是国家电投集团唯一环保产业平台、能源生态融合发展技术总成和专业服务单位,A股上市企业(SH.600292),专业从事能源生态融合业务,涵盖大气治理、工业及市政水处理、“双碳”服务、能源废弃物循环利用、矿山及土壤修复、“生态治理+”等业务,具备工程建设、投资运营、装备制造、研发及技术服务等一体化服务能力,业务遍及国内31个省市自治区,并拓展至土耳其、印度、越南等10个国家,是中国工业烟气治理、催化剂制造、CCUS领域领军企业。
为全面匹配公司重大资产重组后的业务战略转型,精准凸显水电主业核心定位,强化品牌主业辨识度,12月18日,远达环保发布公告称,12月17日在重庆召开2025年第五次(临时)股东会,通过多项决议,公司拟变更公司名称,由“国家电投集团远达环保股份有限公司”,变更为“国家电投集团水电股份有限公司”。暂定名,以工商部门核名为准);英文名称由:“SPICYUANDA ENVIRONMENTAL-PROTECTION Co., Ltd. ”变更为“SPICHydropower Co., Ltd.”。
据介绍,远达环保于2025年11月分别向中国电力国际发展有限公司、湖南湘投国际投资有限公司、国家电投集团广西电力有限公司,定向发行普通股约20.17亿股、11.84亿股、3.98亿股,共计约36.00亿股。公司总股本将由约7.81亿股变更为43.80亿股,公司注册资本将由7.81亿元变更为43.80亿元。

