


餐饮业产生的大气污染物以油烟气的形式排入环境,一般可根据其形态分为颗粒物质和气体物质两类。其中的油烟颗粒物主要来源于烹饪过程中油脂的挥发凝结以及油脂食材的分解、裂解等,统称油烟。而气体物质主要指挥发性有机物(VOCs),此类物质可参与大气光化学反应,增强大气氧化性,同时为二次颗粒物的产生提供原料,其中的部分组分具有异味,直接干扰周边居民的正常生活,造成扰民问题。
为切实提餐饮行业大气污染物排放控制水平,改善广东省大气环境质量,省生态环境厅组织有关单位编制了《餐饮业大气污染物排放标准》(征求意见稿)。

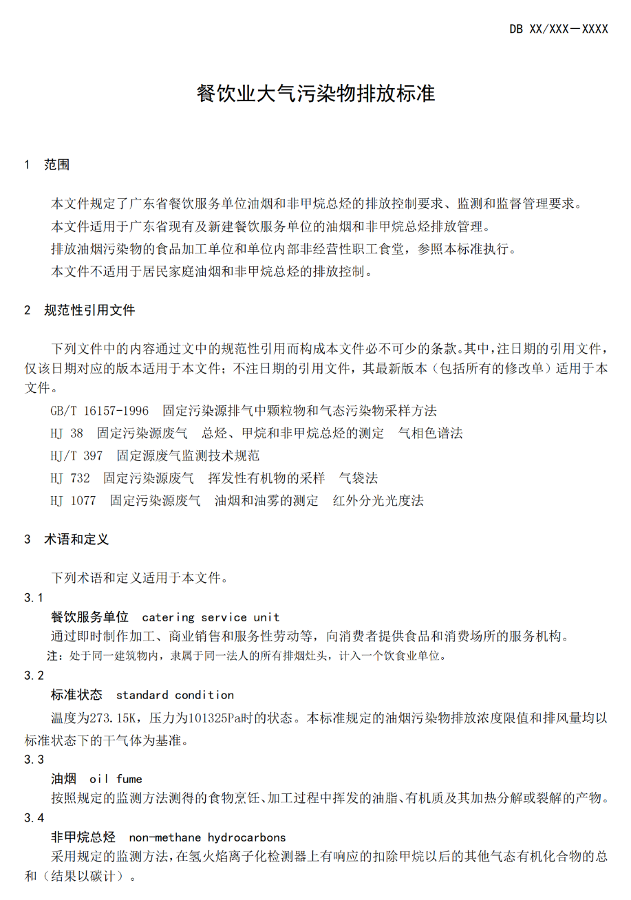
本文件规定了广东省餐饮服务单位油烟和非甲烷总烃的排放控制要求、监测和监督管理要求。
本文件适用于广东省现有及新建餐饮服务单位的油烟和非甲烷总烃排放管理。
排放油烟污染物的食品加工单位和单位内部非经营性职工食堂,参照本标准执行。
本文件不适用于居民家庭油烟和非甲烷总烃的排放控制。









▌汇编整理:VOCs前沿(转注来源),素材源自广东省生态环境厅
【免责声明/本号对转载、分享、陈述、观点等保持中立,所转内容仅用于行业交流;如涉版权问题,请联系后台即可作删除处理】
近期文章
诚邀参与

戳“报名系统”申请免费参观名额


