
国家电投海南公司所属单位社会招聘公告
一、招聘原则
公平、公开、公正、择优录用。
二、招聘范围
面向社会公开招聘。
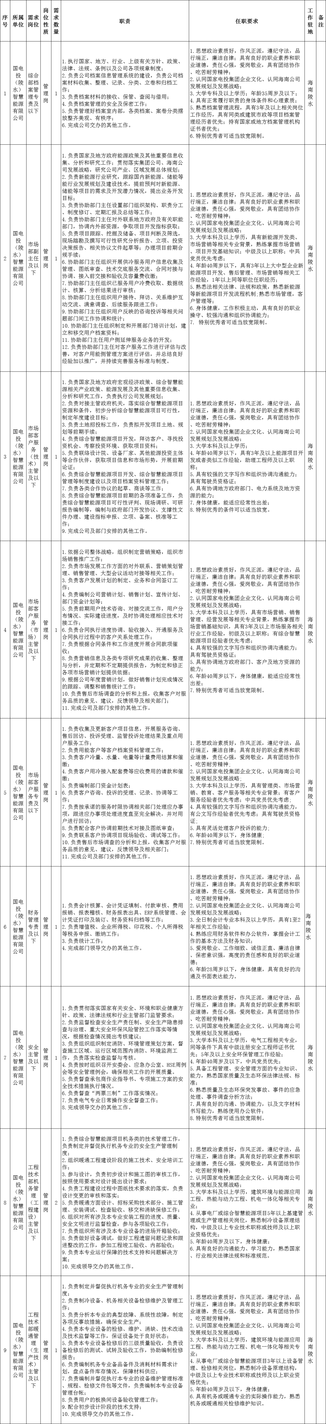
三、岗位需求

四、基本任职条件
(一)思想品德好,具有坚定的理想信念,诚实守信,责任心强,具有良好的职业素养、敬业精神;
(二)具有较强的大局意识、服务意识、团队协作意识;
(三)具有良好的心理素质,身体健康;
(四)具备履行岗位职责所必需的专业技术知识、政策把握能力、组织协调能力、判断分析能力和实践经验;
(五)具备岗位所需的计算机等办公设备操作技能及相关软件应用能力;
(六)有下列情形之一的人员,不得参加此次公开招聘:
1.受司法机关或原单位纪检、监察部门审查,尚未做出结论的;
2.受原单位党纪、行政处分,尚处责任追究期内的。
五、岗位主要职责及任职要求
详见《国家电投集团海南电力有限公司所属单位招聘岗位职责及任职条件》(附件1)。


六、招聘程序
包括发布招聘公告、个人报名、简历筛选、资格审查,根据招聘岗位的要求不同,进行面试(笔试)及综合测评、背景调查、入职体检、组织考察、聘用等环节。
七、报名要求
(一)报名时间
自招聘公告发布之日起至2023年9月10日23:59止。
(二)报名方式
本次招聘仅接受网上报名。扫描以下二维码报名,并将《国家电投集团海南电力有限公司应聘信息登记表》(附件2)作为自定义简历上传。在报名时须选择一个岗位投递,多投无效。

(三)报名材料
1.身份证,学历、学位证书,职(执)业资格证书或其他资格证书扫描件;
2.培训、获奖证书,取得重大工作成果等证书扫描件;
3.其他需要说明的资料。
请应聘人员按照要求如实填写应聘信息并准备相关资料(附件上传),必要时提供证书原件备查。
八、具体实施
(一)资格审查
根据应聘者个人资料,结合招聘岗位任职条件,确定参加综合测评人选。
(二)面试及综合测评
1.具体时间、地点另行通知。
2.面试时需携带各类证明材料原件待查。
(三)入职体检
根据综合测评结果确定拟录用人选,组织入职前体检。
(四)录用
对录用人员依法签订劳动合同。录用人员执行6个月试用期。试用期满经考评合格的,正式聘任相应岗位,其考核期起始时间确定为本人上岗时间;考评不合格的,结合具体情况进行工作调整或依法解除劳动合同。
(五)薪酬待遇
薪酬待遇按国家电力投资集团有限公司相关制度执行。
九、应聘须知
(一)应聘材料必须真实可靠,如有不实之处,取消聘用资格;
(二)被录用者在原单位的离职调动手续由本人负责办理。在规定时间内未能办理完离职调动手续的,公司可不予以录用;
(三)不承诺解决聘用人员住房、户口及配偶工作等问题;
(四)在没有正式通知前,恕不接待应聘人员来访。
附件:
1.国家电投集团海南电力有限公司所属单位招聘岗位职责及任职条件
2.国家电投集团海南电力有限公司应聘信息登记表
注:附件请点击“阅读原文”下载



