
点击上方蓝字关注财会学习屋
餐饮行业财务是最常见的财务专业,人们都是离不开衣食住行当然想要做好一个餐饮会计也要掌握这个行业的财务管理,这样管理能力也有所提升还能把自身财务知识有所结合带动更好的财务管理,财务管理包括成本控制、收支管理、资金管理等方面,只有做到精细化管理,才能保证企业的盈利能力和稳定性。同时,餐饮企业还需要注重市场营销,提高品牌知名度和美誉度,吸引更多的消费者。

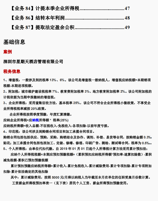
餐饮住宿行业真账账务处理








餐饮业财务管理手册




点击上方蓝字关注财会学习屋
餐饮行业财务是最常见的财务专业,人们都是离不开衣食住行当然想要做好一个餐饮会计也要掌握这个行业的财务管理,这样管理能力也有所提升还能把自身财务知识有所结合带动更好的财务管理,财务管理包括成本控制、收支管理、资金管理等方面,只有做到精细化管理,才能保证企业的盈利能力和稳定性。同时,餐饮企业还需要注重市场营销,提高品牌知名度和美誉度,吸引更多的消费者。

餐饮住宿行业真账账务处理








餐饮业财务管理手册


