
行业主要上市公司:主要有同庆楼(605108.SH)、周黑鸭(01458.HK)、五芳斋(603237.SH)、味千(中国)(00538.HK)、呷哺呷哺(00520.HK)、百胜中国(09987.HK)、海底捞(06862.HK)、全聚德(002186.SZ)等。

我国餐饮行业上游主要为供应商,包括食材、包装以及餐具等产品的供给;中游包含种类多样,包括正餐、休闲餐饮、快餐、特色餐饮、零售小食等;下游主要面向消费市场。从产业链生态图谱来看,上游环节相关企业有金乡大蒜、国瓷红叶等,中游包括同庆楼(605108.SH)、周黑鸭(01458.HK)、五芳斋(603237.SH)、味千(中国)(00538.HK)、呷哺呷哺(00520.HK)等。
根据企查猫查询数据显示,目前中国餐饮注册企业主要分布在广东省。其次为浙江、山东、河南等城市;江苏和四川的餐饮企业数量亦较多。从餐饮行业上市公司的地区分布来看,北京餐饮行业的上市企业数量居多,布局有呷哺呷哺(00520.HK)、海底捞(06862.HK)、全聚德(002186.SZ)等中游优势企业;广东省的上市企业数量亦较多,有奈雪的茶(02150.HK)、广州酒家(603043.SH)等中游优质企业。
关餐饮业务的业绩情况,2022年上半年,海底捞(06862.HK)的核心业务营收最高;味千(中国)(00538.HK)的毛利水平较高。2021年绝味食品(603517.SH)的,门店数量最多。
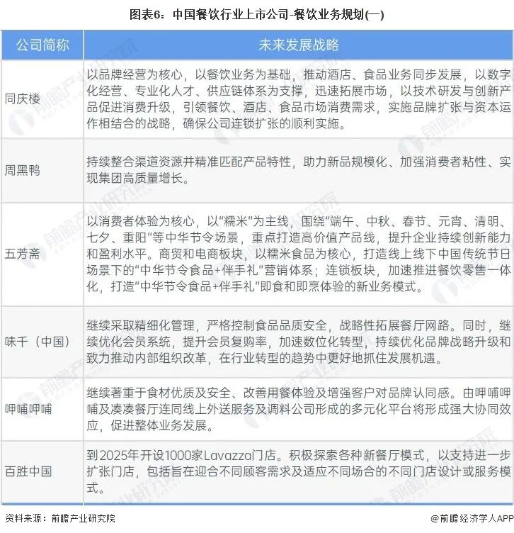
近年来,虽然餐饮行业受到疫情的影响较大,但随着国内政策放开,行业整体逐渐回升,未来相关上市企业的规划围绕稳定供应链,保证食品安全,数字化转型等方面开展。更多本行业研究分析详见前瞻产业研究院《中国餐饮行业发展前景与投资预测分析报告》,同时前瞻产业研究院还提供产业大数据、产业研究、产业规划、园区规划、产业招商、产业图谱、产业链咨询、技术咨询、IPO募投可研、IPO业务与技术撰写、IPO工作底稿咨询等解决方案。前瞻产业研究院创立于1998年清华园,2002年总部设深圳,致力于为企业、政府、科研院所提供具有前瞻性的产业咨询服务。目前前瞻已服务20万家企业,成为600多个地方政府智库机构,累计服务1800多个产业园,已辅导500多家企业上市成功。专注于:产业研究、专项调研、产业规划、产业转型升级、产业布局、产业招商、IPO咨询(募投可研、业务与技术撰写、工作底稿咨询)、产业大数据平台搭建等解决方案。
国家碳中和规划智库服务单位

原创声明:本文内容为前瞻产业研究院原创文章,未经授权,不得转载至公众号或其它第三方平台,侵权必究!如需转载请在相应文章底部留言或联系懂行帝(微信:qianzhanseo)授权。
