有观点,有态度
这是医业观察的第2681-2期文章
来源:医业观察 编辑凯莉整理自企业公告
2025年11月15日,东方生物发布关于自愿披露获得医疗器械注册证的公告。
据公告内容,东方生物十款呼吸道检测试剂获注册证。

浙江东方基因生物制品股份有限公司(简称“公司”)及控股子公司杭州莱和生物技术有限公司(以下简称“杭州莱和”)近日取得以下几款医疗器械产品的注册证书,相关证书内容公告如下:
国内医疗器械注册证基本情况如下:

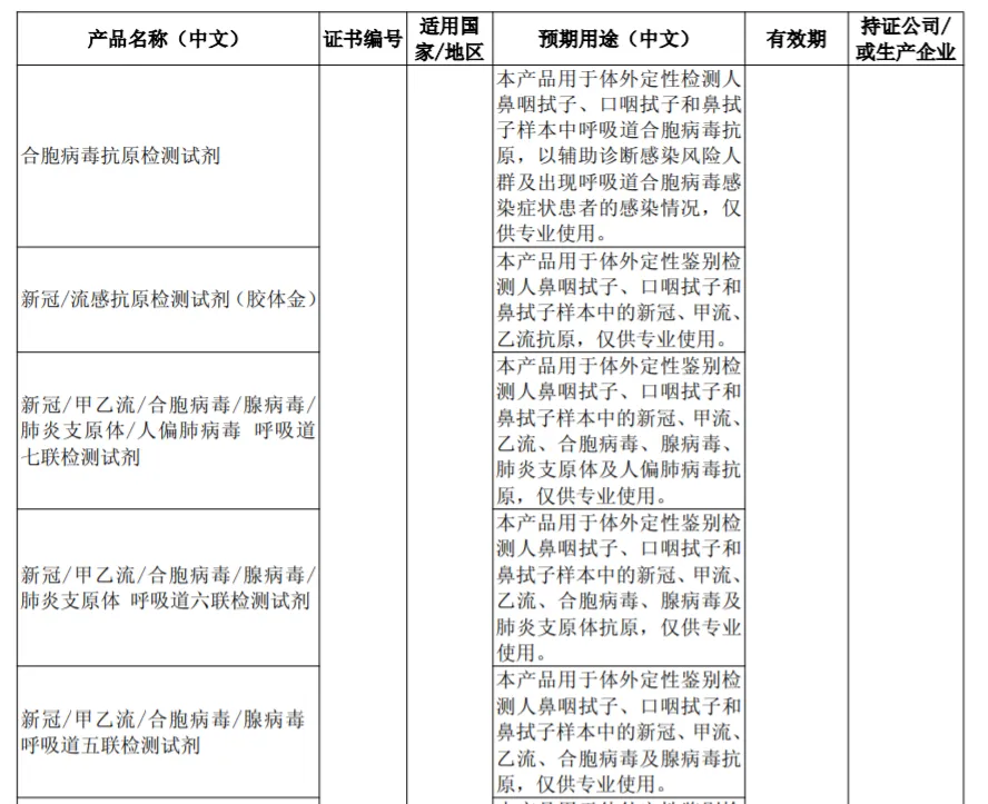
国际医疗器械注册证基本情况如下:



其中,东方生物拿下“肺炎支原体抗原检测试剂盒(乳胶法)”中国注册证(证书编号:国械注准 20253402221),有效期至2030年11月3日;杭州莱和则斩获9款欧盟IVDR认证注册资质,涵盖新冠/流感七联检、六联检、五联检、四联检及呼吸道二联检等联合检测试剂。
这些试剂可覆盖新冠、甲流、乙流、呼吸道合胞病毒、腺病毒、肺炎支原体及人偏肺病毒等主要病原体,适配鼻咽拭子、口咽拭子和鼻拭子样本,供专业场景使用。
对上市公司的影响:
公司上述呼吸道联合检测试剂在国内、欧盟取证,进一步丰富和完善了公司在上述国家和区域的呼吸道专项检测或联检产品布局,拓宽了可销售的产品种类,有利于应对常规季节性呼吸道感染疾病的检测,有利于相关产品国内外市场的整体拓展。
国内目前的呼吸道多联检测已经成为IVD行业的卷王之王。圣湘、卓诚惠生、伯杰等企业早已推出多款联检产品,覆盖新冠、甲流、乙流、合胞病毒等多种病原体。
东方生物在这个时候杀入呼吸道多联检赛道,市场开发难度不小。
东方生物


浙江东方基因生物制品股份有限公司成立于2005年12月,是一家专业从事体外诊断产品研发、生产与销售的公司,属于高端医疗设备与器械领域。
目前主营产品POCT即时诊断试剂,主要应用于传染病检测(含新冠病毒检测产品)、毒品检测、优生优育检测、肿瘤标志物检测和心肌标志物检测等领域,其中传染病检测和毒品检测作为公司的两大核心产品系列。
公司销售网络深入120多个国家和地区。除POCT即时诊断试剂外,公司根据研发领域和方向,持续投入生物原料平台、分子诊断平台、液态生物芯片平台和体外诊断仪器平台的研发,制定各技术平台同步发展的战略,以集成研发的模式推进公司发展。
❖ 慎重声明:本文内容仅供学习交流,观点仅代表作者本人立场,版权归原作者所有,如有疑问请联系编辑
---The End---

本次活动,设置产品路演和现场交流展位,欢迎与我联系
联系人:星哥 电话:13670071331(微信同号)
联系人:凯莉 电话:13430440970(微信同号)
欢迎扫码添加编辑微信号,加入居家检测行业交流群

欢迎点击关注

喜欢就一键三连,点赞,在看,分享!
