
1.兵器工业集团简介

2.兵器工业集团下属上市公司数量

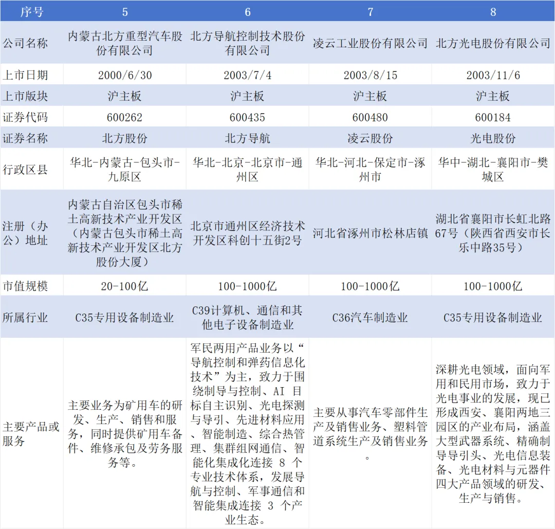
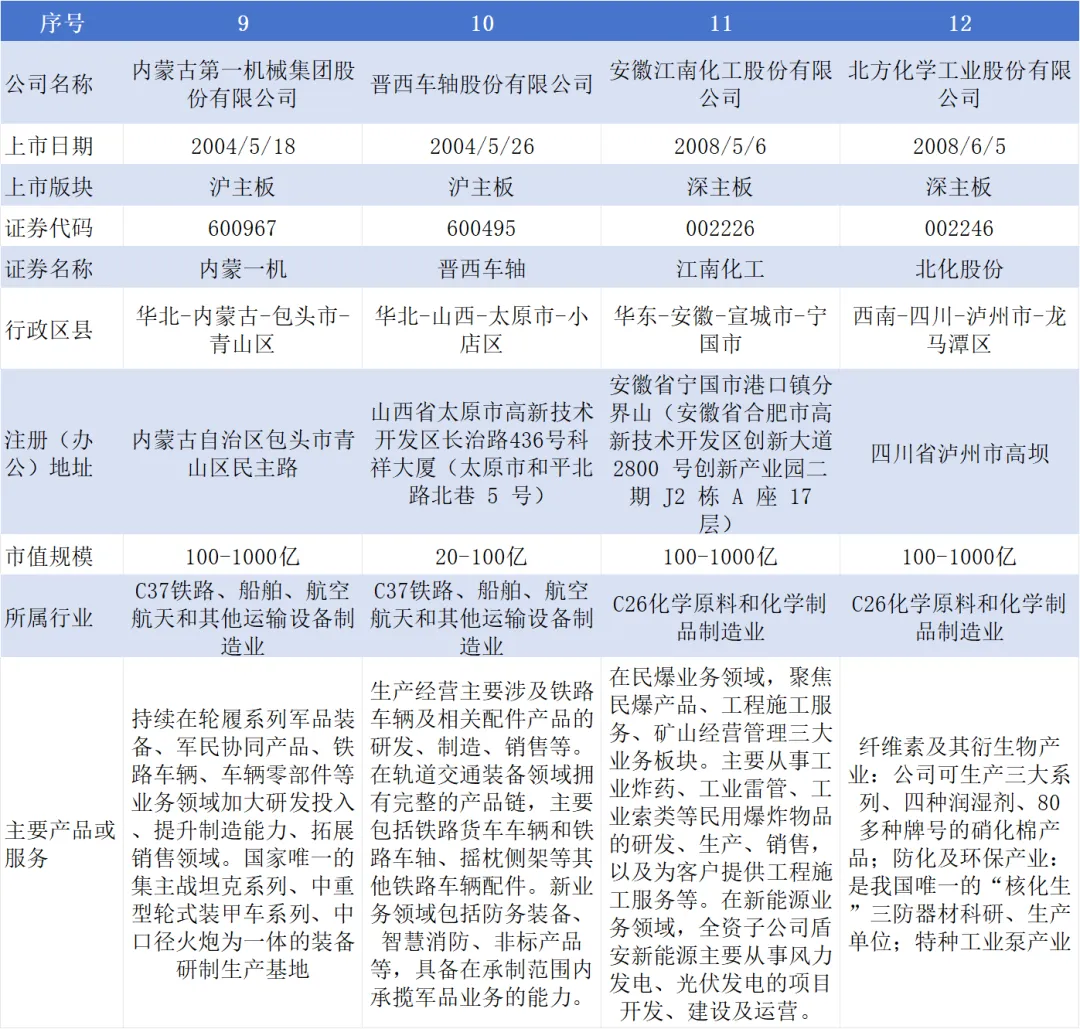
3.控股A股上市公司基本信息



4.参股A股上市公司基本信息
5.上市公司信息披露瑕疵



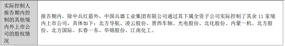
中兵红箭、华锦股份、长春一东、北方股份、北方导航、凌云股份、光电股份、内蒙一机、晋西车轴、江南化工、北化股份2024年年报披露的实际控制人为中国兵器工业集团有限公司,报告期内控股和参股的其他境内外上市公司的股权情况进行了完整披露。
关注了解后续更新









中兵红箭、华锦股份、长春一东、北方股份、北方导航、凌云股份、光电股份、内蒙一机、晋西车轴、江南化工、北化股份2024年年报披露的实际控制人为中国兵器工业集团有限公司,报告期内控股和参股的其他境内外上市公司的股权情况进行了完整披露。
关注了解后续更新