央企下属上市公司——004中国航空工业集团有限公司
本文主要介绍国务院国有资产监督管理委员会在2025年7月29日公示的央企名录100家中的第4家——中国航空工业集团有限公司下属上市公司情况。1.航空工业集团简介
官方网站(可点击阅读原文跳转):https://www.avic.com.cn/中国航空工业集团有限公司(简称“航空工业集团”)是由中央管理的国有特大型企业,是国家授权的投资机构,于2008年11 月6 日由原中国航空工业第一、第二集团公司重组整合而成立。航空工业集团设有航空武器装备、军用运输类飞机、直升机、机载系统、通用航空、航空研究、飞行试验、航空供应链与军贸、专用装备、汽车零部件、资产管理、金融、工程建设等产业,下辖100余家成员单位、25家上市公司,员工约40 万人。以上内容摘自航空工业集团官网简介,更多内容请点击阅读原文查阅官网2.航空工业集团下属上市公司数量
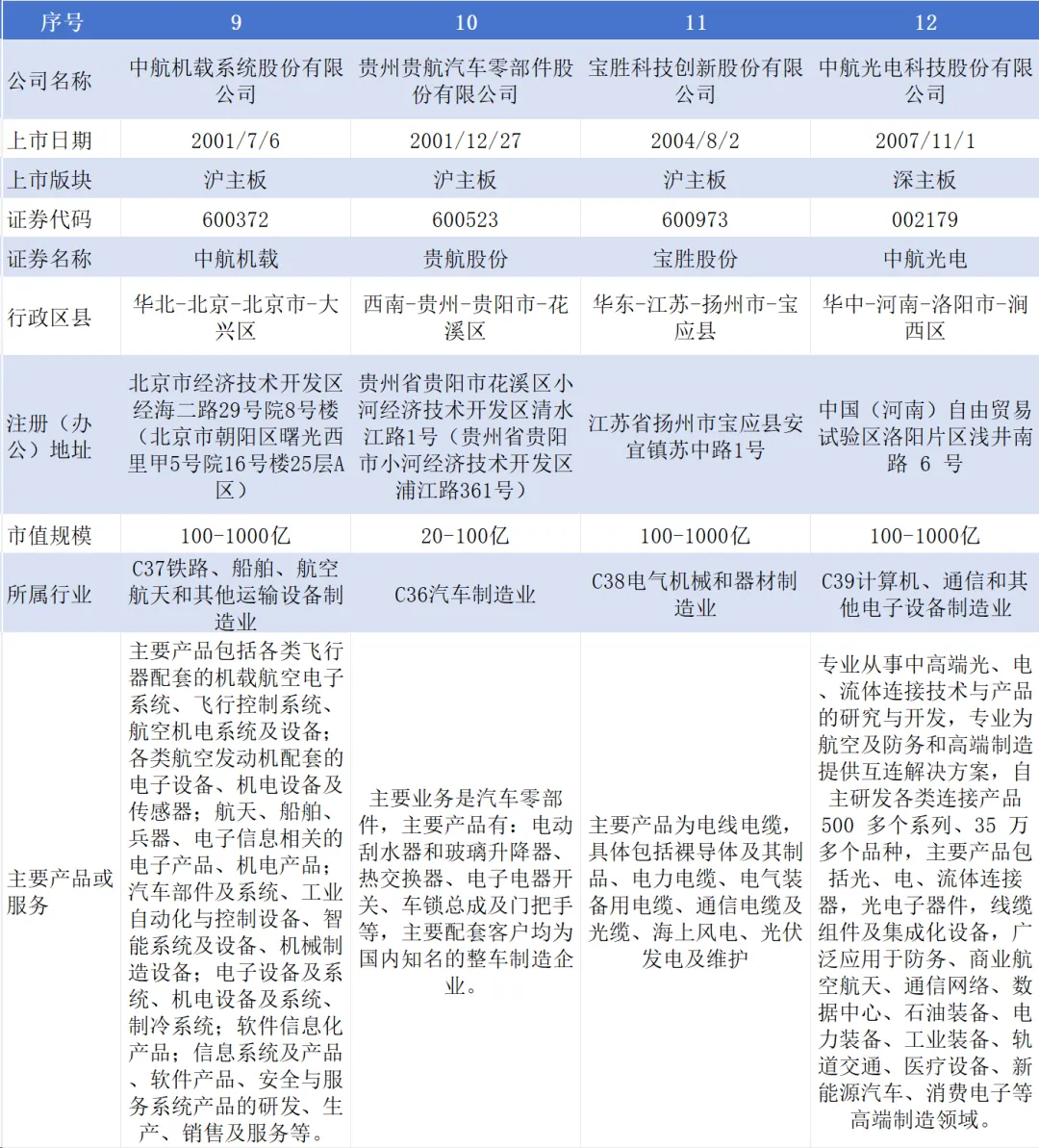
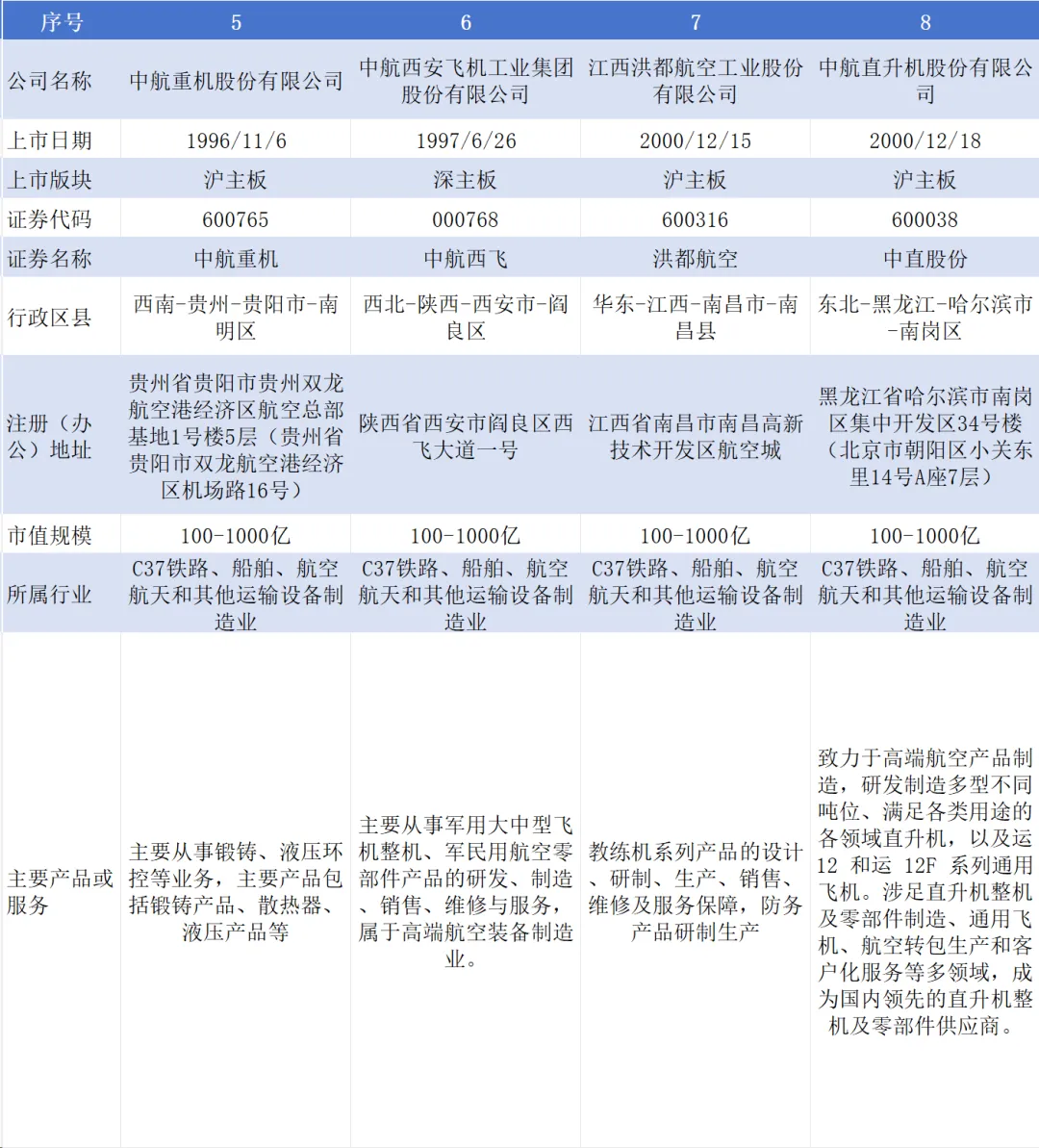
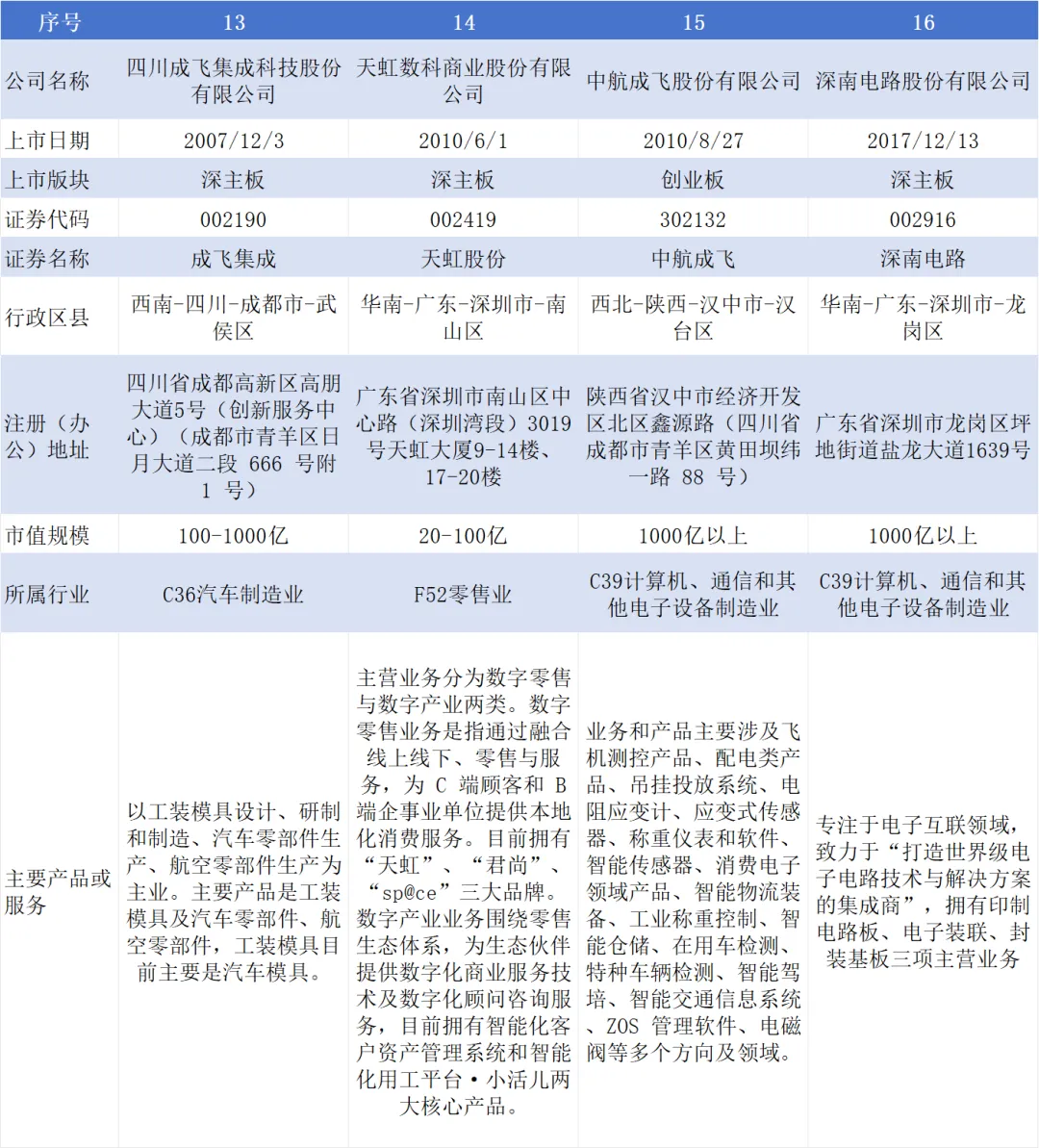
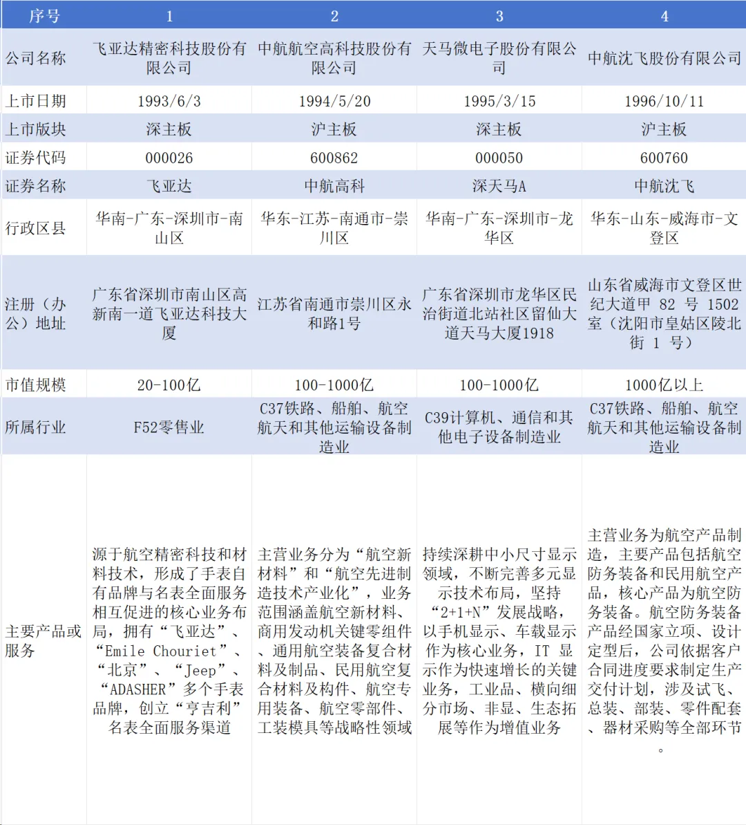
截至目前,航空工业集团下属A股上市公司19家,分别为飞亚达(000026,另B股200026)、中航高科(600862)、深天马A(000050)、中航沈飞(600760)、中航重机(600765)、中航西飞(000768)、洪都航空(600316)、中直股份(600038)、中航电子(600372)、贵航股份(600523)、宝胜股份(600973)、中航光电(002179)、成飞集成(002190)、天虹股份(002419)、中航成飞(302132)、深南电路(002916)、富士达(920640)、江航装备(688586)、中无人机(688297);已终止上市A股公司2家,分别为中航机电(002013)于2023年被中航机载(600372,原“中航电子”)换股吸收合并,中航产融(600705)于2025年主动撤回;另有港股上市公司4家,分别为西锐(HK.02507)、大陆航空科技控股(HK.00232)、耐世特(HK.01316)、中航科工(HK.02357);境外上市公司2家,分别为KWG.DF(德国)、FACC.VI(奥地利)。如下图所示:图片来源:航空工业集团官方网站3.控股A股上市公司基本信息
4.参股A股上市公司基本信息
除以上控股上市公司,未查询到航空工业集团参股其他上市公司。5.上市公司信息披露瑕疵
宝胜股份2024年年报披露的实际控制人为中国航空工业集团有限公司,报告期内控股和参股的其他境内外上市公司的股权情况错批西安航空动力股份有限公司(SH.600893)、中航地产股份有限公司(SZ.000043)、中航三鑫股份有限公司(SZ.002163)、航空工业机电系统股份有限公司(SZ.002013)、四川成发航空科技股份有限公司(SH.600391)、中航动力控制股份有限公司(SZ.000738)、中航国际控股股份有限公司(HK.0161)、中国环保投资股份有限公司(HK.0260)、中航国际投资有限公司(O2I.SI),同时存在披露不完整,股权比例描述与实际不符的情况。中航沈飞、中航成飞、江航装备、中无人机2024年年报披露的实际控制人为中国航空工业集团有限公司,报告期内控股和参股的其他境内外上市公司的股权情况采用了“略批”
。中航重机2024年年报披露的实际控制人为中国航空工业集团有限公司,实际控制人报告期内控制的其他境内外上市公司的股权情况多披露了已被换股吸收合并终止上市的中航工业机电系统股份有限公司,未披露西锐(HK.02507)。飞亚达、天虹股份、深南电路2024年年报披露的实际控制人为中国航空工业集团有限公司,实际控制人报告期内控制的其他境内外上市公司的股权情况披露了24家,未披露西锐(HK.02507)。中航高科、深天马A、中航西飞、洪都航空、中直股份、中航机载、贵航股份、中航光电、成飞集成、富士达2024年年报对报告期内航空工业集团控股和参股的其他境内外上市公司的股权情况进行了完整披露(26控股含1家尚未终止上市,深交所年报模板无需披露参股,北交所年报模板无此披露项)。关注了解后续更新