CNDD-0128 上市公司税收情况(含名义税率)与名义税率及学术论文应用
01 数据介绍
▪ 数据名称: 上市公司税收情况与名义税率
▪ 数据编号:0128
▪ 数据范围:企业层面
▪ 数据年份:2007-2024年
▪ 样本数量:58,960条
▪ 数据来源:上市公司财报等报告
CNDeepData 数据应用质量评级
▪常用度:★★★★★
▪ 稀缺度:★★★☆☆
▪ 新颖度:★★★☆☆
▪ 总体级别:11颗星
✔ 常用度:是数据市场中需求指标,是指该数据在经济管理类学术论文中使用频率。
✔ 稀缺度:是数据市场中供给指标,是指该数据在其他数据库的出现频率。
✔ 新颖度:是数据市场中生成指标,是指该数据在生成时方法新颖程度和工作量。
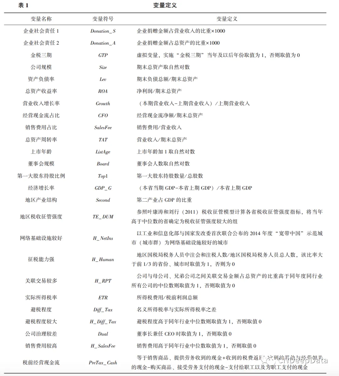
02 主要指标

03 数据概览


04 前沿文献速递
金智,黄承浩.税收征管与企业社会责任——基于“金税三期”的证据[J].会计研究,2022(10):71-84.
企业与政府之间“以捐避税”的隐性契约,使企业社会责任的公益性蒙上了阴影。文章以“金税三期”的实施为自然实验,采用双重差分法检验税收征管效率的改善如何影响企业社会责任。结果发现,“金税三期”的实施限制了企业避税行为,打破了企业与政府之间“以捐避税”的隐性契约,从而降低了企业社会责任的履行(-21.6%);并且,在征税能力弱的地区、避税动机强的企业中,该结果尤为明显;在进一步分析中,我们发现“金税三期”的实施主要减少了企业非市场化的社会责任,而不是挤出了企业的正常性社会责任,并且企业社会责任的减少也并非出于现金流能力的下降。这说明“金税三期”通过征税效率的提高,抑制了企业“以捐避税”的寻租行为,规范了企业社会责任的履行。研究丰富了税收征管和企业社会责任的相关研究,为“金税三期”的实施提供了支持证据。
文章以沪深两市的民营上市公司为样本, 样本期间为2010-2018 年。我们从各省税务局网站及相关税收征管新 闻中收集各省上线运行 “金税三期” 的具体时间。通过公司年报的 “营业外支出项目-对外捐赠” 科目获取 企业捐赠的数据。为了避免极端值的影响, 文章在前后 1%分位上对连续变量进行缩尾处理。在剔除金融、保险行业以及主要变量存在缺失的观测值之后,共计得到13026个民营企业的 “公司-年度” 观测值。文章样本不包括国有企业的原因是:国有企业是全民所有制,本身就有提供社会公共产品的职责, 也容易获得国家政策(包括税收优惠政策)的优先照顾。税务局与国有企业同属于政府系统, “以捐避税” 对其没有实质意义。


表 3 报告了税收征管影响企业社会责任的多期 DID 检验结果。在回归 (1) 中, 本文使用企业捐赠占营业收入的比重 (Donation_ S) 作为企业社会责任履行的衡量指标, 在仅控制年份和公司固定效应的情况下进行回归, 发现 “金税三期” 实施 (GTP) 的变量系数为 -0.089 且在1%水平上显著; 回归 (2) 加入模型 (1) 中的控制变量且控制年份和公司的固定效应, 结果发现 “ 金税三期” 实施 (GTP) 的变量系数为 -0.088, 显著性水平是 1%; 其经济意义说明 “ 金税三期” 实施之后, 民营企业捐赠平均减少了21. 57%。在回归 ( 3) 和回归 (4) 中, 使用企业捐赠占总资产的比重 (Donation_ A) 进行稳健性检验, “ 金税三期” 实施 (GTP) 的变量系数均在1%的显著性水平上为负。综上, 表 3 的回归结果稳健地验证了研究假设, 即 “金税三期” 的实施通过提高税收征管能力而降低了民营企业的社会责任履行。

05 其他相关文献
[1]申慧慧,于鹏.税法折旧与公司投资结构[J].会计研究,2021(02):133-148.
[2]王华,韦欣彤,曹青子等.“营改增”与企业创新效率——来自准自然实验的证据[J].会计研究,2020(10):150-163.
[1]刘诗源,林志帆,冷志鹏.税收激励提高企业创新水平了吗?——基于企业生命周期理论的检验[J].经济研究,2020,55(06):105-121.
06 获取方式
以下三种方式三选一即可:
▪ 直接购买
添加客服微信,支付价格为69元。
▪ 朋友圈分享后免费领取(每人限领15份)
持续3小时,集齐5个赞,需要对所有人可见,并且本人关注CNDeepData公众号。
▪ 购买大会员
添加客服微信,购买年度基础会员149元,年度高级会员299元,永久高级会员899元,可享CNDeepData所有数据免费获取。
▪ 朋友圈分享要求:
①分享时间需要在早上7:30到晚上12:30之间。
②请附带一句推荐词,例如“推荐CNDD高质量数据库”。
③请将包含时间内容的截图发给客服。
▪ 添加客服微信方式:
扫描下方二维码,或搜索下方微信号。
添加客服微信号:
DeepData001
获取更多更新数据


往期已推送数据
版权声明 …
1. 除中国深度数据库(CNDD)特殊声明外,CNDD对基于合法来源的数据的选择、整理和编排具有独创性。任何自然人、法人、其他组织未经CNDD授权,不得以任何目的截取、上传、下载、复制、修改、使用、编译等或者以任何方式任何媒介传播上述作品的任何部分,否则视为侵权。
2. 对于存在侵害CNDD上述权利违法行为的主体,CNDD保留依法追究其法律责任的权利。
数据授权使用说明 …
任何使用CNDD数据等产品的单位和个人,承诺只将CNDD的数据等用于学术研究,并在所得研究成果(包括但不限于学术论文、咨询报告等)中注明数据来源于CNDD。数据来源的注明方式请参考:“本研究数据来源于中国深度数据库CNDD”;英文参考:“We get the data from CNDeepData (CNDD)”。

中国深度数据库:让精品数据 得以流动
CNDeepData:Let high-quality data flow without barriers
