点击上方“厦门网”关注我们
12月18日,安徽合肥高新警方发布警方通报:
2025年12月18日13时许,我局接报警称,吕某(男,46岁)在望江西路与孔雀台路交叉口某公司一办公室内失去意识。接警后,民警立即到场处置。经120现场确认,吕某已无生命体征。经公安机关勘查调查,已排除案件。


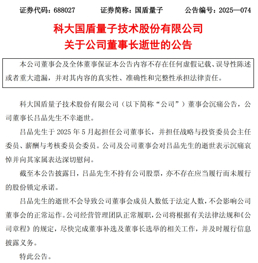
截至公告披露日,吕品先生不持有公司股票,亦不存在应当履行而未履行的股份锁定承诺。
公司表示,吕品先生的逝世不会导致公司董事会成员人数低于法定人数,不会影响公司董事会的正常运作。公司经营管理团队正常履职,公司将根据有关法律法规和《公司章程》的规定,尽快完成董事补选及董事长选举的相关工作,并及时履行信息披露义务。

据悉,吕品生于1979年7月,历任中国电信集团有限公司市场部副总经理,中国电信股份有限公司市场部副总经理,中国电信股份有限公司安徽分公司副总经理、党委委员,中国电信集团有限公司安徽分公司副总经理;现任中电信量子信息科技集团有限公司董事长、党委书记,中电信量子科技有限公司董事长。
来源:@合肥高新公安、中国基金报、每日经济新闻
编辑:陈培章
审核:李伊琳、赖旭华


往期推荐
2025/12/19
微信合作联系:0592-5506191
厦门日报社微信矩阵 | |||
| 昵称 | 微信号 | 昵称 | 微信号 |
| 厦门日报 | xiamenribao | 厦门招考 | xiamenzhaokao |
| 厦门晚报 | xmwb597 | 城市捷报 | chengshijiebao |
| 海西晨报 | haixichenbao | 台海杂志 | taihaizazhi |
| 厦门网 | xmnn-cn | 遇见婚恋网 | yujianw520 |
![]() |

