
以下数据及分析来自于前瞻产业研究院冷藏车研究小组发布的《中国冷藏车行业市场需求前景与投资规划分析报告》
行业主要上市公司:中集车辆(301039)、中国重汽(000951)、福田汽车(600166)、东风汽车(600006)、江淮汽车(600418)、江铃汽车(000550)、一汽解放(000800)、动力新科(600841)等
本文核心数据:冷藏车业务收入
1、冷藏车行业上市公司汇总
目前,我国以冷藏车相关行业为主营业务企业较少,但冷藏车产业链上下游均较为庞大。其中中游冷藏车制造环节主要有中集车辆、福田汽车、东风汽车、一汽解放、中国重汽等上市企业。







从代表性企业分布情况来看,我国冷藏车代表企业分布在广东、江苏、浙江、山东等东部沿海省份,总体来看企业集中于长三角区域。

2、冷藏车行业上市公司基本信息对比
从冷藏车行业的上市企业布局和已有公开信息分析,注册资本最多的是福田汽车,同时,其招投标信息也最多;江铃汽车成立时间最早。

3、冷藏车行业企业产品布局对比
从冷藏车生产代表企业销售布局来看,福田汽车、一汽解放、中国重汽等企业涵盖车型较为广泛。同时,中集车辆聚焦于半挂车与冷藏箱业务。

4、冷藏车行业企业业务业绩对比
目前,我国冷藏车行业的头部上市公司是福田汽车、中国重汽、江淮汽车等,这三家上市公司2025年前三季度的冷藏车销量在3000辆以上。2025年前三季度,中集车辆的销售毛利率最高,达15.17%。

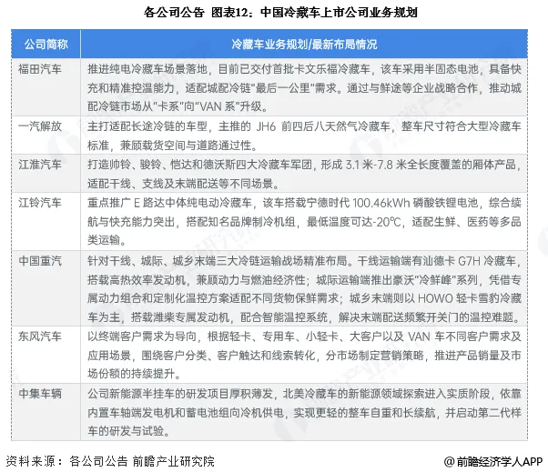
5、冷藏车行业企业业务规划对比
冷藏车代表性企业在年报中披露其公司战略、经营规划等,其具体业务规划如下:

更多本行业研究分析详见前瞻产业研究院《中国冷藏车行业市场需求前景与投资规划分析报告》
同时前瞻产业研究院还提供产业新赛道研究、投资可行性研究、产业规划、园区规划、产业招商、产业图谱、产业大数据、智慧招商系统、行业地位证明、IPO咨询/募投可研、专精特新小巨人申报、十五五规划等解决方案。如需转载引用本篇文章内容,请注明资料来源(前瞻产业研究院)。
更多深度行业分析尽在【前瞻经济学人APP】,还可以与500+经济学家/资深行业研究员交流互动。更多企业数据、企业资讯、企业发展情况尽在【企查猫APP】,性价比最高功能最全的企业查询平台。
精选报告(部分)
![]() | ![]() | ![]() |
![]() | ![]() | ![]() |




原创声明:本文内容为前瞻产业研究院原创文章,未经授权,不得转载至公众号或其它第三方平台,侵权必究!如需转载请在相应文章底部留言或微信添加懂行帝(微信:qianzhanseo)授权。

点击阅读原文,获取更多报告






