一、【A股再融资(非公开)保荐工作底稿】
【第一】A股再融资底稿总目录 |
《注:本次更新的底稿内容为人工核对打出来,勿外传》 |
【第二】精彩内容展现 |
更新说明: |
![]() ![]() ![]() ![]() ![]() ![]() ![]() ![]() ![]() ![]() ![]() ![]() ![]() ![]() ![]() ![]() ![]() ![]() ![]() ![]() ![]() ![]() ![]() ![]() ![]() ![]() ![]() ![]() ![]() ![]() ![]() ![]() ![]() ![]() ![]() ![]() ![]() ![]() ![]() |
文件位置: 1 第一部分 保荐尽职调查文件 >>06 第六章 投资者保护调查 |
更新说明: 所有的底稿目录来自网友分享,仅供学习参考,请勿外传!各位要是有好的建树欢迎分享。 |
内容截图: >>>>
06 第六章 投资者保护调查
6-1 保护投资者合法权益规定的各项措施
6-1-6【A】尚未盈利 6-1-6【A】尚未盈利或存在累计未弥补亏损的,公司实际控制人、控股股东和董事、监事、高级管理人员及核心技术人员关于减持股票所做的特殊安排或承诺列表 企业出具并盖公章 6-2 承诺事项履行情况
6-2-8 其他承诺事项
6-3 信息披露制度的建设和执行情况
6-4 股利分配政策
6-4-2 发行人关于实际股利分配情况的说明
6-5 发行前滚存利润分配安排
6-6 股东投票机制的建立情况,包括采取累积投票制选举公司董事、监事,中小投资者单独计票机制,法定事项采取网络投票方式召开股东大会进行审议表决、征集投票权的相关安排等(如有)
6-6-6【A】尚未盈利 6-6-6【A】尚未盈利或存在累计未弥补亏损的情况下,公司控股股东、实际控制人和董事、监事、高级管理人员及核心技术人员关于减持股票所做的特殊安排或承诺 企业出具并盖公章 6-7 豁免披露内容相关依据底稿 |
文件位置: 2 第二部分 保荐机构从事保荐业务的记录 >>2 第二章 建议书与备忘录\2-1 为发行人出具的项目建议书、改制方案及其他规范方案 |
更新说明: 所有的底稿目录来自网友分享,仅供学习参考,请勿外传!各位要是有好的建树欢迎分享。 |
内容截图: >>>>
|
文件位置: 2 第二部分 保荐机构从事保荐业务的记录 >>2 第二章 建议书与备忘录\2-1 为发行人出具的项目建议书、改制方案及其他规范方案\上市公司培训见 |
更新说明: 所有的底稿目录来自网友分享,仅供学习参考,请勿外传!各位要是有好的建树欢迎分享。 |
内容截图: >>>>
![]() |
文件位置: 2 第二部分 保荐机构从事保荐业务的记录 >>2 第二章 建议书与备忘录\2-2 保荐机构就重大或专题事项出具的备忘录及专项意见 |
更新说明: 所有的底稿目录来自网友分享,仅供学习参考,请勿外传!各位要是有好的建树欢迎分享。 |
内容截图: >>>>
|
文件位置: 2 第二部分 保荐机构从事保荐业务的记录 3 第三章 访谈提纲及记录\3-1 向发行人出具的主要尽职调查资料清单有) |
更新说明: 所有的底稿目录来自网友分享,仅供学习参考,请勿外传!各位要是有好的建树欢迎分享。 |
内容截图: >>>>
5 某项目再融尽调清单
|
文件位置: 3 第三部分 申请文件及其他文件 >>2 第二章 发行申请文件及反馈意见回复\2-1 报送证监会交易所的发行申请文件(含保荐协议) |
更新说明: 所有的底稿目录来自网友分享,仅供学习参考,请勿外传!各位要是有好的建树欢迎分享。 |
内容截图: >>>>
6 创业板 非公开
7 新三板 (未超200)
|
文件位置: 4 第四部分 持续督导文件 |
更新说明: 所有的底稿目录来自网友分享,仅供学习参考,请勿外传!各位要是有好的建树欢迎分享。 |
内容截图: >>>>
3 第三部分 定期报告编制及披露
4 第四部分 财务报表分析
|
文件位置: 0 相关参考学习资料 >>01 其它券商再融资参考底稿目录 |
更新说明: 所有的底稿目录来自网友分享,仅供学习参考,请勿外传!各位要是有好的建树欢迎分享。 |
内容截图: >>>>
【6券商】向特定对象发行股票保荐业务工作底稿目录
|
文件位置: 0 相关参考学习资料 >>02 其它律所再融资底稿目录&查验计划 |
更新说明: 所有的底稿目录来自网友分享,仅供学习参考,请勿外传!各位要是有好的建树欢迎分享。 |
内容截图: >>>>
|
文件位置: 0 相关参考学习资料 >>03【头部机构】相关尽调清单【】 |
更新说明: 所有的底稿目录来自网友分享,仅供学习参考,请勿外传!各位要是有好的建树欢迎分享。 |
内容截图: >>>>
27【券商】IPO手册
|
文件位置: 0 相关参考学习资料 >>06【头部券商】质量控制尽职调查指南 |
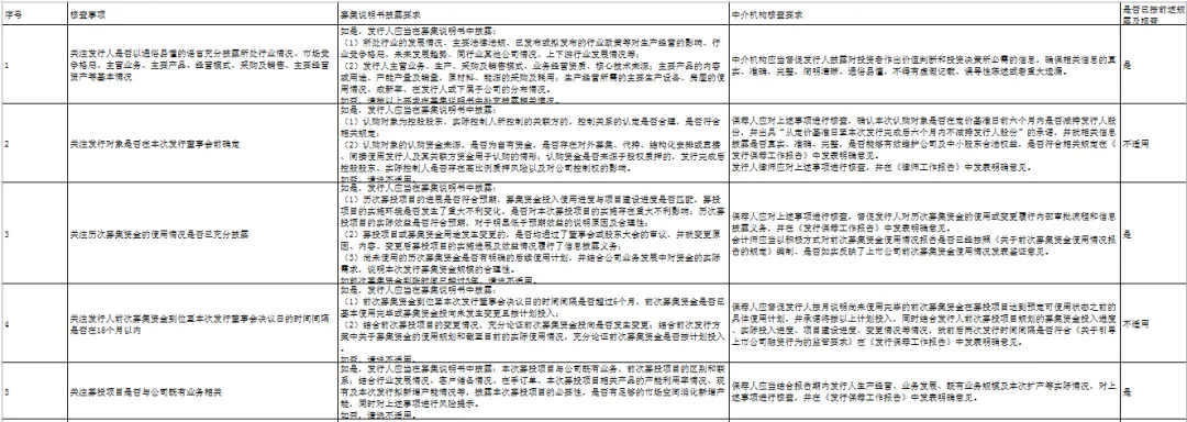
更新说明: 总部说业务少了就多培训! 正好和前同事聊天。要了几份头部券商《质量控制组关于尽职调查工作指引》和《尽调指南》全是新规后的。 我拿到的是A4纸打印地纸制版,没有电子版。 1、全部要电子化; 2、要脱密; 3、培训还要做成PPT; 4、即可用做培训、又可拿到项目上用。 所以更新需要时间打字编辑出来,大家只能等待更新了。 文件目录: 01 投行质控|尽调指南-财务第01号-关于函证 02 投行质控|尽调指南-财务第02号-关于走访 03 投行质控|尽调指南-财务第03号-关于存货监盘 04 投行质控|尽调指南-财务第04号-资金流水 05 投行质控|尽调指南-财务第05号-关于利用其他中介机构的工作 06 投行质控|尽调指南-财务第06号-关于经销商收入的核查 07 投行质控|尽调指南-财务第07号-穿行测试 08 投行质控|尽调指南-财务第08号-关于识别关联方及关联交易 09 投行质控|尽调指南-财务第09号-关于总额法净额法收入确认 10 投行质控|尽调指南-财务第10号-关于初验法及终验法收入确认 11 投行质控|尽调指南-财务第11号-关于时点法、时段法收入确认 12 投行质控|尽调指南-财务第12号-关于技术与销售服务费核查 13 投行质控|尽调指南-财务第13号-关于废料收入 14 投行质控|尽调指南-财务第14号-研发费用(控制表) 15 投行质控|尽调指南-财务第14号-研发台账(控制表) 16 投行质控|尽调指南-财务第14号-研发费用(穿行测试表) 17 投行质控|尽调指南-财务第14号-研发费用 18 投行质控|尽调指南-财务第15号-股份支付 19 投行质控|尽调指南-财务第16号-境外销售核查 20 投行质控|尽调指南-财务第17号-关于学术及销售推广费 21 投行质控|尽调指南-财务第18号-第三方回款 22 投行质控|尽调指南-财务第19号-关于存货跌价 23 投行质控|尽调指南-财务第20号-客户供应商集中 24 投行质控|尽调指南-财务第21号-关于大额理财产品 25 投行质控|尽调指南-财务第22号-关于供应链融资 26 投行质控|尽调指南-财务第23号-销售返利 27 投行质控|尽调指南-财务第24号-关于寄售模式核查 28 投行质控|尽调指南-财务第25号-成本核算 29 投行质控|尽调指南-法律第01号-关于股份代持 30 投行质控|尽调指南-法律第02号-关于实物资产出资 31 投行质控|尽调指南-法律第03号-关于国有股权变动 32 投行质控|尽调指南-法律第04号-关于外汇 33 投行质控|尽调指南-法律第05号-同业竞争 34 投行质控|尽调指南-法律第06号-关于境外股权架构的拆除 35 投行质控|尽调指南-法律第07号-关于安全生产、环境保护 36 投行质控|尽调指南-法律第08号-关于劳务外包与劳务派遣 37 投行质控|尽调指南-法律第09号-关于客户或供应商入股 38 投行质控|尽调指南-法律第10号-股东穿透核查 39 投行质控|尽调指南-法律第11号-关于土地的核查 40 投行质控|尽调指南-行业第01号-关于医药行业 41 投行质控|尽调指南-行业第02号-关于半导体类行业 42 投行质控|尽调指南-行业第03号-关于项目制类公司 43 投行质控|尽调指南-行业第04号-关于化工类行业 44 投行质控|尽调指南-行业第05号-关于消费类行业 45 投行质控|尽调指南-行业第06号-关于软件类行业 |
内容截图: >>>>
|
文件位置: 0 相关参考学习资料 >>04【头部机构】协议 |
更新说明: 所有的底稿目录来自网友分享,仅供学习参考,请勿外传!各位要是有好的建树欢迎分享。 |
内容截图: >>>>
|
文件位置: 0 相关参考学习资料 >>08【头部券商】质量控制组尽职调查工作控制表 |
更新说明: 每家券商质控组都应该有一套《控制表》,去年现场检查就因控制表没有开了罚单的。 为了培训,这是去仓库翻底稿找出来的。 A4纸泛黄有破损,如果有错别字,将就看。 我是要培训用,如果要上项目用,可用EXCEL照着做出来。 |
内容截图: >>>>
|
文件位置: 0 相关参考学习资料 >>11 其它类别调查问卷【】 |
更新说明: 调查问卷来自网友分享,主要收集一些特殊类型调查问卷,如果您有好的建树,欢迎分享。 |
内容截图: >>>>
|
文件位置: 0 相关参考学习资料 >>23 创业板上市公司可转债【格式注意事项】 |
更新说明: 来自网友分享,全部是申报文件的《格式注意事项》,尽量收集齐全部的再融资项目类型,如果您有好的建树,欢迎分享。 |
内容截图:
|
文件位置: 0 相关参考学习资料 >>29 科创板上市公司非公开申报文件解析 |
更新说明: 来自网友分享,对申报文件的内容及格式进行了解析,如果您有好的建树,欢迎分享。 |
内容截图: >>>>
|
文件位置: 0 相关参考学习资料 >>33 特殊类别核查 |
更新说明: 来自网友分享,对申报文件的内容及格式进行了解析,如果您有好的建树,欢迎分享。 |
内容截图: >>>>
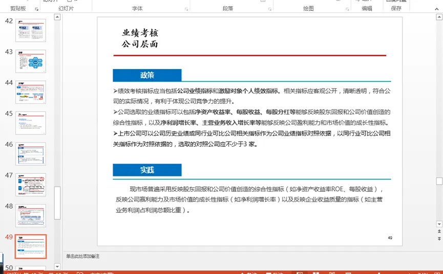
14 再融资(简易程序)_审核关注要点导入模板
|
文件位置: 0 相关参考学习资料 >>34 注册制申报目录【控制表】 |
更新说明: 控制表,这个大家不陌生.一类是申报分工控制表,另一类是交易所《发行-上市》的控制表。底稿内第三部份登记、发行、上市的内容是不全的,参考价值不大。这里的PPT是各股权融资品种的申报目录。 |
内容截图: >>>>
33 关联自然人资料控制表
|
文件位置: 0 相关参考学习资料 >>41【头部券商】上市问核-审核关注要点 |
更新说明: 来自网友分享,对申报文件的内容及格式进行了解析,如果您有好的建树,欢迎分享。 |
内容截图: >>>>
|
文件位置: 0 相关参考学习资料 >>44 分立分拆 |
更新说明: 来自网友分享,对申报文件的内容及格式进行了解析,如果您有好的建树,欢迎分享。 |
内容截图: >>>>
|
文件位置: 0 相关参考学习资料 >>43 法律意见书模版 |
更新说明: 来自网友分享,对申报文件的内容及格式进行了解析,如果您有好的建树,欢迎分享。 |
内容截图: >>>>
|
文件位置: 0 相关参考学习资料 >>47 研发管理制度 |
更新说明: 来自网友分享,对申报文件的内容及格式进行了解析,如果您有好的建树,欢迎分享。 |
内容截图: >>>>
5-研发项目管理流程
6-设计开发管理
7-代码管理规范
8-配置管理制度
|
文件位置: 0 相关参考学习资料 |
更新说明: 来自网友分享,对申报文件的内容及格式进行了解析,如果您有好的建树,欢迎分享。 |
内容截图: >>>>
|
二、【金融百宝书】知识星球

三、精彩系列





































































































