
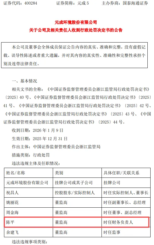
据该公司2024年年报披露,公司时任财务负责人、副总经理陈平简历如下:
陈平,现任公司财务总监、财务管理中心总经理;历任财务总监兼董事会秘书。曾任金华生化制药厂主办会计、尖峰药业集团有限公司主办会计、杭州医药物资有限公司主办会计、浙江天惠会计师事务所有限公司部门经理。
根据该公司2024年年报披露,陈平先生2024年度从公司获得的税前报酬总额为50.36万元。

公告如下:


经查明,元成股份、当事人存在以下违法事实:
一、元成股份2020年至2022年年报存在虚假记载
(一)通过虚增越龙山项目成本和产值,虚增公司2020年至2022年年报营业收入和利润总额(事项一)
2020年至2022年期间,在实际控制人祝昌人组织、指使下,元成股份通过虚增越龙山国际旅游度假区相关项目(以下简称越龙山项目)劳务和机械成本、虚增相应项目产值等方式,累计虚增营业成本158,437,538.26元、营业收入208,897,751.81元、利润总额50,460,213.55元。其中:2020年年报虚增营业成本115,079,954.28元、虚增营业收入153,560,382.76元、虚增利润总额38,480,428.48元,分别占当期披露金额绝对值的22.75%、21.48%、36.60%;2021年年报虚增营业成本25,076,108.86元、虚增营业收入36,169,962.53元、虚增利润总额11,093,853.67元,分别占当期披露金额绝对值的5.99%、6.31%、19.32%;2022年年报虚增营业成本18,281,475.12元、虚增营业收入19,167,406.52元、虚增利润总额885,931.40元,分别占当期披露金额绝对值的7.22%、5.86%、1.62%。2024年1月31日,公司披露《关于前期会计差错更正及追溯调整的公告》,追溯调整越龙山项目营业成本、营业收入、利润总额等,但披露的虚增营业收入、利润总额等金额不准确。
(二)未及时将淮阴项目价审差异入账处理,虚增公司2022年年报营业收入和利润总额(事项二)
2022年9月前后,元成股份先后收到淮阴区张棉、徐溜、三凌、南陈集、渔沟工业园区道路基础设施工程项目(以下简称淮阴项目)的结算审定单并加盖公司公章确认,但未及时根据审定结果调整财务记账金额,导致公司2022年年报虚增营业收入14,161,361.04元、虚增利润总额13,453,292.99元,分别占当期披露金额绝对值的4.33%、24.60%。2024年4月27日,公司披露《关于前期会计差错更正及追溯调整的公告》,对前述事项进行追溯调整。
二、元成股份2022年非公开发行股票文件编造重大虚假内容(事项三)
2022年7月6日,公司披露证监会受理公司非公开发行股票申请。2022年10月11日,公司披露证监会核准公司非公开发行不超过85,542,618股新股。2022年11月11日,公司披露已完成非公开发行股票,共募集资金284,546,499.12元。
2022年7月至9月,元成股份披露《2022年度非公开发行A股股票预案》(修订稿、二次修订稿,以下统称《发行预案》)《关于2022年度非公开发行股票申请文件反馈意见的回复》(以下简称《反馈意见回复》)等文件,引用了越龙山项目2020年、2021年营业收入等财务数据。前述财务数据不真实、不准确,元成股份在2022年非公开发行股票文件中编造重大虚假内容。
上述违法事实,有元成股份公告、财务及业务资料、相关合同、银行流水、询问笔录、情况说明等证据证明,足以认定。
元成股份2020年至2022年年报存在虚假记载,违反《证券法》第七十八条第二款、第七十九条的规定,构成《证券法》第一百九十七条第二款所述行为。
元成股份2022年非公开发行股票文件编造重大虚假内容,违反《证券法》第十九条第一款的规定,构成《证券法》第一百八十一条第一款所述行为。
祝昌人作为元成股份实际控制人,组织、指使虚增越龙山项目成本和产值,导致元成股份信息披露违法(事项一)及欺诈发行行为(事项三),分别构成《证券法》第一百九十七条第二款、第一百八十一条第二款所述行为。同时,祝昌人作为公司时任董事长,决策虚增越龙山项目成本和产值,知悉准阴项目价审调整情况,未能保证公司2020年至2022年年报及2022年非公开发行股票文件真实、准确、完整,违反《证券法》第八十二条第三款的规定,是事项一、事项二、事项三直接负责的主管人员。
周金海作为公司时任董事、副总经理,知悉越龙山项目存在虚增项目成本,知悉淮阴项目价审调整情况,未能保证公司2020年至2022年年报及2022年非公开发行股票文件真实、准确、完整,违反《证券法》第八十二条第三款的规定,是事项一、事项二、事项三直接负责的主管人员。
姚丽花作为公司时任副董事长、总经理,未对公司项目管理、资金划转、财务核算、信息披露等进行有效管控,未勤勉尽责,未能保证公司2020年至2022年年报及2022年非公开发行股票文件真实、准确、完整,违反《证券法》第八十二条第三款的规定,是事项一、事项二、事项三直接负责的主管人员。
陈平作为公司时任财务负责人、副总经理,未对公司财务核算等进行有效管控,未勤勉尽责,未能保证公司2020年至2022年年报真实、准确、完整,违反《证券法》第八十二条第三款的规定,是事项一、事项二直接负责的主管人员。
余建飞作为公司时任监事、越龙山项目的项目经理之一参与实施虚增越龙山项目成本,未能保证公司2020年至2022年年报真实、准确、完整,违反《证券法》第八十二条第三款的规定,是公司违法行为直接负责的主管人员。
当事人及其代理人提出如下陈述申辩意见:
(一)元成股份
1.关于事项一,提出如下申辩意见:
第一,业务真实非虚构。一是政府授权就地取材,具有真实的建设投入与政策依据,并非凭空捏造。二是越龙山项目实际使用了砂石料。三是甲方持续确认产值。
第二,虚增利润认定错误。一是砂石料结算款依法依约不含利润。二是真实虚增利润远低于《事先告知书》认定金额。
第三,计算模型逻辑错误。一是监管局《执法说明》存在循环论证缺陷,模型内部自相矛盾,计算结果不可采信。计算模型预先假设“公司提供的预计总收入”和“公司提供的预计总成本”正确,并用据此计算出的“毛利率”推算出“真实收入”,然后用它来证明元成股份后续确认的收入是错误的。但如果元成股份最初提供的“预计总收入”本身就是不准确的,那么由它推导出的整个计算链条,包括“毛利率”和最终的“虚增收入金额”的基础不可靠,导致计算结果错误。该模型用“总收入”推导出“合理毛利率”,又用“毛利率”判定“总收入”是否虚增,构成了“循环论证”。二是与“降低毛利率”结构不符。计算方法没有考虑本案涉及的虚增行为实际上导致了毛利率下降的事实。三是用于推算虚增收入所使用的毛利率约为25%,与实际严重不符。四是基于合同与定额,甲方提供的砂石料结算款中不含任何利润,实际不存在“虚增利润”。五是《事先告知书》认定的虚增金额对应的毛利率与《执法说明》使用的毛利率明显不一致,该计算方式存在内在冲突和矛盾。
第四,差错更正更为准确。一是符合砂石料不计利润的商业实质。砂石料的商业实质是元成股份受甲方越龙山开发的委托,提供了“砂石料资源协调、开采组织与成本垫付”的综合施工服务,这部分价值理应计入元成股份的项目成本中,由甲方越龙山开发向元成股份支付对价。二是数据由专业软件“品某计价软件”生成,严格按照合同与定额规则执行。三是第三方专业复核。根据某房地产管理咨询有限公司(浙江省高级人民法院司法鉴定入库机构,以下简称某房地产咨询公司)2024年1月18日出具的浙咨财〔2024]造001号“越龙山国际旅游度假区项目关于核减甲供材料价格合理性的复核专项报告”《工程造价咨询报告书》,经复审越龙山项目砂石料扣减单价基本合理,元成股份所调减单价与金额基本合理。四是会计师事务所鉴证。元成股份对2020-2022年度财报的差错更正及追溯调整,分别由相关会计师事务所进行了专项鉴证,并出具了无保留意见的鉴证报告。五是更正数据经过甲方的确认,真实公允。
2.对于事项二,提出如下申辩意见:
第一,客观障碍非主观故意。一是审定单作废、无最终效力。虽然元成股份曾在2022年收到过淮阴项目结算审定单并盖章确认,但元成股份盖章时,审定单上无甲方淮安园某投资有限公司的盖章。一份未经双方共同确认的结算文件,不具备最终法律效力,只是一份“中间性文件”,元成股份不能也不应当作为财务做账依据;即使以审定单记载的金额作为财务做账依据,后续审计时,审计机构也不会认可。二是甲方“二次审查”的内部程序,是元成股份无法及时取得审计报告的客观因素。三是北京中某恒工程咨询有限公司(以下简称北京中某恒)确认前后出具过两份审计报告,最终版为第二次出具的审计报告,但是第二份审计报告套用了第一份审计报告的落款时间和文号,北京中某恒无法确定该审计报告的实际出具时间。
第二,后果轻微已及时纠正。一是该项差错调减元成股份2022年度营业收入和净利润,但因为2022年元成股份本身是亏损状态,调整前的利润总额为-5,498万元,1,300万元的利润调减,并未改变元成股份当期亏损的事实,也未触及盈亏临界点(如由亏转盈)。二是元成股份在2024年3月7日获取审计报告后,立即交由财务部门处理,并在短时间内于2024年4月27日完成公告和追溯调整,充分体现了元成股份处理此事的负责与及时。
3.对于事项三,提出如下申辩意见:
第一,性质为“引用”非“编造”。一是沿用已披露年报数据。元成股份本次非公开发行中“引用”而非“编造”财务数据,其主观恶性和行为独立性与典型的欺诈发行不同。二是非针对性创设虚假信息。虚假内容并非为2022年非公开发行针对性作出的。涉案的虚假财务数据,产生于2020年至2021年的越龙山项目会计核算过程中。元成股份启动2022年非公开发行项目的决策、筹划与材料制备期,远晚于该等数据的形成时间。相关数据的失实,并非在元成股份决定发行后,为满足发行条件而临时、专门地创设。
第二,重大性明显不足。一是数据用于背景说明而非核心发行条件。二是虚增金额未扭曲公司基本面,对发行定价无实质影响。三是从发行条件看,引用的历史财务数据不构成发行实质性障碍,与发行成功无因果关系。四是未造成严重的危害后果。截至目前,未有证据表明元成股份2022年非公开发行的投资者因信赖发行文件引用的历史数据而作出认购决策并遭受损失。
4.应严格区分责任,避免“责任泛化”。
应当根据《信息披露违法行为行政责任认定规则》第十五条、第十六条等规定,严格依据岗位职责、知情程度和主观状态,准确区分直接负责的主管人员与其他直接责任人员。对于未直接参与项目管理、财务核算或不具备专业背景的部分高管,其基于公司内控流程和中介机构报告履行了形式审查义务,应认定为其已尽到勤勉尽责义务,不作出处罚,或认定为其他直接责任人员,并相应大幅减轻其个人处罚。
此外,在证监局开展补充调查、当事人补充阅卷后,当事人提出如下质证意见:一是监管局补充证据系利害关系人在监管调查与追责压力下作出,旨在推卸自身责任的单方、事后陈述,其客观性、真实性严重存疑,不具有可信度。二是补充证据试图以事后的单方声明否定在先的正式书面确认,违背了证据审查的基本规则,其证明目的依法不能成立。三是对于本案中涉及公章真伪、签字真伪等关键事实争议,必须依据客观、中立的司法鉴定意见予以认定,而不能采信任何一方利害关系人的单方指认。四是相关会计师事务所在执业当时,基于所能获得的、形式上完备、签章齐全的原始书面文件执行审计程序并得出结论,审计结论具有合理性,相关方事后态度的反转,不能追溯否定会计师在当时条件下出具鉴定报告的正当性。综上,应当对补充证据不予采信,并以业务及审计过程中形成的原始、客观的书面证据作为认定案件事实的主要依据。
综上,元成股份请求对公司及相关当事人从轻、减轻或者不予处罚。
(二)祝昌人
祝昌人及其代理人除同意元成股份申辩意见外,在听证和申辩材料中还提出如下其他意见:
1.基于偏差事实和错误金额作出的处罚明显过重。
首先,对于越龙山项目,元成股份就地取材使用砂石料,是响应政府号召、节约成本、提高资源利用效率的合理商业行为,资金最终流向是真实的项目建设和资源利用,这与通过虚构采购、伪造流水来掏空公司的行为截然相反。其作为公司实际控制人,提出通过劳务费、机械费代替砂石料成本,是为了解决甲方越龙山开发不具备砂石料开采、销售资质和开票能力,导致当地弃石资源不能被利用的商业困境。但是由于考虑尚欠慎重,方法选择不当,导致后续的会计核算方式未能准确反映这一特殊业务的商业实质,出现差错。这在实质上是一个试图解决具体问题的技术性错误,而非有目的、有预谋的利润操纵指令。
其次,作为定量核心的监管局《执法说明》在逻辑、数学和事实对应关系上均存在重大缺陷,其认定的关键数据与合同约定和行业规范直接冲突。《事先告知书》中的虚增收入和利润金额,是源于一个有逻辑缺陷的模型、一个武断的参数、一个对行业规则的误解以及一系列自相矛盾的计算。
在上述情况下,若仍在错误的事实认定和计算逻辑上对公司、其本人及其他相关当事人课以重罚,严重违反了过罚相当原则,有违了法律的公正性和可预测性。
2.就同一数据造成的后果重复处罚,违反一事不二罚原则。
违规披露是源行为,非公开发行文件中引用该数据是果行为,两者源于同一笔会计差错、同一组差错数据。监管局对这一个源头行为所导致的多个后果进行两次独立的重罚,违反了《行政处罚法》第二十九条规定的一事不二罚原则,构成了实质上的重复评价和过罚失当。应当识别非公开发行文件中的引用行为是非故意差错的延续后果,免除对欺诈发行的单独处罚。即便认为需对发行环节的疏忽进行评价,也应将两个行为视为一个整体,在量罚时予以通盘考量,而非割裂地进行叠加处罚。
3.其他相关当事人已尽到勤勉义务,应从轻、减轻或免予处罚。
本案中,产生会计核算不准确的原因在于其本人对砂石料结算困境的解决方式选择不当,其他当事人并未参与决策。对于基于合理信赖、履行了审议程序但因被蒙蔽而未能发现问题的其他当事人,应当依法免予行政处罚,或至少认定为其他直接责任人员,大幅减轻其个人处罚。
综上,祝昌人请求对公司及相关当事人予以从轻、减轻或免予处罚。
(三)姚丽花、周金海、陈平、余建飞
上述责任人均向证监局提交了申辩意见,请求免除或从轻处罚。
(二)处罚/处理依据及结果:
经复核,我局认为:
(一)对元成股份申辩意见的复核
1.关于事项一,《事先告知书》认定事实和具体金额有事实依据。
其一,公司差错更正公告自认的虚增营业收入和利润总额金额明显不符合客观事实。
第一,公司未能提供证据证实砂石料的准确金额。公司产值资料、公司情况说明、相关谈话笔录等证据证实,公司与浙江越龙山旅游开发有限公司(以下简称越龙山开发)浙江越龙山旅游度假有限公司(两家公司以下统称越龙山项目甲方)对甲供砂石料无合同约定;砂石料测量、开采、使用的原始凭证及记录缺失;调整过程、调整记录、调整后财务指标存在明显异常且缺乏合理解释,调整事项整体毛利率异常;调整项目及调整金额具有“选择性”。因此,即使砂石料经政府授权就地取材,但越龙山项目实际是否使用砂石料以及砂石料的准确金额缺少客观依据,公司以甲供砂石料为主要依据的差错更正数据不具有客观真实性。
第二,公司提供的产值资料准确性存疑。根据我局调取的产值资料、公司及监理单位出具的情况说明、监理人员谈话笔录等证据,可以证实以下事实:一是产值计算明细、工程量测量记录等项目产值核算基础材料缺失。二是监理单位未实质审核产值金额准确性,相关产值数据存疑。案涉期间越龙山项目的两家监理单位浙江子某工程管理有限公司、浙江卫某工程管理有限公司均否认在监理过程中实质审核工程项目产值的真实性和准确性,部分监理人员提出在工程量确认单据上的部分签字并非其本人签署。三是越龙山项目甲方缺乏独立性,其提供的数据可靠性存疑。根据元成股份2020年至2022年年报披露信息,越龙山开发是元成股份实际控制人祝昌人有重大影响的企业;根据工商信息、资金流水、谈话笔录等证据,证实越龙山开发与元成股份及祝昌人在持股、资金往来、借款担保等方面存在关联性。在越龙山项目甲方缺乏独立性的情况下,其提供的数据是否可靠存疑。四是产值核算存在明显异常且缺乏合理解释,包括初始产值计算口径在管理费率和利润率,施工组织措施费,人工、材料、机械定额消耗量,人工、材料等价格等方面均与合同约定不符。
第三,差错更正数据经过甲方确认、第三方机构和审计机构出具相关报告、更正数据自计价软件生成等均不能证实公司差错更正数据的准确性。一是如前所述,越龙山项目甲方缺乏独立性,其对差错更正数据的确认不具有可靠性。二是某房地产咨询公司出具的情况说明、相关人员谈话笔录等证据证实,《工程造价咨询报告书》不是某房地产咨询公司出具的正式报告,报告书上两名签章人员均称未见过相关报告;《工程造价咨询报告书》的实际承作人周某南并非某房地产咨询公司员工,不具备造价资质,出具前述报告书时,周某南称没有工作底稿,未对材料发生金额的真实性、准确性进行复核。三是相关鉴证意见具有局限性,不能证实公司差错更正数据的准确性,包括使用元成股份、越龙山项目甲方、监理单位提供的缺乏客观依据的砂石料数据,引用前述不可靠的《工程造价咨询报告书》作为支持证据等。四是相关计价软件使用的产值基础数据不准确,无法确保计价软件生成数据的准确性。
其二,《事先告知书》认定公司2020年至2022年虚增营业收入、利润总额的具体金额客观可靠。一是计算方法符合会计准则。本案越龙山项目按产值确定履约进度缺乏相关依据,无法客观反映项目真实履约进度,在产出法不适用时,根据会计准则规定需要采用投入法确认相关收入数据。二是项目实际成本可以可靠计量。剔除虚增劳务费和机械费后,越龙山项目实际成本可以可靠计量,与独立第三方客观证据相互印证,公司亦作出自认,采用投入法计算有可靠事实依据。三是计算使用的其他数据准确可靠。《事先告知书》认定使用的预计总收入、预计总成本金额的证据来源包括财务入账凭证附件、公司出具的情况说明、工程部经办人工作电脑中的保存数据、时任年审会计师审计底稿,以上四种途径获取的金额均能相互印证,形成证据锁链,数据准确可靠。我局从同项目不同时期、同公司不同项目、同行业可比公司等三个维度对毛利率开展分析,验证所使用的预计毛利率没有明显异常。
2.对于事项二,元成股份未及时依据盖章确认的审计单入账不符合会计准则,我局认定责任时已充分考虑相关事实与情节。
首先,淮阴项目《建设工程施工合同》约定可以根据发包方、监理均认可的设计变更和签证调整结算价格,因此该项目合同属于变价合同。根据《企业会计准则第14号-收入》第十六条规定,元成股份应当在每一资产负债表日,按照规定确定可变对价的最佳估计数。根据企业会计准则应用指南相关规定,进行会计估计时应以最近可利用的信息为基础。结合在案证据,结算审定单上记录的金额是各方充分沟通的结果,元成股份在结算审定单上盖章确认,代表公司已认可审计价差,理应在当期依据结算审定单调整财务记账金额。元成股份提出的审定单无最终效力、部分项目需二次审查、审计报告出具时间不明等均不能作为免除元成股份责任的法定事由。
其次,我局在认定事项二的责任和量罚时,已考虑违法行为的金额和比例、对公司盈利状况的影响、公司已差错更正等事实与情节,责任认定准确,量罚合理恰当。
3.对于事项三,案涉发行文件存在虚假内容,且具有重大性。
首先,元成股份2022年非公开发行股票文件中记载了越龙山项目2020年、2021年营业收入等财务数据,前述财务数据不真实、不准确,我局认定元成股份在2022年非公开发行股票文件中编造重大虚假内容有充分的事实和法律依据,是否为发行创设虚假信息等不影响欺诈发行行为的认定。其次,案涉发行文件虚假内容具有重大性。本案中,存在虚假内容的《发行预案》《反馈意见回复》属于重要的、直接的发行文件,对投资者投资决策有较大影响;而且虚假内容的金额和比例较高。相关数据是否为核心发行条件、是否对发行定价产生实质影响、是否对发行构成实质性障碍、是否与发行成功有因果关系等均不能否定案涉发行文件中的虚假内容具有重大性。
4.关于责任认定和区分。我局以事实为依据,严格按照相关人员在公司违法行为发生过程中所起的作用,知情程度和态度,职务、具体职责及履行职责情况等认定人员责任,量罚合理恰当。
5.我局根据当事人申辩和听证情况开展补充调查,并组织当事人阅卷、补充发表质证和申辩意见,已充分保障当事人的相关权利,执法程序合法,调取的证据具有合法性和真实性。
综上,对元成股份的陈述申辩意见不予采纳。
(二)对祝昌人申辩意见的复核
1.关于元成股份违法事实的认定、相关人员责任认定、补充调查执法程序等复核意见,如前所述。
2.我局对事项一进行责任认定和量罚时,已经充分考虑虚假记载的持续时间、金额和比例、当事人配合调查情况等事实与情节,符合过罚相当原则。
3.元成股份2022年非公开发行股票文件编造重大虚假内容与2020年至2022年年报存在虚假记载,二者是独立的两项违法行为,虚假记载的载体不同,构成要件、侵犯法益等方面均不相同,我局对前述违法行为分别予以行政处罚,合法有据,不违反一事不二罚原则。
综上,对祝昌人的陈述申辩意见不予采纳。
(三)对姚丽花、周金海、陈平、余建飞申辩意见的复核
证监局对上述责任人提出的申辩意见进行了相应的复核,除对依法采纳当事人余建飞的部分意见并已在决定书中调整外,对其余当事人的意见均未予采纳。
根据当事人违法行为的事实、性质、情节与社会危害程度,我局决定:
对元成股份、祝昌人在2020年至2022年年报中存在虚假记载的行为,依据《证券法》第一百九十七条第二款的规定:
一、对元成环境股份有限公司责令改正,给予警告,并处以900万元罚款;
二、对祝昌人给予警告,并处以1,300万元罚款,其中作为实际控制人处以850万元罚款,作为直接负责的主管人员处以450万元罚款。
三、对周金海给予警告,并处以250万元罚款。
四、对姚丽花给予警告,并处以250万元罚款。
五、对陈平给予警告,并处以200万元罚款。
六、对余建飞给予警告,并处以200万元罚款。
对元成股份、祝昌人在2022年非公开发行股票文件中编造重大虚假内容的行为,依据《证券法》第一百八十一条第一款、第二款的规定:
一、对元成环境股份有限公司处以非法所募资金金额284,546,499.12元的百分之十,即28,454,649.91元罚款;
二、对祝昌人处以1,500万元罚款,其中作为实际控制人处以1,000万元罚款,作为直接负责的主管人员处以500万元罚款。
三、对周金海处以250万元罚款。
四、对姚丽花处以250万元罚款。
综合上述,我局决定:
一、对元成环境股份有限公司责令改正,给予警告,并处以37,454,649.91元罚款;
二、对祝昌人给予警告,并处以2,800万元罚款。
祝昌人作为元成股份时任实际控制人、董事长,组织、指使公司虚增收入和利润,行为恶劣,违法情节较为严重,依据《证券法》第二百二十一条和《证券市场禁入规定》第三条第一项、第四条第一款第一项、第五条、第七条第一款的规定,我局决定:对祝昌人采取10年证券市场禁入措施。自我局宣布决定之日起,在禁入期间内,除不得继续在原机构从事证券业务、证券服务业务或者担任原证券发行人的董事、监事、高级管理人员职务外,也不得在其他任何机构中从事证券业务、证券服务业务或者担任其他证券发行人的董事、监事、高级管理人员职务。
三、对周金海给予警告,并处以500万元罚款。
四、对姚丽花给予警告,并处以500万元罚款。
五、对陈平给予警告,并处以200万元罚款。
六、对余建飞给予警告,并处以200万元罚款。
上述当事人应自收到本处罚决定书之日起15日内,将罚款直接汇交国库。具体缴款方式见本处罚决定书所附说明。同时,须将注有当事人名称的付款凭证复印件送我局备案。当事人如果对本处罚决定不服,可在收到本处罚决定书之日起60日内向中国证券监督管理委员会申请行政复议(行政复议申请可以通过邮政快递寄送至中国证券监督管理委员会法治司),也可在收到本处罚决定书之日起6个月内直接向有管辖权的人民法院提起行政诉讼。复议和诉讼期间,上述决定不停止执行。

CFO职业圈推出了CFO社群,可以扫描码添加联系人加入社群!

END
★关注并星标“CFO职业圈”,不错过每一篇新推送!
操作方法:点击文首蓝字关注【CFO职业圈】,进入主页后点击右上角菜单栏,设为星标!

素材来源:公司公告,由【CFO职业圈】综合整理,未经允许不得转载!


