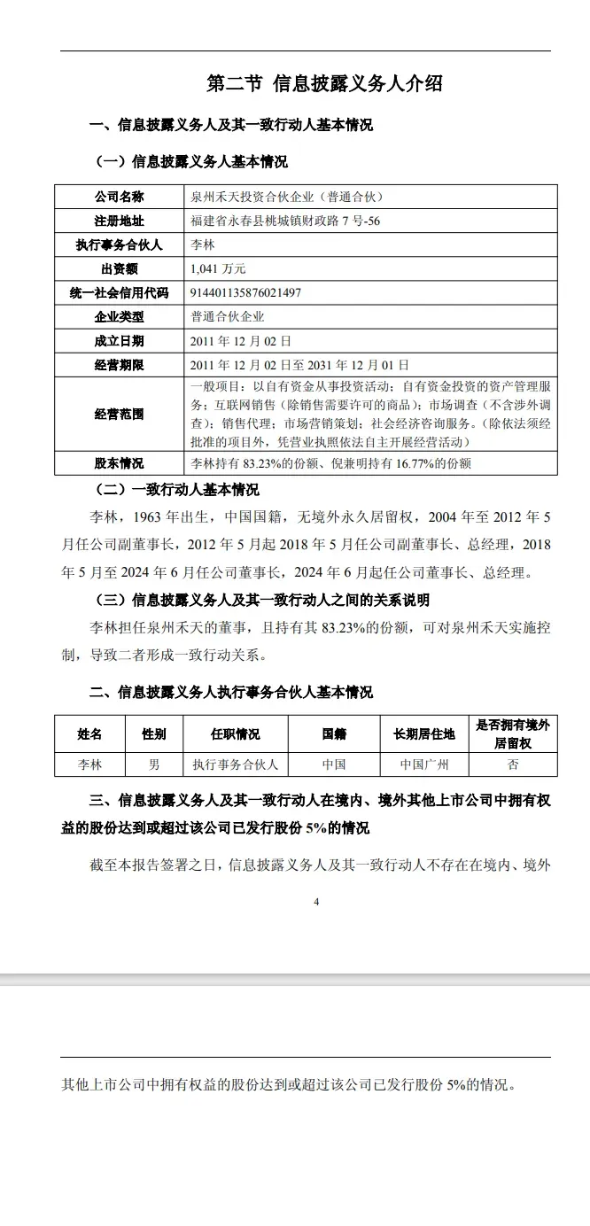
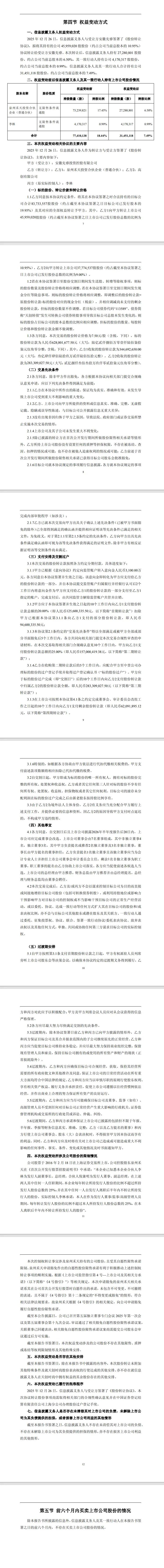
沪市主板公司天创时尚(603608.SH)的控制权变更事宜于近日尘埃落定。12月26日,公司公告显示,来自浙江宁波的精密制造巨头——慈兴集团有限公司创始人、80岁的胡先根,将通过其控制的安徽先睿投资控股有限公司,以总计约6.28亿元的对价,受让公司19.95%的股份,成为上市公司新的实际控制人。此次交易因收购方高龄跨界及罕见的长期锁定承诺,引发市场广泛关注。
一个80岁、做汽车轴承和机器人零件特别厉害的老企业家(胡先根),花了6.28亿,买下了一家做女鞋的上市公司(天创时尚)的控制权。
下面我们拆开细说:
1. 发生了什么?
买方:胡先根。他是宁波慈兴集团的老板,公司主要给奔驰、宝马等汽车做精密轴承,还制定机器人零件的国家标准,生意做得很大,一年能赚2个多亿。
卖方:天创时尚原来的大老板李林(62岁)。
交易:胡先根新注册了一家叫“安徽先睿”的公司,用这家公司买下了天创时尚19.95%的股份,花了6.28亿。交易完成后,胡先根成了天创时尚的新老板。
关键承诺:胡先根承诺,这19.95%的股份,5年之内不卖,3年之内也不拿去银行抵押贷款。这个承诺时间非常长,显示他不是来炒股票赚快钱的,是真心想长期经营。

2. 为什么一个做轴承的要买一个卖鞋的?
这是最有趣的地方,看起来“牛头不对马嘴”,但背后逻辑很清晰:
对胡先根(轴承大王)来说:
想要个上市公司的“壳”:慈兴集团本身没上市。自己IPO(首次公开募股)过程漫长且不确定。直接买一个现成的上市公司(也就是“借壳”或“买壳”),是快速进入资本市场的一条捷径。
看中了这个“壳”干净、便宜:天创时尚主业虽不景气,但没什么乱七八糟的债务和官司,是个干净的壳。股价也处于低位,买得划算。
长远布局:现在法律规定,买壳后如果立刻把自家主业资产装进去,算“借壳上市”,审查像IPO一样严。所以他承诺3年内不改变天创时尚的主营业务(女鞋)。但3年后,他就可以合规地把自己的轴承、机器人零件等优质资产注入上市公司,实现“曲线上市”。他现在80岁,愿意等3年,说明决心非常大。
升级武器,继续竞争:上市后能更方便地融资(拿到更多钱),用来搞研发、扩产能,和他的国际竞争对手(比如美国公司)继续比拼。
对李林(原鞋业老板)来说:
女鞋生意不好做,公司连年亏损,转型也没成功。趁现在还有人接盘,卖掉部分股份套现6个多亿,自己安心退休,是个不错的选择。他剩下的股份也锁定了3年不卖,算是支持新老板过渡。
3. 新老板胡先根是什么来头?
胡先根,是中国轴承行业的领军人物之一。其创立的慈兴集团成立于1984年,是中国机械工业500强、轴承行业十强企业,专业从事汽车精密轴承、滚珠丝杠等传动部件的研发生产,客户涵盖博世、采埃孚等全球顶级汽车零部件供应商,其深沟球轴承出口额常年位居国内前列。
尤为重要的是,慈兴集团在工业机器人核心零部件领域布局深厚,是 《滚动轴承工业机器人谐波减速器用柔性轴承》国家标准的主持起草单位。财务数据显示,慈兴集团业绩稳健增长,2024年营收达21.56亿元,净利润2.20亿元;2025年前三季度净利润已达2.42亿元。
84派企业家,创业40年,把轴承生意做到了全球。
技术很硬:产品打进全球顶级汽车供应链,还是机器人核心零件国家标准的主持制定者。
敢打敢拼:早年曾和美国商务部打反倾销官司并赢了,保住了中国轴承的海外市场。
80岁高龄仍每天上班,亲自抓业务,这次“买壳”是他商业生涯的又一重大布局。
4. 天创时尚这家公司怎么了?
就是做“KISSCAT(接吻猫)”等女鞋品牌的,以前在商场里常见。
受电商冲击和消费变化影响,传统鞋业日子难过。
它曾尝试跨界搞互联网营销自救,但失败了,反而拖累业绩。
现在处于收缩状态,关店减亏,但还没完全走出困境。
引人注目的是,收购方作出了远超市场常规的承诺。安徽先睿及其控股股东慈兴集团、实际控制人胡先根共同承诺,通过本次交易取得的股份,自过户登记完成之日起 60个月(五年)内不对外转让,且 36个月内不进行质押。这一超长锁定安排,显示出新实际控制人进行长期产业布局的决心,而非短期资本套利。
总结与展望
简单来说,这是一场“制造业大佬”对“困境消费品公司”的跨界收购。
短期看,天创时尚可能还是卖鞋,但新老板会派人进来管理,提升效率。
长期看(尤其是3年后),这家公司很可能“大变身”:
可能性一:利用胡先根的精密制造技术,改造鞋业生产线,搞智能生产。
可能性二(可能性更大):逐渐将慈兴集团的汽车轴承、机器人精密零件等高科技业务注入,最终让上市公司主业从“时尚女鞋”转型为“精密制造”,变成一家高科技零部件公司。
所以,市场关注这件事,不是关心以后鞋好不好卖,而是期待80岁的“轴承大王”胡先根,如何利用这个上市公司平台,上演一场“老帅挂帅,产业升级”的资本大戏。
这是监管层在引导资本市场从“炒壳套利”转向“产业赋能”的明确信号。




2026年企业走访主题——合作伙伴招募:
2025年活动回顾:
2025年第19期 AI话题 北京场【开放日】联动+AGI bar
2025年第18期 企业投融资专题 天津场【开放日】某国资基金
2025年第17期 香港上市IPO专题 北京场【开放日】联动+北京基金小镇
2025年第16期 上市公司市值管理专题 深圳场【闭门会】某上市公司
2025年第15期 股权激励话题 深圳场【开放日】航天科技广场
2025年第14期 投融资及并购话题 北京场【开放日】国科嘉和
2025年第13期 出海话题 上海场【开放日】合办+上财财教中心
2025年第12期 投融资及上市话题 北京场【开放日】中关村科学城
2025年第8期 并购话题 上海场【开放日】国资基金50人论坛
2025年第7期 并购话题 深圳场【开放日】大湾区合伙人亮相
2025年第6期 并购话题 北京场【闭门会】某地产业基金启动方

这里是运营小秘书
请发工作名片
线下活动报名,请关注:
