IPO辅导培训|上市公司规范运作及募集资金监管




















发布的资料,可用头券商(中金/中信/中投/国泰/华泰等)、头部会计师事务所、十大红圈律所近半年内的培训资料换,培训资料主体内容须50页以上。(以一换一)
发布的资料,可用最近年上交所发布的ABS计划说明书交换。(以一换一)
加入拇指投行的知识星球,如需加入,请扫描如下二维码;或加微信jrxianfeng。
提供交换的培训资料格式不限于音频、视频、PDF、PPT、Word、Excel等。
培训内容可以是IPO、科创板、并购重组最新政策讲解、实务操作、法律、法务、财务、估值、ABS、新三板等与金融行业相关。
公开出版的书籍或已经在其他微信公众号发布的不在交换范围内。

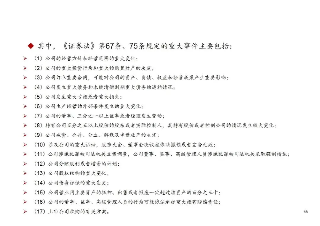
《上市公司重大资产重组管理办法》及《上市公司监管指引第9号》修订要点及解读-P35
【首单科研事业单位知识产权ABS】中核保理2025年1号第1期知识产权
中核-新华发电2023年新能源基础设施(类REITs)说明书
MZ 112|企业会计准则及应用指南(2021年)
MZ 111|2021年专业标准新版 1210
MZ 036|审计程序及底稿模板(2019年修订)
MZ 035|最新审计工作底稿(2020年带公式版)
MZ 034|审计助理.准则版
MZ 033|碧桂园资源培训
MZ 032丨审计效率手册
MZ 031|审计工具
MZ 030|立信审计培训资料
MZ 029|德勤企业风险系列解读
MZ 028|金融理财行业BP商业计划书
MZ 027|上市公司全套内控手册参考指引
MZ 026|监管机构债券业务合规培训
MZ 025|天职国际会计师事务所底稿模板
MZ 024|电子商业汇票法规培训大全
MZ 023|境内地产投资REITs项目课件
MZ 022|125个企业税务筹划方法与案例
MZ 021|财务预算表格大全
MZ 020|PPP财务专项培训
MZ 019|瑞华内部控制审计工作底稿
MZ 018|立信财务报表审计通用工作底稿
MZ 016|58本私募基金务实书本
MZ 015|券商投行总部内部实务培训资料
MZ 014|固定资产专项审计全套底稿
MZ 013|ABS项目要素表模版
MZ 012|H股上市的法律意见书草稿(含附表)
MZ 011|德勤税务内训资料
MZ 010|国富浩华小型企业审计工作底稿
MZ 009丨上市及IPO财务报表审计工作底稿
MZ 008|118个会计财务常用EXCEL表格
MZ 007|财务模型案例
MZ 006|德勤并购内训资料

