随着我国人均消费水平的增长、餐饮消费结构的调整以及生活节奏加快,人们对烘焙食品的接受度不断上升,需求也愈发的多元化,消费者饮食习惯的改变使得烘焙食品逐渐成为了消费者主流的饮食选择,进而推动了我国烘焙行业的发展。据资料显示,2022年我国烘焙食品产量约为1956.55万吨,同比增长6%;消费量约为1956.7万吨,同比增长6.1%;行业市场规模约为6286.9亿元,同比增长7.4%。

烘焙食品行业发展趋势 烘焙食品行业竞争格局 烘焙食品行业市场规模
一、概述
烘焙食品它是以面粉、酵母、食盐、砂糖和水为基本原料,添加适量油脂、乳品、鸡蛋、添加剂等,经一系列复杂的工艺手段烘焙而成的方便食品。它不仅具有丰富的营养,而且品类繁多,形色俱佳,应时适口,可以在饭前或饭后作为茶点品味,又能作为主食,还可以作为馈赠之礼品。
烘焙食品的种类多样,根据其生产加工方式可分为现烤现作产品、预包装产品和冷冻烘焙食品三大类。其中冷冻烘焙食品指烘焙过程中完成部分或全部工序后进行冷冻处理所得到的烘焙产品,并通过冷冻的方式进行储存运输,大幅延长烘焙产品使用周期。冷冻烘焙技术将烘焙产品的制作分解成为面团制作、烘烤熟制等多个独立的环节。

二、行业政策
近些年来,为了促进食品安全行业的发展,我国陆续发布了许多政策,如2022年国务院办公厅发布的《“十四五”国民健康规划》强化食品安全标准与风险监测评估。完善食品安全风险监测与评估工作体系和食品安全技术支持体系,提高食品安全标准和风险监测评估能力。实施风险评估和标准制定专项行动,加快制修订食品安全国家标准,基本建成涵盖从农田到餐桌全过程的最严谨食品安全标准体系,提高食品污染物风险识别能力。全面提升食源性疾病调查溯源能力。

三、产业链
烘焙食品行业产业链上游为原材料环节,主要包括面粉、油脂、奶油、食糖、食品添加剂等;中游为烘焙食品生产供应环节;下游为烘焙食品销售流通环节,主要包括烘焙店、商超、便利店、餐饮店、电商平台等渠道。

谷物是烘焙食品生产的重要农副原料,由于我国农业供给侧的改革和优化,谷物种植面积的减少,2015-2018年间我国谷物产量逐年小幅递减,而随着改革的深化及国家政府的各类补贴政策的支持所带来的谷物种植面积的回升,2019年以来我国谷物产量止跌回升。据资料显示,2022年我国谷物产量为63324.34万吨,同比增长0.1%。

四、发展现状
烘焙食品因其美味、便捷、健康等优势,深受各国消费者的喜爱,吐司、面包、饼干等烘焙食品已经成为人们生活中不可或缺的一部分。随着全球化的发展和人们生活水平的提高,全球烘焙食品的市场规模也在逐年提升。据资料显示,2022年全球烘焙食品行业市场规模约为4287.8亿美元,同比增长3%。其中,亚太、北美和欧洲是全球烘焙食品最主要的市场,三者市场份额占比合计近90%。其中亚太地区占比约为38.36%,北美地区占比约为25.45%,欧洲地区占比约为24.06%。

随着我国人均消费水平的增长、餐饮消费结构的调整以及生活节奏加快,人们对烘焙食品的接受度不断上升,需求也愈发的多元化,消费者饮食习惯的改变使得烘焙食品逐渐成为了消费者主流的饮食选择,进而推动了我国烘焙行业的发展。据资料显示,2022年我国烘焙食品产量约为1956.55万吨,同比增长6%;消费量约为1956.7万吨,同比增长6.1%;行业市场规模约为6286.9亿元,同比增长7.4%。从市场结构方面来看,糕点是我国烘焙食品占比最大的细分种类,占比约为29.6%,其次为饼干和面包,占比约为18.7%和10.5%。

从价格方面来看,近年来我国烘焙食品零售均价整体呈上升的趋势。据资料显示,2022年我国烘焙食品零售均价在32.13元/千克左右,同比增长1.3%,较2015年增加4.57元/千克。

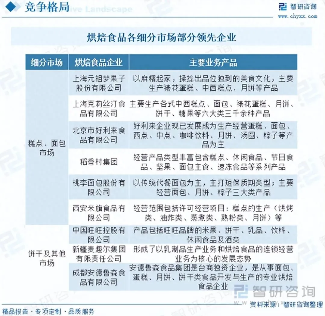
五、竞争格局
目前我国烘焙食品市场集中度较低,企业数量多且分散,市场主要被中小品牌瓜分,不同层次品牌分割不同的市场。其中,跨地区经营的知名烘焙食品生产厂商较少,此类企业生产设备投入较大,专业技术水平较高;绝大多数烘焙食品生产厂商属于地方区域内的中小型企业,生产和销售规模较小,生产工艺基本以小作坊生产为主,此类企业数量虽多,但专业技术水平参差不齐。但随着消费者加大关注食品安全和产品质量问题,国家持续规范行业标准和监管力度,行业集中度未来将持续提高,龙头企业有望继续增加市场份额。

桃李面包股份有限公司的前身是沈阳市桃李食品有限公司,成立于1997年,公司一直专注于以面包为核心的优质烘焙类产品的生产及销售,经过20余年的努力,公司逐步发展成为一家集研发、生产和销售为一体的大型“中央工厂+批发”式烘焙企业。随着公司对全国市场的不断拓展,使公司产品市场占有率不断提高。公司主要产品为“桃李”品牌面包及糕点,此外,公司还生产月饼、粽子等产品,主要是针对传统节假日开发的节日食品。据资料显示,2022年公司主营业务营收为66.83亿元,同比增长5.49%,毛利率为23.99%。其中面包及糕点营收占比为97.1%;月饼营收占比为2.1%;粽子营收占比为0.2%。

六、发展趋势
烘焙食品更加崇尚健康理念。传统烘焙产品所含碳水化合物、脂肪及热量通常较高。目前消费者对食品的需求已由温饱开始向营养与健康的方向发展,越来越多消费者倾向于选择含有少量碳水化合物、脂肪及热量的烘焙产品。选用膳食纤维或大豆蛋白等原料生产的烘焙产品愈来愈受到消费者青睐。烘焙食品的研发方向是营养和健康,具体体现在高纤、低脂、低糖、便捷等方面。
中高端市场成为关注焦点。近年来,烘焙食品市场的竞争异常激烈。国内知名品牌与外资品牌始终处于竞争状态,龙头企业通过不断提高产品质量,加快新产品研发和营销推广力度等方式,扩大市场份额。随着市场准入制度的实施,烘焙食品行业进入门槛的提高,国内焙烤市场逐步从打价格战的恶性竞争,步入以产品质量和产品研发为核心的良性竞争轨道。中高端市场已经成为烘焙企业关注的焦点。
生产趋于专业化、标准化。随着国家行业标准的不断出台和实施,不少企业在行业标准的基础上制定了更加严格的原料、加工、生产工艺、产品、检测等一系列标准,来保证产品的高品质。为了进一步保证产品品质,不少烘焙企业在新产品研发和传统产品生产的同时,开始与食品科研机构、高等院校以及行业协会进行专业技术的沟通交流,在基础原料、食品添加剂、生产工艺、包装材料、包装机械以及食品机械等方面加强专业化协作攻关,为产品创新、产品质量提高、工艺改良等方面提供支持。烘焙食品行业未来的生产将呈现专业化和标准化的特点。
素材来源网络,若侵权请联系删除!

