
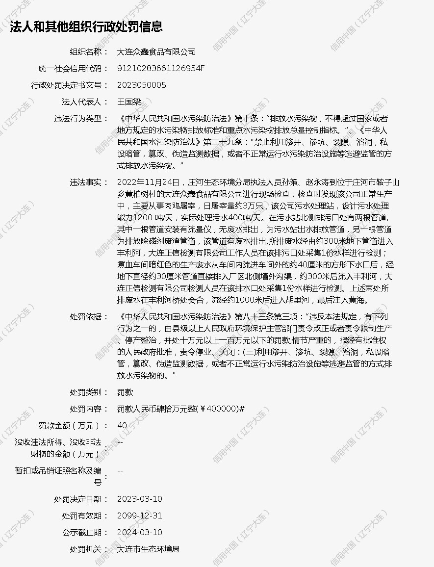
行政处罚决定书文号:2023050005

行政相对人名称:大连众鑫食品有限公司
法定代表人:王国梁
违法行为类型:《中华人民共和国水污染防治法》第十条:“排放水污染物,不得超过国家或者地方规定的水污染物排放标准和重点水污染物排放总量控制指标。”、《中华人民共和国水污染防治法》第三十九条:“禁止利用渗井、渗坑、裂隙、溶洞,私设暗管,篡改、伪造监测数据,或者不正常运行水污染防治设施等逃避监管的方式排放水污染物。”
违法事实:2022年11月24日,庄河生态环境分局执法人员孙策、赵永涛到位于庄河市鞍子山乡黄柏树村的大连众鑫食品有限公司进行现场检查,检查时发现该公司正常生产中,主要从事肉鸡屠宰,日屠宰量约3万只,该公司污水处理站,设计污水处理能力1200 吨/天,实际处理污水400吨/天。在污水站北侧排污口处有两根管道,其中一根管道安装有流量仪,无废水排出,为污水站出水排放管道,另一根管道为排放除磷剂废渣管道,该管道有废水排出,所排废水经由约300米地下管道进入丰利河,大连正信检测有限公司工作人员在该排污口处采集1份水样进行检测;煮血车间暗红色的生产废水从车间内流进车间外的约40厘米的方形下水口后,经地下直径约30厘米管道直接排入厂区北侧墙外沟渠,约300米后流入丰利河,大连正信检测有限公司检测人员在该排水口处采集1份水样进行检测。上述两处所排废水在丰利河桥处会合,流经约1000米后进入胡里河,最后注入黄海。
处罚依据:《中华人民共和国水污染防治法》第八十三条第三项:“违反本法规定,有下列行为之一的,由县级以上人民政府环境保护主管部门责令改正或者责令限制生产、停产整治,并处十万元以上一百万元以下的罚款;情节严重的,报经有批准权的人民政府批准,责令停业、关闭:(三)利用渗井、渗坑、裂隙、溶洞,私设暗管,篡改、伪造监测数据,或者不正常运行水污染防治设施等逃避监管的方式排放水污染物的。”
处罚内容罚款:人民币肆拾万元整(¥400000)#
罚款金额(万元):40
处罚决定日期:2023-03-10
处罚有效期2099-12-31
处罚机关:大连市生态环境局
行政处罚决定书文号:大环责停字〔2023〕050001号

行政相对人名称:大连众鑫食品有限公司
法定代表人:王国梁
违法行为类型:《中华人民共和国水污染防治法》第十条:“排放水污染物,不得超过国家或者地方规定的水污染物排放标准和重点水污染物排放总量控制指标。”《中华人民共和国水污染防治法》第三十九条:“禁止利用渗井、渗坑、裂隙、溶洞,私设暗管,篡改、伪造监测数据,或者不正常运行水污染防治设施等逃避监管的方式排放水污染物。”
违法事实:检查时发现该公司正常生产中,主要从事肉鸡屠宰,日屠宰量约3万只,该公司污水处理站,设计污水处理能力1200 吨/天,实际处理污水400吨/天。在污水站北侧排污口处有两根管道,其中一根管道安装有流量仪,无废水排出,为污水站出水排放管道,另一根管道为排放除磷剂废渣管道,该管道有废水排出,所排废水经由约300米地下管道进入丰利河,大连正信检测有限公司工作人员在该排污口处采集1份水样进行检测;煮血车间暗红色的生产废水从车间内流进车间外的约40厘米的方形下水口后,经地下直径约30厘米管道直接排入厂区北侧墙外沟渠,约300米后流入丰利河,大连正信检测有限公司检测人员在该排水口处采集1份水样进行检测。上述两处所排废水在丰利河桥处会合,流经约1000米后进入胡里河,最后注入黄海。
处罚依据:《中华人民共和国水污染防治法》第八十三条第二项:“违反本法规定,有下列行为之一的,由县级以上人民政府环境保护主管部门责令改正或者责令限制生产、停产整治,并处十万元以上一百万元以下的罚款;情节严重的,报经有批准权的人民政府批准,责令停业、关闭:(二)超过水污染物排放标准或者超过重点水污染物排放总量控制指标排放水污染物的;”《中华人民共和国水污染防治法》第八十三条第三项:“违反本法规定,有下列行为之一的,由县级以上人民政府环境保护主管部门责令改正或者责令限制生产、停产整治,并处十万元以上一百万元以下的罚款;情节严重的,报经有批准权的人民政府批准,责令停业、关闭: (三)利用渗井、渗坑、裂隙、溶洞,私设暗管,篡改、伪造监测数据,或者不正常运行水污染防治设施等逃避监管的方式排放水污染物的;”《环境保护主管部门实施限制生产、
停产整治办法》第六条第一项:“排污者有下列情形之一的,环境保护主管部门可以责令其采取停产整治措施:(一)通过暗管、渗井、渗坑、灌注或者篡改、伪造监测数据,或者不正常运行防治污染设施等逃避监管的方式排放污染物,超过污染物排放标准的;”
处罚内容:责令停产整治
处罚决定日期2023-03-10
处罚机关:大连市生态环境局

1、【关注】:辽师大富民路大学生公寓外,围栏变挡车杠,拆除不彻底
2、“梧桐小镇”项目擅自开工建设,大连喜东房地产公司被多次处罚
