


















完整版看今年3月28日证监会发布《上市公司章程指引》和《上市公司章程指引》修订说明。
附上?:https://www.csrc.gov.cn/csrc/c101954/c7547791/content.shtml
对比上市公司章程,有限公司和非上市公司的公司章程只会在篇幅上更短,条款上更简单,也许会根据发起人协议或其他约定有所调整,但是总体也是可以参照着这份章程指引进行学习和修改。
市面上公司大多都直接用市监局制式模板,或者律师个人存留个别公司章程模板,直接使用或盲目套用暗藏风险其实并不小,至少一个长期发展的公司,章程就像基石,即使后来可以逐步修改,但是一开始能够在一个好的基石上成长,会省不少精力。毕竟公司在成立时总是宽进宽出,发起人和投资人投钱爽快、用钱也爽快,一旦公司陷入资金短缺(哪怕是短暂的)或者人员控制权隐形争夺的时候,公司命运不可避免地走向清算、注销。于是,所有的“公司行为”都要被重新在程序和实体上审视。
简单来说,“公司行为”就是“股东行为”,大多体现为“表决行为”,即“做”与“不做”以及“如何做”的问题,既然过往的所有决定共同导致今天散伙的结果,那么是决定本身有问题还是部分股东把持公司使得“个别意志”代替“公司意志”产生了不该有的问题,就关系到实务中常见的股东内部纠纷和公司债权人利益损害纠纷的形成了。
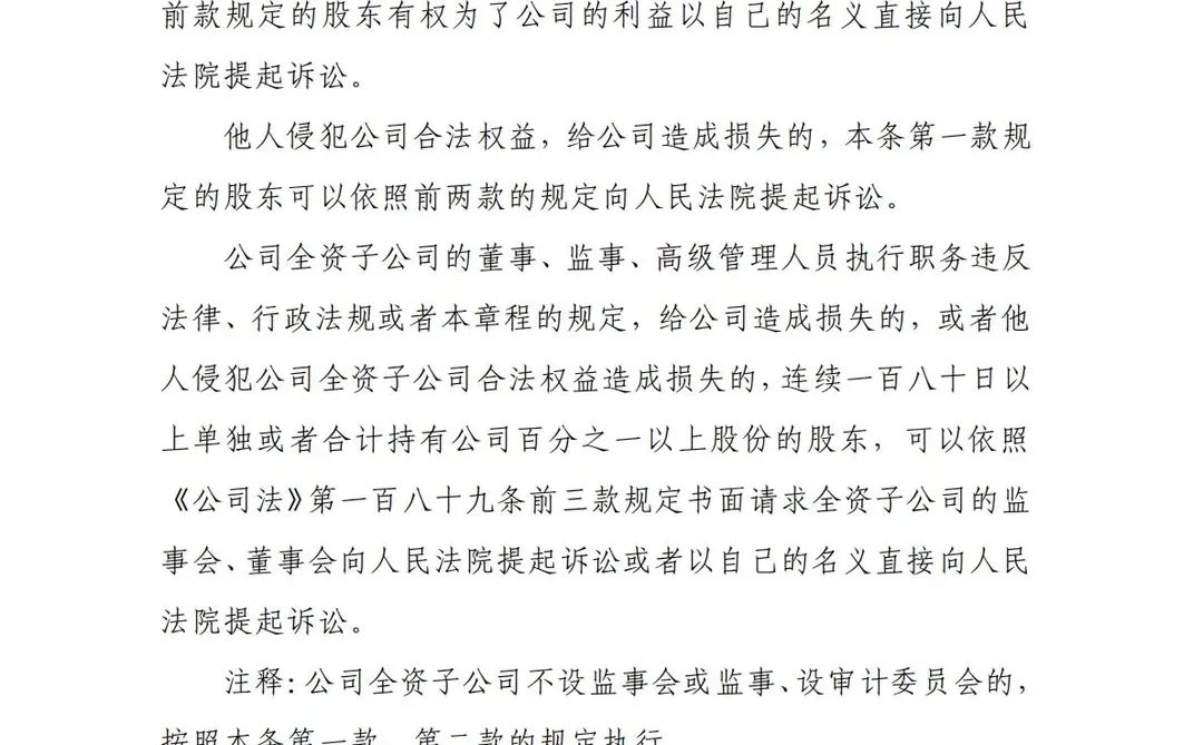
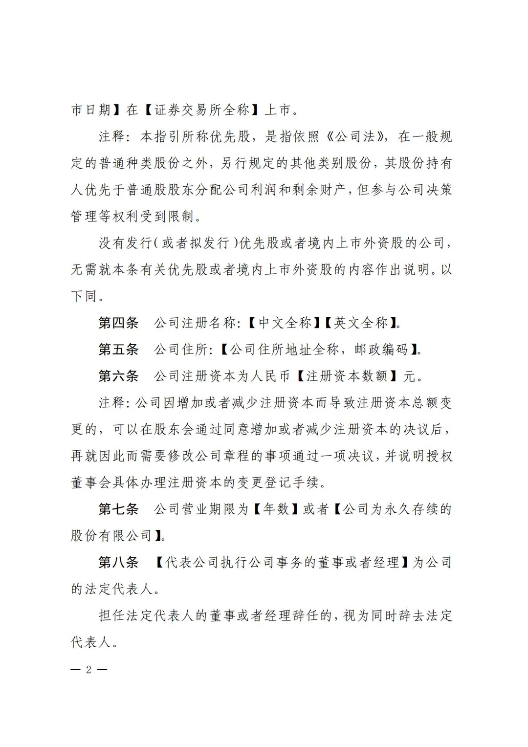
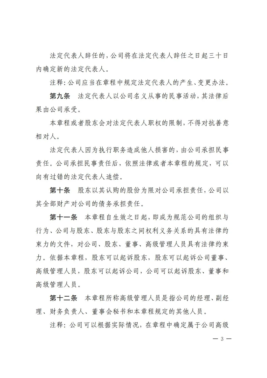
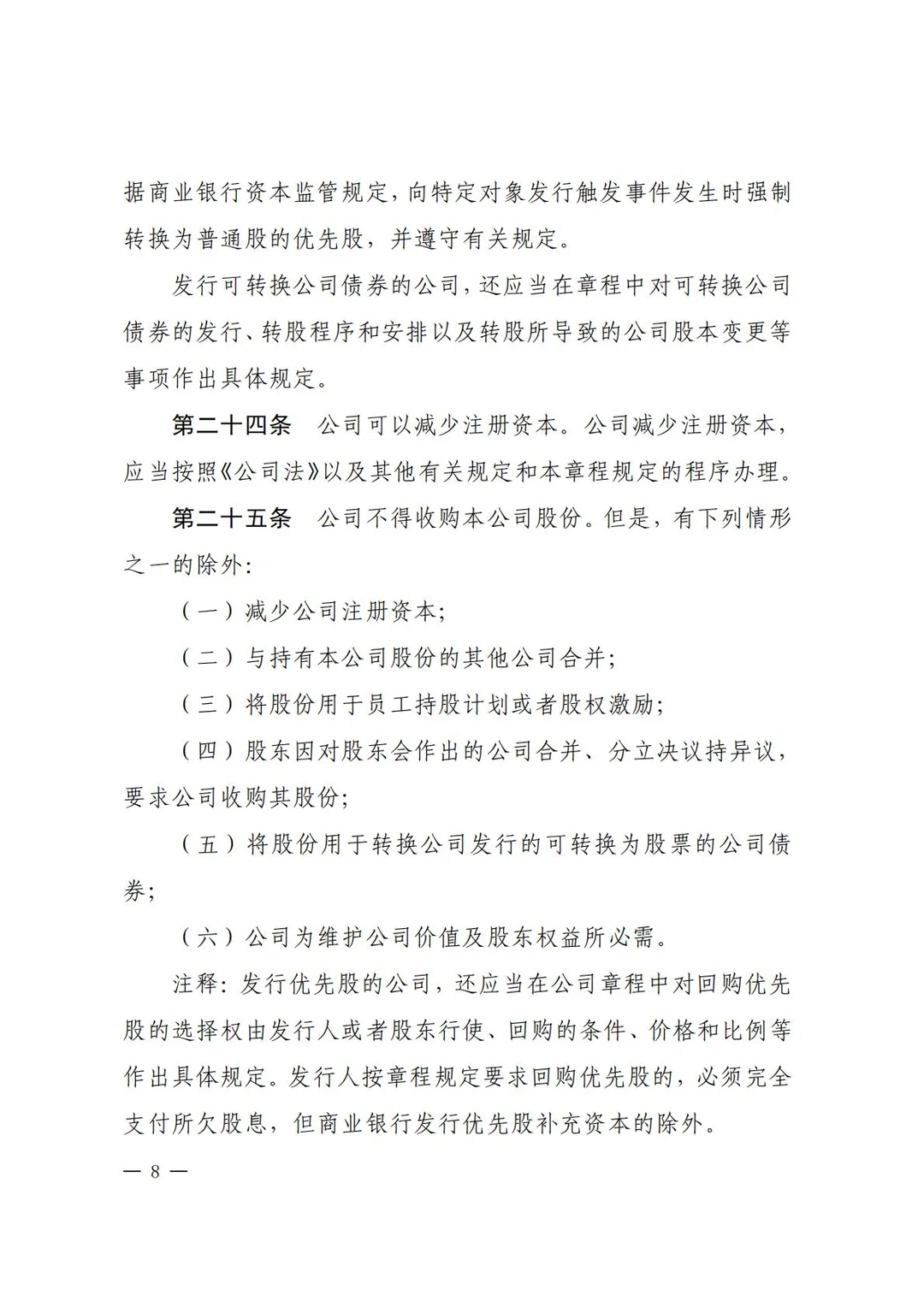
如果把公司章程看作一本内部自治行为规范,就会发现它对股东行为的制约是从头到尾的,“另有约定”的情况也有,但一般也不超越发起人协议的范畴——《公司法》第46条和95条分别规定了有限责任公司章程和股份有限公司章程需要载明事项,其中,股东有谁、持股比例多少、哪些事项需要经股东(大)会表决且达到多少表决比例通过基本就代表了“谁是大小王”,代表了“公司行为是否代表公司意志”,直接能够反映一家公司的商业架构是“简单但畸形”还是“繁复却平衡”的。
上市公司只会更复杂,“谁是大小王”的判断更加需要明晰股权架构,包括但不限于一致行动人等情况。对于公司主体而言,谨慎地完善“公司行为”法律流程、避免埋雷、排除隐患终究是必不可少的举动。
#法律实务 #股东进入与退出机制 #企业经营 #企业法律顾问 #律师日常
附上?:https://www.csrc.gov.cn/csrc/c101954/c7547791/content.shtml
对比上市公司章程,有限公司和非上市公司的公司章程只会在篇幅上更短,条款上更简单,也许会根据发起人协议或其他约定有所调整,但是总体也是可以参照着这份章程指引进行学习和修改。
市面上公司大多都直接用市监局制式模板,或者律师个人存留个别公司章程模板,直接使用或盲目套用暗藏风险其实并不小,至少一个长期发展的公司,章程就像基石,即使后来可以逐步修改,但是一开始能够在一个好的基石上成长,会省不少精力。毕竟公司在成立时总是宽进宽出,发起人和投资人投钱爽快、用钱也爽快,一旦公司陷入资金短缺(哪怕是短暂的)或者人员控制权隐形争夺的时候,公司命运不可避免地走向清算、注销。于是,所有的“公司行为”都要被重新在程序和实体上审视。
简单来说,“公司行为”就是“股东行为”,大多体现为“表决行为”,即“做”与“不做”以及“如何做”的问题,既然过往的所有决定共同导致今天散伙的结果,那么是决定本身有问题还是部分股东把持公司使得“个别意志”代替“公司意志”产生了不该有的问题,就关系到实务中常见的股东内部纠纷和公司债权人利益损害纠纷的形成了。
如果把公司章程看作一本内部自治行为规范,就会发现它对股东行为的制约是从头到尾的,“另有约定”的情况也有,但一般也不超越发起人协议的范畴——《公司法》第46条和95条分别规定了有限责任公司章程和股份有限公司章程需要载明事项,其中,股东有谁、持股比例多少、哪些事项需要经股东(大)会表决且达到多少表决比例通过基本就代表了“谁是大小王”,代表了“公司行为是否代表公司意志”,直接能够反映一家公司的商业架构是“简单但畸形”还是“繁复却平衡”的。
上市公司只会更复杂,“谁是大小王”的判断更加需要明晰股权架构,包括但不限于一致行动人等情况。对于公司主体而言,谨慎地完善“公司行为”法律流程、避免埋雷、排除隐患终究是必不可少的举动。
#法律实务 #股东进入与退出机制 #企业经营 #企业法律顾问 #律师日常
