


政采人注意!?
招标文件里技术参数这么写,直接违规!
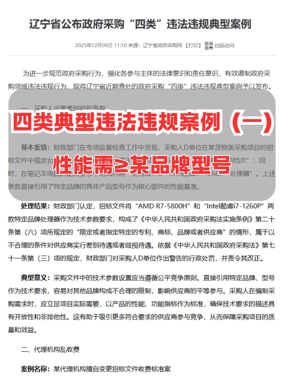
最近辽宁公布的一个真实案例,给所有采购人敲响了警钟。
.◾【案例回顾:一句话引发的处罚】
辽宁某单位采购一批电脑,招标文件里白纸黑字写着:
? 台式机CPU:性能需高于 “AMD R7-5800H”
? 笔记本CPU:需 ≥ “Intel酷睿i7-1260P”
结果被财政部门抓个正着!
? 认定结果:构成 “指定特定品牌” ,属于 差别歧视待遇!
? 处理结果:对采购单位予以 警告,并责令改正。
.◾【为什么这么写就违规?】
核心法规红线 《政府采购法实施条例》第二十条 明确规定:
不得 “限定或者指定特定的专利、商标、品牌或者供应商”。
✅ 正确做法(性能描述,开放竞争):
“CPU核心数≥8核,主频≥3.2GHz,多核性能评分≥12000分……”
(这样,AMD、Intel或其他品牌,只要性能达标都能来竞标)
❌ 错误做法(本案):
直接点名“AMD R7-5800H”或“Intel i7-1260P”。
(这等于在喊:只有用这两个型号的电脑才能来投标,其他品牌被直接排除)
.◾【给采购人的血泪教训】
1️⃣ 需求要写“性能”,而不是“型号”
多写“支持什么、达到什么标准”
少写“必须是什么品牌、什么型号”
2️⃣ 技术参数要“通用”,而不是“独家”
确保市场上至少有三个以上品牌能满足要求
参数不能变成 “独家定制”
3️⃣ 编制文件要“避嫌”,而不是“图省事”
直接从某个品牌官网“复制粘贴”参数是大忌!
务必进行 “公平竞争审查” 。
.◾【给供应商的维权提示】
如果你在招标文件里看到明确的品牌、型号要求:
?️ 可以质疑!
直接引用 《政府采购法实施条例》第二十条
指出其 “以不合理条件实行差别歧视待遇”
要求修改为 客观性能指标
一句话总结:
政府采购的核心是 “公平竞争” ,而不是 “指定购买” 。
把需求写成 “性能试卷” ,而不是 “品牌名单” ,是每位采购人的必修课。
#政府采购 #投标 #质疑投诉 #标书制作 #中标 #招投标 #政采顾问 #投标人 #干货分享 #干货
你还在招标文件里见过哪些“指名道姓”的要求?评论区曝光! ?
招标文件里技术参数这么写,直接违规!
最近辽宁公布的一个真实案例,给所有采购人敲响了警钟。
.◾【案例回顾:一句话引发的处罚】
辽宁某单位采购一批电脑,招标文件里白纸黑字写着:
? 台式机CPU:性能需高于 “AMD R7-5800H”
? 笔记本CPU:需 ≥ “Intel酷睿i7-1260P”
结果被财政部门抓个正着!
? 认定结果:构成 “指定特定品牌” ,属于 差别歧视待遇!
? 处理结果:对采购单位予以 警告,并责令改正。
.◾【为什么这么写就违规?】
核心法规红线 《政府采购法实施条例》第二十条 明确规定:
不得 “限定或者指定特定的专利、商标、品牌或者供应商”。
✅ 正确做法(性能描述,开放竞争):
“CPU核心数≥8核,主频≥3.2GHz,多核性能评分≥12000分……”
(这样,AMD、Intel或其他品牌,只要性能达标都能来竞标)
❌ 错误做法(本案):
直接点名“AMD R7-5800H”或“Intel i7-1260P”。
(这等于在喊:只有用这两个型号的电脑才能来投标,其他品牌被直接排除)
.◾【给采购人的血泪教训】
1️⃣ 需求要写“性能”,而不是“型号”
多写“支持什么、达到什么标准”
少写“必须是什么品牌、什么型号”
2️⃣ 技术参数要“通用”,而不是“独家”
确保市场上至少有三个以上品牌能满足要求
参数不能变成 “独家定制”
3️⃣ 编制文件要“避嫌”,而不是“图省事”
直接从某个品牌官网“复制粘贴”参数是大忌!
务必进行 “公平竞争审查” 。
.◾【给供应商的维权提示】
如果你在招标文件里看到明确的品牌、型号要求:
?️ 可以质疑!
直接引用 《政府采购法实施条例》第二十条
指出其 “以不合理条件实行差别歧视待遇”
要求修改为 客观性能指标
一句话总结:
政府采购的核心是 “公平竞争” ,而不是 “指定购买” 。
把需求写成 “性能试卷” ,而不是 “品牌名单” ,是每位采购人的必修课。
#政府采购 #投标 #质疑投诉 #标书制作 #中标 #招投标 #政采顾问 #投标人 #干货分享 #干货
你还在招标文件里见过哪些“指名道姓”的要求?评论区曝光! ?
