








今天分享汉服产业链。
?汉服作为汉民族的传统文化服饰,起源于黄帝时期,一直流传至明末清初,是汉族在主要居住区的传统服装。它以华夏礼仪文化为中心,经过自然演变,形成了具有独特汉民族风貌和性格的服装体系。
?从形态上分析,汉服有多种类型,主要有:1)“上衣下裳”制,这种类型指的是上身穿衣,下身配以裙子;2)“深衣”制,这种类型则是将上衣和下裳缝连起来,形成一体;3)“襦裙”制,襦指的是短衣,这种类型通常为短衣搭配裙子。
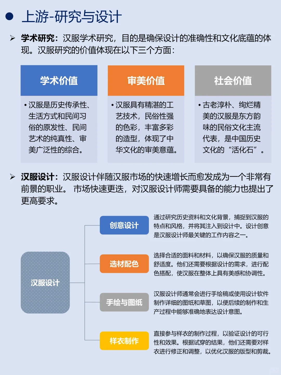
汉服产业链上游是学术研究与汉服设计。汉服学术研究,目的是确保设计的准确性和文化底蕴的体现。汉服设计伴随汉服市场的快速增长而愈发成为一个非常有前景的职业,汉服设计师主要负责:创意设计、选材配色、图纸制作、样衣制作(或有)等。
汉服产业链上游是生产制造环节,汉服的快速发展,造就了一批优秀的汉服生产制造企业,也培养了一些地区的汉服产业。江浙、曹县、川渝和广州在汉服生产制造方面最为突出,是中国四大汉服主要生产区。
汉服产业链下游是各个销售渠道以及周边衍生产业。汉服消费者的购买渠道以线上为主、线下为辅。随着汉服的火热,汉服相关的汉服租赁、汉服妆造、汉服配饰、写真拍摄等行业也在快速发展。
#汉服 #汉服日常 #马面裙 #国风 #传统文化 #商业思维
?汉服作为汉民族的传统文化服饰,起源于黄帝时期,一直流传至明末清初,是汉族在主要居住区的传统服装。它以华夏礼仪文化为中心,经过自然演变,形成了具有独特汉民族风貌和性格的服装体系。
?从形态上分析,汉服有多种类型,主要有:1)“上衣下裳”制,这种类型指的是上身穿衣,下身配以裙子;2)“深衣”制,这种类型则是将上衣和下裳缝连起来,形成一体;3)“襦裙”制,襦指的是短衣,这种类型通常为短衣搭配裙子。
汉服产业链上游是学术研究与汉服设计。汉服学术研究,目的是确保设计的准确性和文化底蕴的体现。汉服设计伴随汉服市场的快速增长而愈发成为一个非常有前景的职业,汉服设计师主要负责:创意设计、选材配色、图纸制作、样衣制作(或有)等。
汉服产业链上游是生产制造环节,汉服的快速发展,造就了一批优秀的汉服生产制造企业,也培养了一些地区的汉服产业。江浙、曹县、川渝和广州在汉服生产制造方面最为突出,是中国四大汉服主要生产区。
汉服产业链下游是各个销售渠道以及周边衍生产业。汉服消费者的购买渠道以线上为主、线下为辅。随着汉服的火热,汉服相关的汉服租赁、汉服妆造、汉服配饰、写真拍摄等行业也在快速发展。
#汉服 #汉服日常 #马面裙 #国风 #传统文化 #商业思维
