首发2025八种政府采购方式的区别,建议收藏
作者:本站编辑
2025-12-15 18:19:06
0
首发2025八种政府采购方式的区别,建议收藏




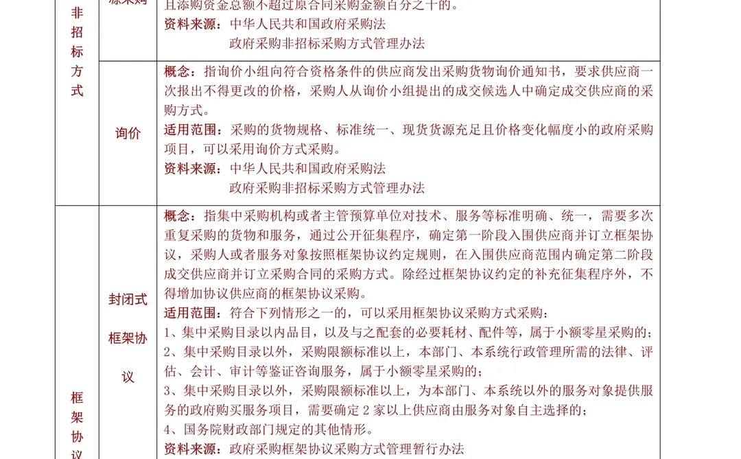
24年4月,财政部印发《政府采购合作创新采购方式管理暂行办法》,随着这一采购方式的推行,目前政府采购方式一共有八种。
截止发文至今大半年过去了,小红书上依然很多老版本分析,姐姐抛砖引玉整理最新版本,一张图看清八大政府采购方式的主要区别、概念及适用范围,包括法规的文件出处。
不懂可以留言,知道的宝儿可以一起解答,共同进步。
姐姐辛苦整理,转载请注明出处!
#政府采购 #甲方 #招标 #招标代理 #建议收藏