发布信息
登陆/注册
搜索
搜索
导航
首页
产品供应
产品求购
企业库
酒业展会
行业资讯
认证会员
站内搜索
企业报道
当前位置:
首页
企业报道
正文
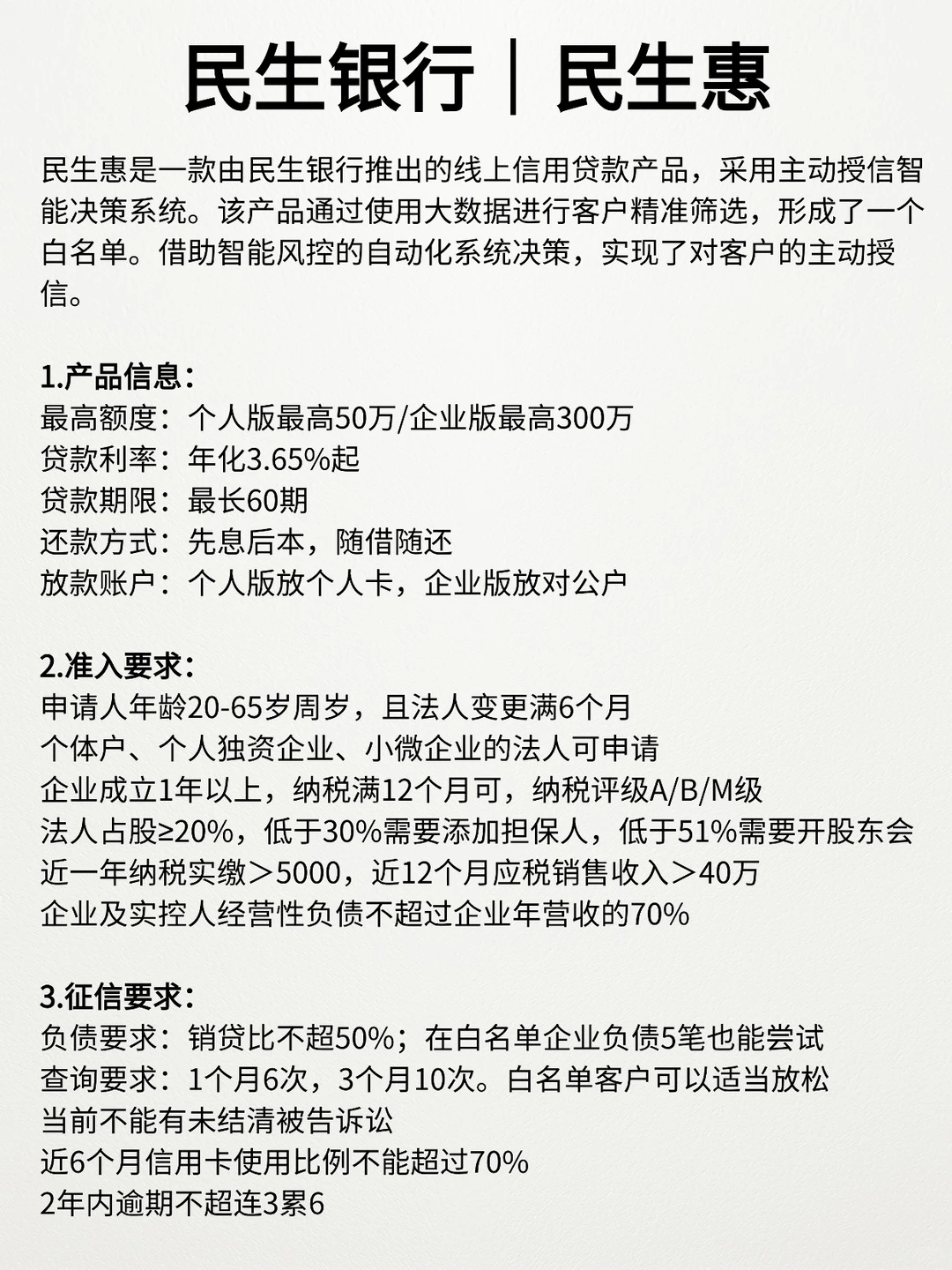
广州银行企业贷合集:额度、利率、门槛整理
作者:本站编辑
2025-12-15 11:42:33
11
广州银行企业贷合集:额度、利率、门槛整理
企业融?渠道虽然很多,但是银行依然是稳妥的选择
整理了广州四大银行和商业银行的主流贷款产品,通过额度,利率,准入条件一篇就能看懂差别,少走弯路。
#企业贷款攻略
#广州企业经营贷
#广州企业贷款产品
#广州企业信用贷款
#广州企业贷款
#广州靠谱贷款中介
#企业成本降低
#扶持小微企业?
#企业融资攻略
#企业融资方案
下一篇:
不得了!这些竹笋加工设备好用的源头厂家,
上一篇:
给2026年外贸人的5条建议
相关内容
查看全部
钢材企业融资123
2026-03-27 14:34
2026农业银行贷款
2026-03-27 14:33
甘肃省农业融资担
2026-03-27 14:33
工信部开展中小微
2026-03-27 14:30
融资租赁公司要高
2026-03-27 14:20
中小企业如何运作
2026-03-27 14:18
【投融指南】中微
2026-03-27 14:14
行业新闻 | 铂族
2026-03-27 14:11
2020年成立,武汉
2026-03-27 14:07
注册资金1亿的融
2026-03-27 14:06