








话说各位老板,今天给大家来点超实用干货?。
想搞高新技术企业认证,我这就手把手带着大家走一遍。
高企认证分四个阶段。
先是企业自评,大概得花1个月。
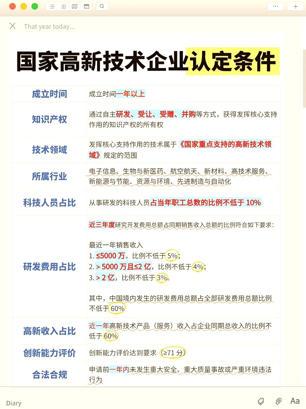
咱得自查硬性指标,比如企业注册时间得≥1年、至少有1项核心知识产权、研发团队占比≥10%、近3年研发费用占比达标。
接着进入材料冲刺阶段,这得花个2 -3个月。
要准备好多核心资料,像高企申报系统在线填报表、知识产权证书啥的。
专家评审得花个1 -2个月。
这里头关键点不少,专利技术得和主营业务强关联、研发费用账目得清晰、近3年科技成果转化年均≥5项。
最后到了公示领证环节,15个工作日就能搞定。
认证成功后,企业所得税从25%降到15%,一下能省10%呢?。
还有避坑指南要注意,研发费用要提前分类归集,知识产权申请发明专利更加分,领域也得匹配好。
对了对了?,2025年多地开放“预评审”通道,可以提前3个月模拟审核哦!
要是觉得流程复杂,
可以找专业带理服务帮忙~有啥疑问尽管问哈?高新申报111 |专精特新222 #高新技术企业认定 #高新技术企业 #专利代理 #科小 #高新科技企业 #国家高新技术企业 #高新技术企业申报 #高企认定 #发明专利 #专利申请
想搞高新技术企业认证,我这就手把手带着大家走一遍。
高企认证分四个阶段。
先是企业自评,大概得花1个月。
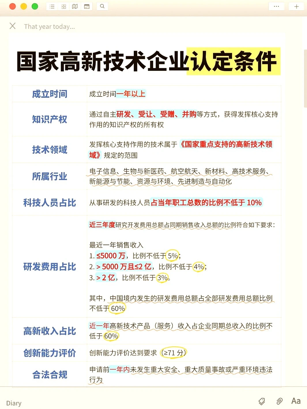
咱得自查硬性指标,比如企业注册时间得≥1年、至少有1项核心知识产权、研发团队占比≥10%、近3年研发费用占比达标。
接着进入材料冲刺阶段,这得花个2 -3个月。
要准备好多核心资料,像高企申报系统在线填报表、知识产权证书啥的。
专家评审得花个1 -2个月。
这里头关键点不少,专利技术得和主营业务强关联、研发费用账目得清晰、近3年科技成果转化年均≥5项。
最后到了公示领证环节,15个工作日就能搞定。
认证成功后,企业所得税从25%降到15%,一下能省10%呢?。
还有避坑指南要注意,研发费用要提前分类归集,知识产权申请发明专利更加分,领域也得匹配好。
对了对了?,2025年多地开放“预评审”通道,可以提前3个月模拟审核哦!
要是觉得流程复杂,
可以找专业带理服务帮忙~有啥疑问尽管问哈?高新申报111 |专精特新222 #高新技术企业认定 #高新技术企业 #专利代理 #科小 #高新科技企业 #国家高新技术企业 #高新技术企业申报 #高企认定 #发明专利 #专利申请
