发布信息
登陆/注册
搜索
搜索
导航
首页
产品供应
产品求购
企业库
酒业展会
行业资讯
认证会员
站内搜索
食品餐饮
当前位置:
首页
食品餐饮
正文
餐饮行业供应商合同模版
作者:本站编辑
2025-12-07 08:53:55
1
餐饮行业供应商合同模版
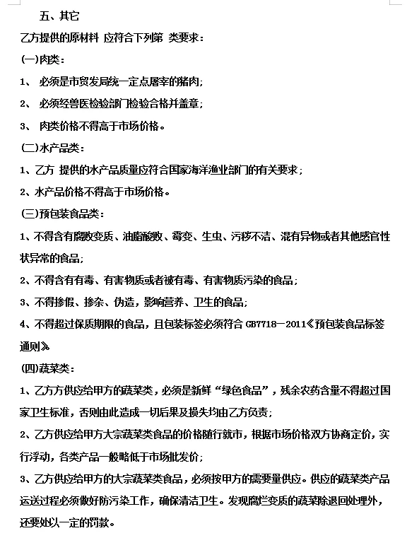
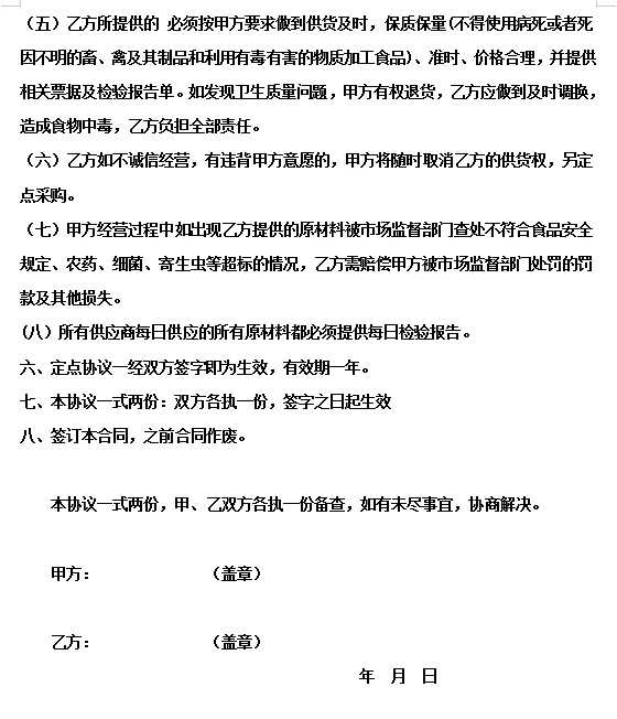
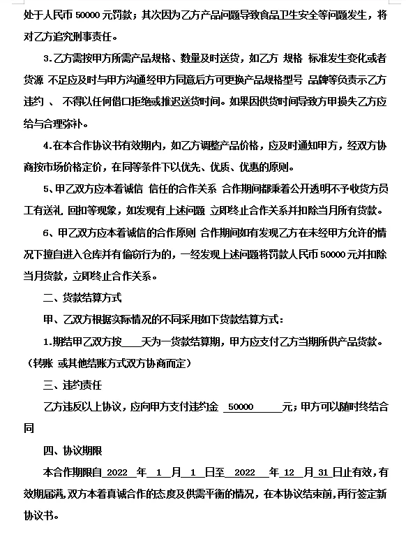
餐饮行业原材料采购是一项重中之重的工作,对于供应商的选择和管控也是一项重要工作,上面分享的是我工作多年的经验拟定出来的供应商合作合同可以供大家参考。
#餐饮供应商
#供应商管理
#供应商合同
#采购如何与供应商签合同
#财务干货
下一篇:
中国最赚钱的20家公司:第一名利润接近6000
上一篇:
事业单位农产品质检笔试真题
相关内容
查看全部
央厨供应链大变革
2025-12-12 15:47
这老哥店也关了,
2025-12-12 15:45
最近鸡肉行情稳定
2025-12-12 15:42
经验之谈
2025-12-12 15:40
“反内卷”,快消
2025-12-12 15:28
高价烟彻底凉凉了
2025-12-12 15:25
2025避坑指南?36
2025-12-12 15:23
2025第一场雪吃炖
2025-12-12 15:21
太难了 真的扛不
2025-12-12 15:08
2025年12月5日全
2025-12-12 15:06