发布信息
登陆/注册
搜索
搜索
导航
首页
产品供应
产品求购
企业库
酒业展会
行业资讯
认证会员
站内搜索
企业报道
当前位置:
首页
企业报道
正文
高新技术企业等企业认定标准对比
作者:本站编辑
2025-12-07 08:52:38
11
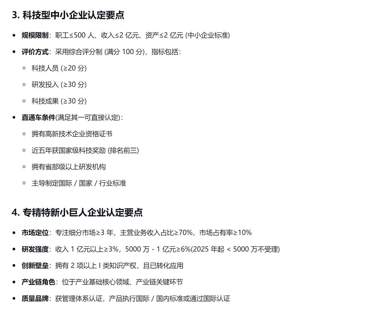
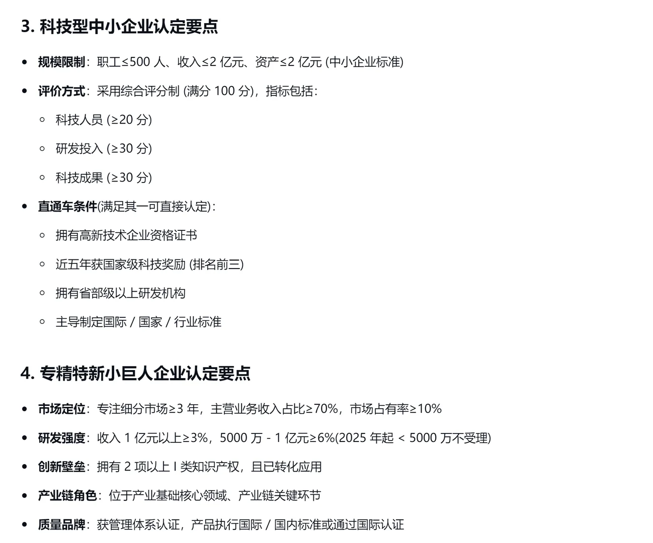
高新技术企业等企业认定标准对比
高新技术企业、先进制造业企业、科技型中小企业、专精特新小巨人企业认定标准对比
下一篇:
?你的美国外贸订单少了吗?
上一篇:
乌兹别克斯坦石油天然气展览会 OGU
相关内容
查看全部
捂地倒手赚38亿!
2026-04-05 02:34
资本市场青睐!园
2026-04-05 02:02
成都硬科技扑克牌
2026-04-05 02:00
12名参保员工的聚
2026-04-05 01:58
工信部开展中小微
2026-04-05 01:57
实务必备 | 各行
2026-04-05 01:56
有效解决企业融资
2026-04-05 01:56
"物的信用"如何
2026-04-05 01:21
企业贷款融资自查
2026-04-05 01:17
2026年1-3月氢能
2026-04-05 01:15