发布信息
登陆/注册
搜索
搜索
导航
首页
产品供应
产品求购
企业库
酒业展会
行业资讯
认证会员
站内搜索
行业企业
当前位置:
首页
行业企业
正文
投标大神都在用的七种政采流程表!告别废标
作者:本站编辑
2025-12-07 08:49:26
8
投标大神都在用的七种政采流程表!告别废标
?好多宝子虽然已经入了投标这行,但不善于总结分析,就算工作两三年,薪资也上不去,真的太可惜了!
?做投标,想涨薪就得有点专业水平,消化理解各个知识点,然后总结一套方法论。
建议⭐️慢慢看,关键要行动,做起来‼️ .
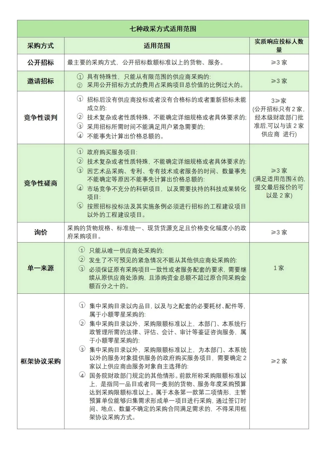
?7种政府采购方式适用范围
?7种政府采购方式流程
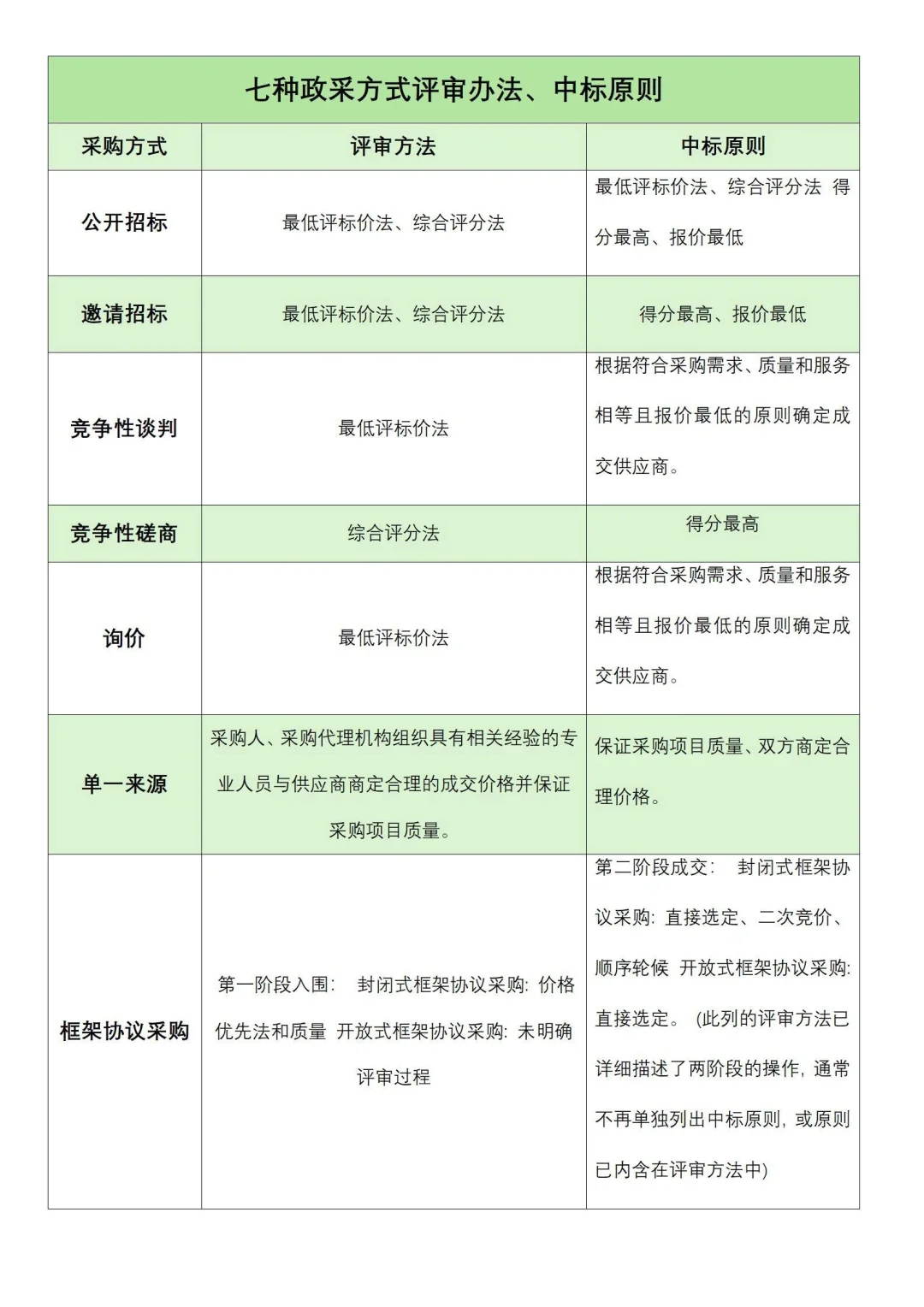
?7种政府采购方式评审办法
#投标
#标书制作
#行政采购
#项目申报
#标书干货
#政府采购
#招投标
#投标人
#企业采购
下一篇:
国家电网的标书恐怖
上一篇:
招标投标流程开标评标采购知识培训PPT
相关内容
查看全部
当科技、金融、消
2026-04-03 21:19
【行业资讯】游戏
2026-04-03 21:14
方大九钢入选国家
2026-04-03 21:13
预告| 数智新时代
2026-04-03 21:05
【低空市场】| 20
2026-04-03 20:50
3月白酒行业观察
2026-04-03 20:44
创新圈 创未来 |
2026-04-03 20:40
白酒行业 4 月 3
2026-04-03 20:34
2026观察 | 白酒
2026-04-03 19:48
【衡宇招标】政府
2026-04-03 19:21