发布信息
登陆/注册
搜索
搜索
导航
首页
产品供应
产品求购
企业库
酒业展会
行业资讯
认证会员
站内搜索
企业报道
当前位置:
首页
企业报道
正文
揭秘?公司内控风险合规管理办法?
作者:本站编辑
2025-11-25 05:59:44
13
揭秘?公司内控风险合规管理办法?
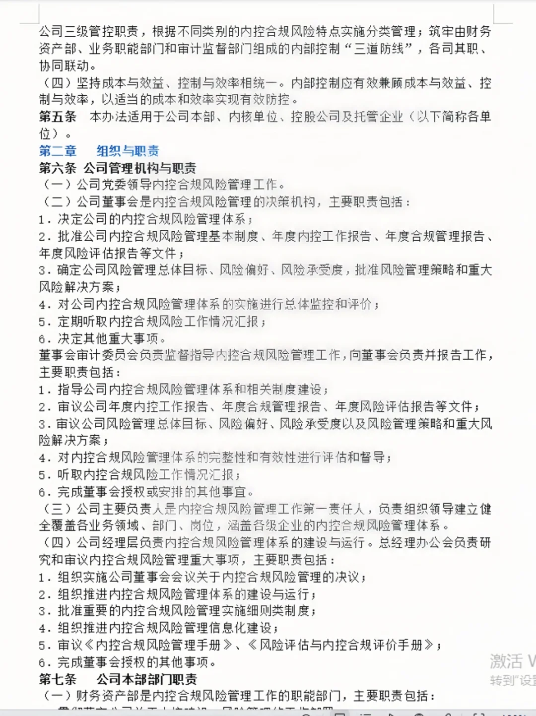
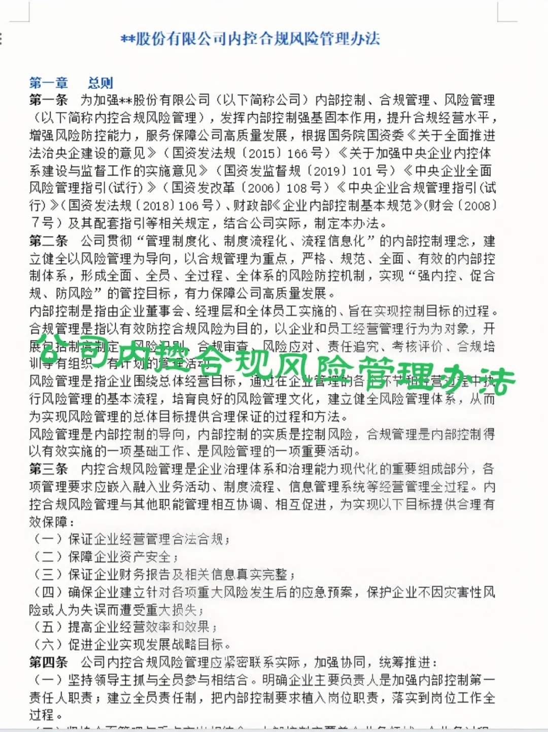
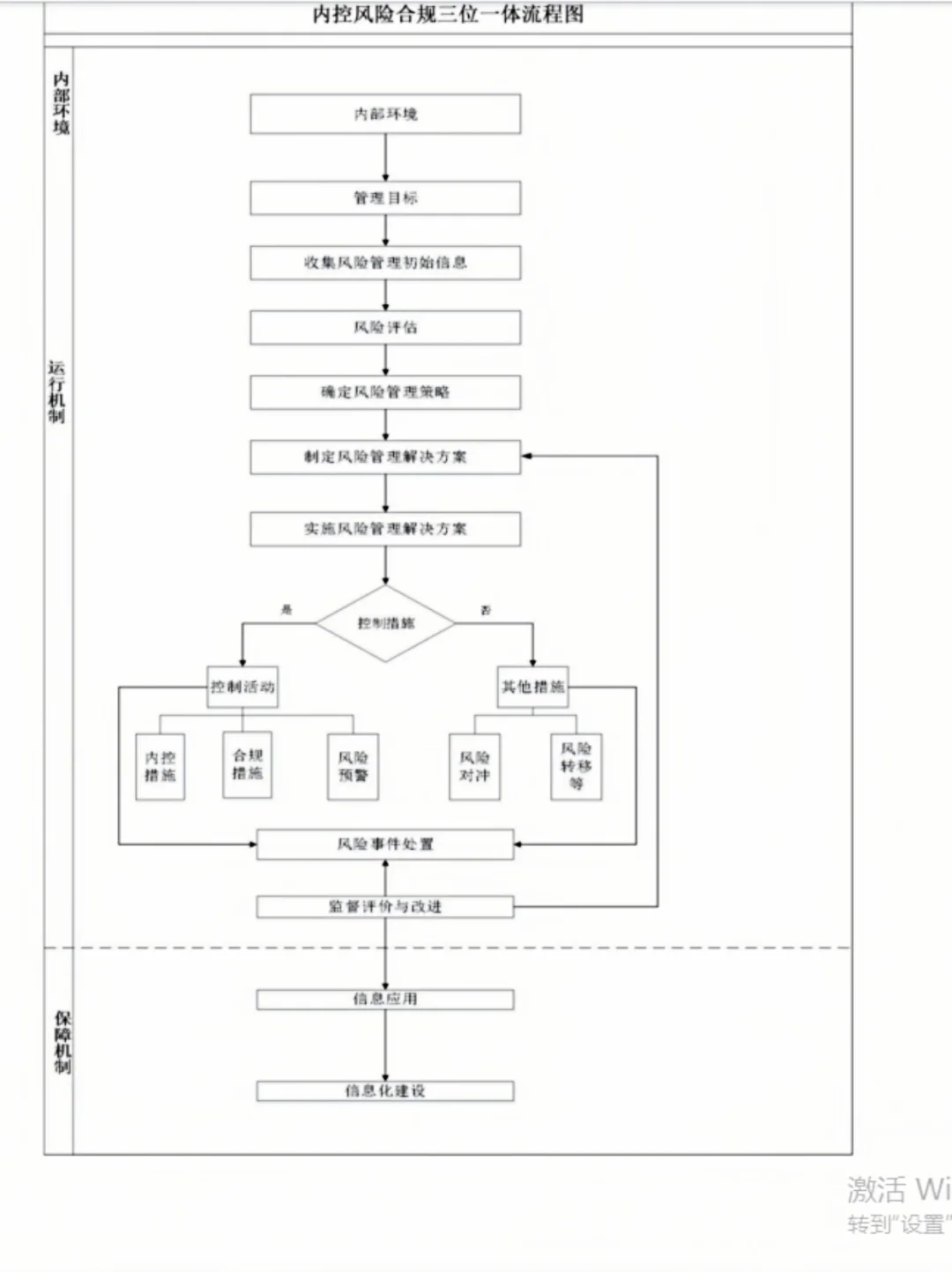
公司内控合规,是每个企业都不能忽视的重要环节哦!为了保障企业的正常运营,我们需要一份强大而权面的风险管理办法。今天小编就来给大家揭秘某企业的内控合规管理办法,让你们安心又放心地面对各种挑战!?赶紧收藏吧!
#企业内控
#风险管理
#企业合规
#內部控制
下一篇:
高压负载箱定制价格是多少
上一篇:
半吊子投标人太让人崩溃了
相关内容
查看全部
一文读懂专精特新
2026-04-17 18:47
警惕!不良贷款中
2026-04-17 18:47
90天融资数十万美
2026-04-17 18:42
国内一核酸药物公
2026-04-17 18:42
2026年企业融资新
2026-04-17 18:40
人民法院报头版关
2026-04-17 18:38
广州发布优化营商
2026-04-17 18:34
全国企业大额融资
2026-04-17 18:31
企业融资不再难,
2026-04-17 18:21
商丘市虞城局不动
2026-04-17 18:13