发布信息
登陆/注册
搜索
搜索
导航
首页
产品供应
产品求购
企业库
酒业展会
行业资讯
认证会员
站内搜索
企业报道
当前位置:
首页
企业报道
正文
上海市国资监管企业参股管理合规指南
作者:本站编辑
2025-11-25 04:45:01
1
上海市国资监管企业参股管理合规指南
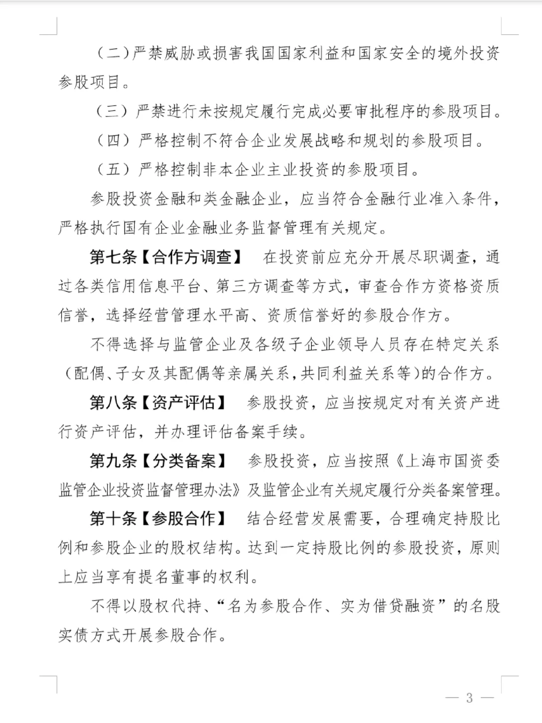
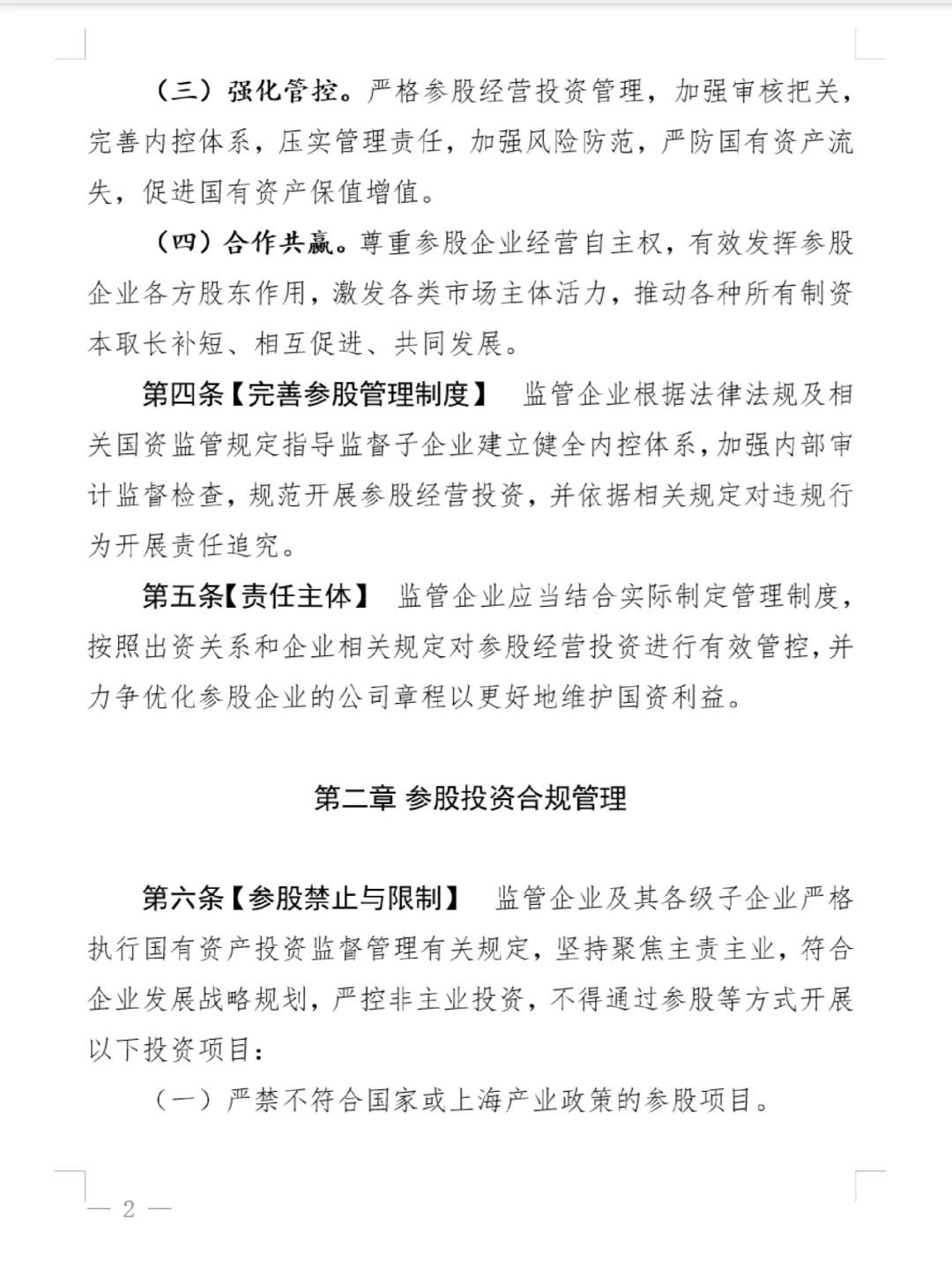
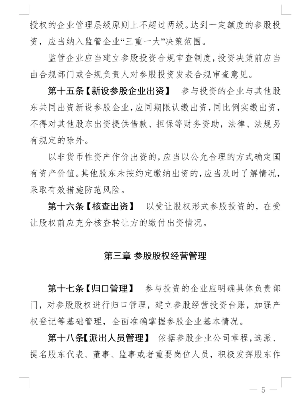
详见上文。
篇幅有限,附件中详版,可以进群,私信发送。
#国企
#上海国企
#国企合规
#参股
#国企参股
#国企改革
#企业高质量发展
#上海国企招聘
#上海国企央企
#国有资产管理
下一篇:
实时关注丨又双叒叕,发展改革委印发通知
上一篇:
布行这么操作?我竟然成功了
相关内容
查看全部
合规管理的三张清
2025-11-25 04:51
生物医药 2024药
2025-11-25 04:51
?企业财税合规,6
2025-11-25 04:50
2024年中国企业50
2025-11-25 04:50
药企有真合规吗?
2025-11-25 04:49
2024中国民营企业
2025-11-25 04:49
上市公司找并购标
2025-11-25 04:48
品质经得起考验!
2025-11-25 04:47
非诉律师,不要把
2025-11-25 04:46
王府77,办公看过
2025-11-25 04:45