发布信息
登陆/注册
搜索
搜索
导航
首页
产品供应
产品求购
企业库
酒业展会
行业资讯
认证会员
站内搜索
行业企业
当前位置:
首页
行业企业
正文
车间机械的安全操作过程(发全套电子版文件)
作者:本站编辑
2025-11-24 23:12:22
10
车间机械的安全操作过程(发全套电子版文件)
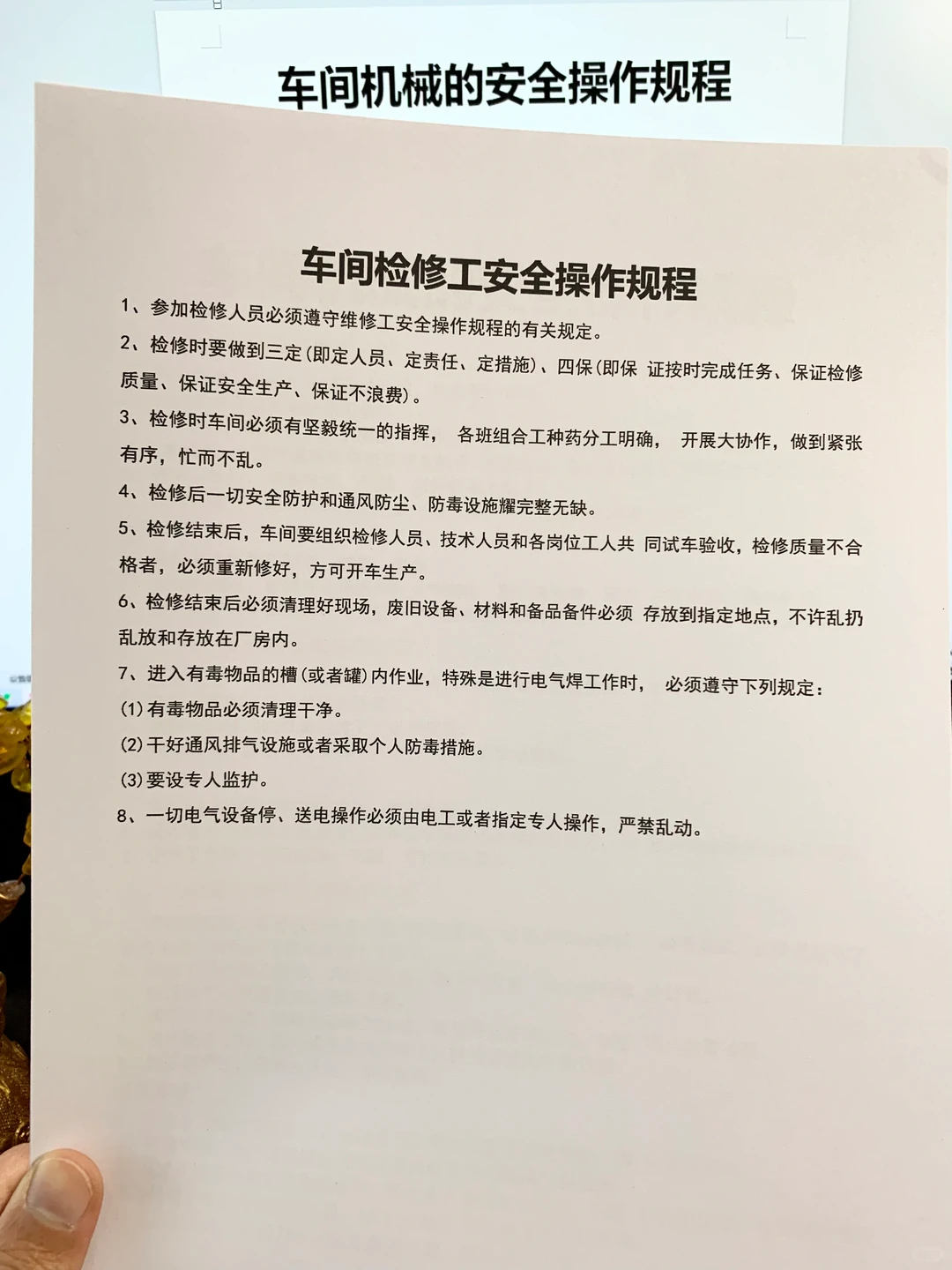
分享一份车间机械的安全操作过程,里面详细说明了pvc三角剧的操作过程、pvc铣水槽机操作过程等等,操作车间机械时,务必提前熟悉设备说明书。
开机前,仔细检查机械各部件是否正常、有无异物阻碍,安全防护装置是否到位。
启动后,严格依规定流程操控,如调整参数应在停机或运行稳定时进行。运行中,时刻留意运行状态,严禁伸手入危险区域。
作业结束,先关闭动力源,清理保养机械,确保其处于良好备用状态,全过程遵循安全规范,预防事故发生。
#生产企业管理制度
#车间机械安全操作过程
#机械车间
#机械加工
#制造业工厂
#车间安全生产
#车间安全
#机械加工车间
#车间机械安全操作
#机械生产车间
下一篇:
参加本届天津直博会的H145 上班儿咯!
上一篇:
大量回收发那科自动化设备
相关内容
查看全部
招标公告 | 山东
2026-01-17 23:41
全国多城市中供国
2026-01-17 23:05
企业服务 | 链资
2026-01-17 21:21
潍坊水发供水集团
2026-01-17 21:20
炸裂!中国AI企业
2026-01-17 21:14
链接全球商机,赋
2026-01-17 21:12
2026美国科技行业
2026-01-17 21:12
正宇恒新集团荣获
2026-01-17 21:10
工信部发布《人工
2026-01-17 21:04
2025年中国CCS集
2026-01-17 21:04