











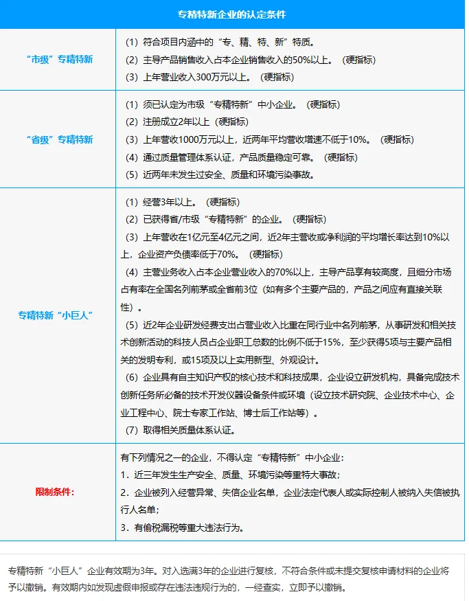
“专精特新” 企业就是指具有“专业化、精细化、特色化、新颖化”特征的中小工业企业,企业规模必须符合国家《中小企业划型标准》(工信部联企业〔2011〕300号)的规定。分为:市级专精特新、省级专精特新、专精特新小巨人。其中专精特新“小巨人”企业则是其中的佼佼者,是专注于细分市场、创新能力强、市场占有率高、掌握关键核心技术、质量效益优的排头兵企业。
△“专”,即专业化与专项技术;
△“精”,是指产品的精致性、工艺技术的精深性和企业管理的精细化;
△“特”,即产品与服务的独特性与特色化;
△“新”,是指自主创新、模式创新和新颖化。
△“专”,即专业化与专项技术;
△“精”,是指产品的精致性、工艺技术的精深性和企业管理的精细化;
△“特”,即产品与服务的独特性与特色化;
△“新”,是指自主创新、模式创新和新颖化。
