发布信息
登陆/注册
搜索
搜索
导航
首页
产品供应
产品求购
企业库
酒业展会
行业资讯
认证会员
站内搜索
食品餐饮
当前位置:
首页
食品餐饮
正文
餐饮行业被举报作假
作者:本站编辑
2025-11-05 01:50:18
6
餐饮行业被举报作假
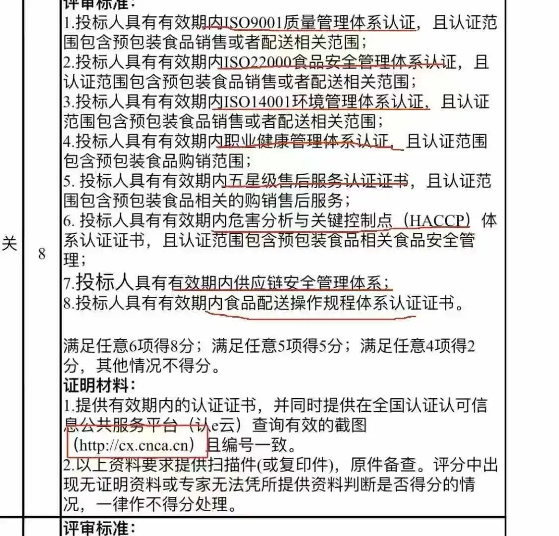
餐饮食品行业:一份标书要求8个认监委证书,为了防止投标人作假,必须提供认监委查询截图,且证书编号一致!
#食品级安全
#ISO
#拒绝假冒伪劣
#科普
#投标文件
#投标
下一篇:
开餐过程中食品安全管理
上一篇:
?️【餐饮创业必读 | 食品安全知识】
相关内容
查看全部
飞哥亲自视察加加
2025-12-19 06:41
凉皮工厂实拍图
2025-12-19 06:40
00后开了一家食品
2025-12-19 06:38
藏在广东佛山的一
2025-12-19 06:37
食品厂千万别出租
2025-12-19 06:35
感受科技的力量|
2025-12-19 06:34
客户来四川罗城牛
2025-12-19 06:33
探厂Plog❗❗是谁
2025-12-19 06:31
宠物猫粮犬粮、猫
2025-12-19 06:30
CAD代画 -2024
2025-12-19 06:25