
 
 
宝子们,在个人与公司合作时,合作协议要是没弄好,那可就像踩了个“大雷”?!
很多人签协议时稀里糊涂,以为只要合作就行,结果后续一堆麻烦事。比如没明确双方关系,把合作关系弄成雇佣关系,导致公司多承担了不必要的责任;还有员工受伤责任划分不清晰,公司可能被拖进纠纷的泥潭。
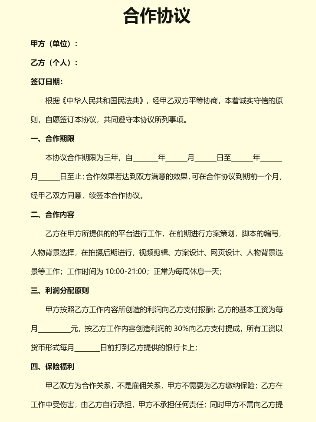
下面给大家专业演示一份规范的合作协议?。
甲乙双方明确为合作关系,而非雇佣关系,这就意味着甲方无需为乙方缴纳保险,乙方工作中受伤害也由自己承担,甲方不担责,同时甲方也不用给乙方提供社会福利。要是乙方工作中需要雇佣工作人员,产生的保险和社会福利也得乙方自己负责,而且甲方只和乙方对接。
避坑指南来啦?:
1. 明确关系?:协议里一定要清晰写明是合作关系还是雇佣关系,避免后续法律风险。
2. 责任划分?:详细划分双方在各种情况下的责任,像员工受伤、福利承担等问题,都要白纸黑字写清楚。
3. 对接明确?:确定好对接流程和对象,避免沟通混乱。
大家在签合作协议时有没有遇到过什么“坑”呢?欢迎分享讨论吧?!
#劳动法 #劳动关系 #合作关系 #合作协议 #合作协议模板 #合作协议书 #合作协议范本 #合伙人合作协议书 #合同法
          很多人签协议时稀里糊涂,以为只要合作就行,结果后续一堆麻烦事。比如没明确双方关系,把合作关系弄成雇佣关系,导致公司多承担了不必要的责任;还有员工受伤责任划分不清晰,公司可能被拖进纠纷的泥潭。
下面给大家专业演示一份规范的合作协议?。
甲乙双方明确为合作关系,而非雇佣关系,这就意味着甲方无需为乙方缴纳保险,乙方工作中受伤害也由自己承担,甲方不担责,同时甲方也不用给乙方提供社会福利。要是乙方工作中需要雇佣工作人员,产生的保险和社会福利也得乙方自己负责,而且甲方只和乙方对接。
避坑指南来啦?:
1. 明确关系?:协议里一定要清晰写明是合作关系还是雇佣关系,避免后续法律风险。
2. 责任划分?:详细划分双方在各种情况下的责任,像员工受伤、福利承担等问题,都要白纸黑字写清楚。
3. 对接明确?:确定好对接流程和对象,避免沟通混乱。
大家在签合作协议时有没有遇到过什么“坑”呢?欢迎分享讨论吧?!
#劳动法 #劳动关系 #合作关系 #合作协议 #合作协议模板 #合作协议书 #合作协议范本 #合伙人合作协议书 #合同法
        