发布信息
登陆/注册
搜索
搜索
导航
首页
产品供应
产品求购
企业库
酒业展会
行业资讯
认证会员
站内搜索
企业报道
当前位置:
首页
企业报道
正文
盈利能力分析不会的可以参考一下
作者:本站编辑
2025-11-04 08:43:21
10
盈利能力分析不会的可以参考一下
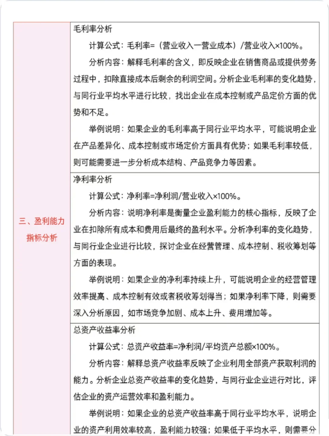
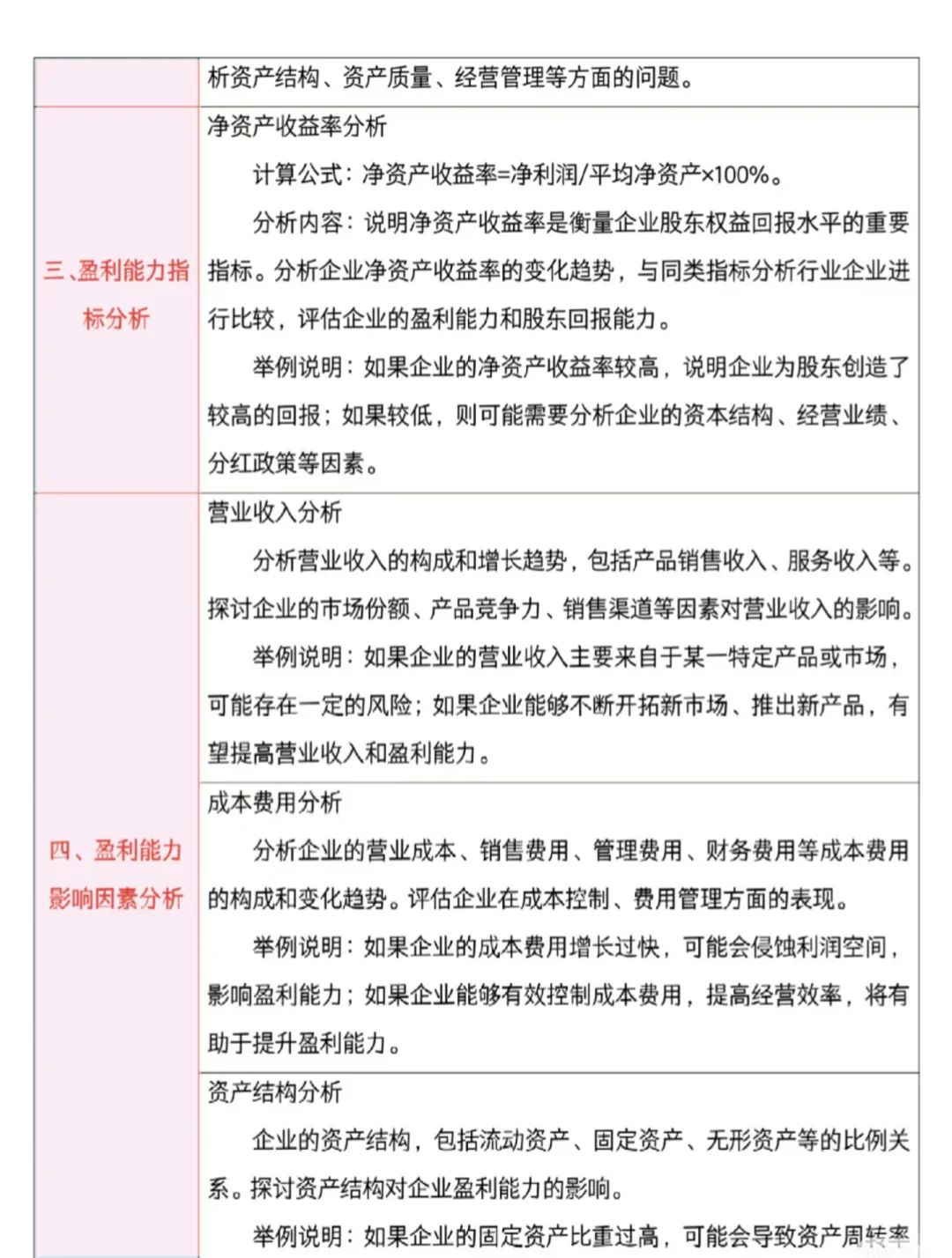
盈利能力,顾名思义即企业对利润取得的能力,也就是众所周知的企业销售获利能力、资本增值能力和资产增值能力。一般来说,在既定时期内,企业收益水平和数额就是盈利能力的客观反映。
一家企业盈利能力越强,股东所能得到的收益就越多,企业价值随之增加。不管是对于企业外部,还是内部,利润都是企业最核心的构成,是企业首要关注的,是企业持续长久经营的基础。
#财务比率分析
#财务报表分析
#盈利能力分析论文
#盈利能力分析
#盈利能力指标分析
#盈利能力研究
#盈利能力评价
下一篇:
一台教练机生产历程
上一篇:
企业贷款 规划为王
相关内容
查看全部
案例复盘:很担心
2026-04-14 06:27
超亿元,国内两家
2026-04-14 06:26
交行企业先息后本
2026-04-14 06:25
惠东农商银行参加
2026-04-14 06:23
济南某财金融资租
2026-04-14 04:28
企业贷款需要哪些
2026-04-14 02:35
政府扶持小企业贷
2026-04-14 00:42
企业融资辅导,助
2026-04-14 00:06
【民银研究】3月
2026-04-14 00:06
全国企业贷:为企
2026-04-13 23:03