







?超全的企业合规审查要点及风险清单来啦!真的是法务小宝们必备的躲坑工具!要知道企业的合规审查工作在无形中涉及方方面面,法务部门在对不同部门、不同业务和人员接触时,合规审查的侧重点也会不同,有时候会因多个审查工作重叠不小心遗漏一些关键审查点[害羞R][害羞R]!
✅今天给大家整理了一份法务必备的企业合规审查要点风险清单,一共分为90大类近1000个合规审查要点及违规风险提示!涉及到相应板块的工作时,法务小宝们可对照着查漏补缺,嘎嘎好用[赞R][赞R]!
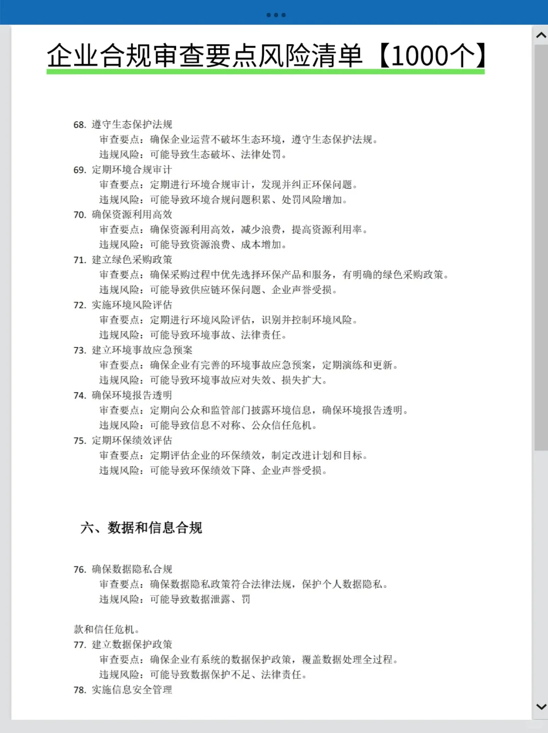
?企业合规审查要点及风险清单1000个:
1⃣️法律法规合规
2⃣️公司治理合规
3⃣️财 务合规
4⃣️人力资源合规
5⃣️环境合规
6⃣️数据和信息合规
......
[萌萌哒R][萌萌哒R]法务宝子们赶 紧对照着1000个要点自查起来吧!提 高 效率的同时也规避了诸多风险,合规工作一起加油呀[派对R][派对R]!
#合规 #企业合规 #法务 #企业合规官 #合规管理 #法律实务 #法律人 #人力资源 #法律 #律师 #合规经营 #内控 #风控 #企业合规师 #新职业
✅今天给大家整理了一份法务必备的企业合规审查要点风险清单,一共分为90大类近1000个合规审查要点及违规风险提示!涉及到相应板块的工作时,法务小宝们可对照着查漏补缺,嘎嘎好用[赞R][赞R]!
?企业合规审查要点及风险清单1000个:
1⃣️法律法规合规
2⃣️公司治理合规
3⃣️财 务合规
4⃣️人力资源合规
5⃣️环境合规
6⃣️数据和信息合规
......
[萌萌哒R][萌萌哒R]法务宝子们赶 紧对照着1000个要点自查起来吧!提 高 效率的同时也规避了诸多风险,合规工作一起加油呀[派对R][派对R]!
#合规 #企业合规 #法务 #企业合规官 #合规管理 #法律实务 #法律人 #人力资源 #法律 #律师 #合规经营 #内控 #风控 #企业合规师 #新职业
