发布信息
登陆/注册
搜索
搜索
导航
首页
产品供应
产品求购
企业库
酒业展会
行业资讯
认证会员
站内搜索
企业报道
当前位置:
首页
企业报道
正文
?【合规必备】中小企业法律风险自查手册
作者:本站编辑
2025-11-01 09:44:09
10
?【合规必备】中小企业法律风险自查手册
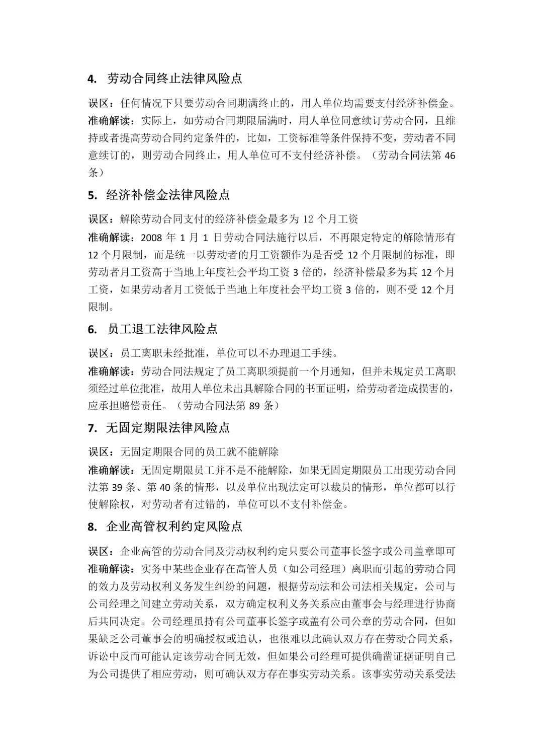
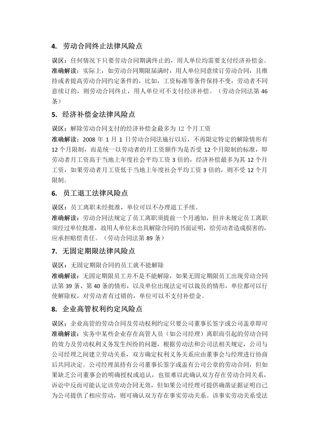
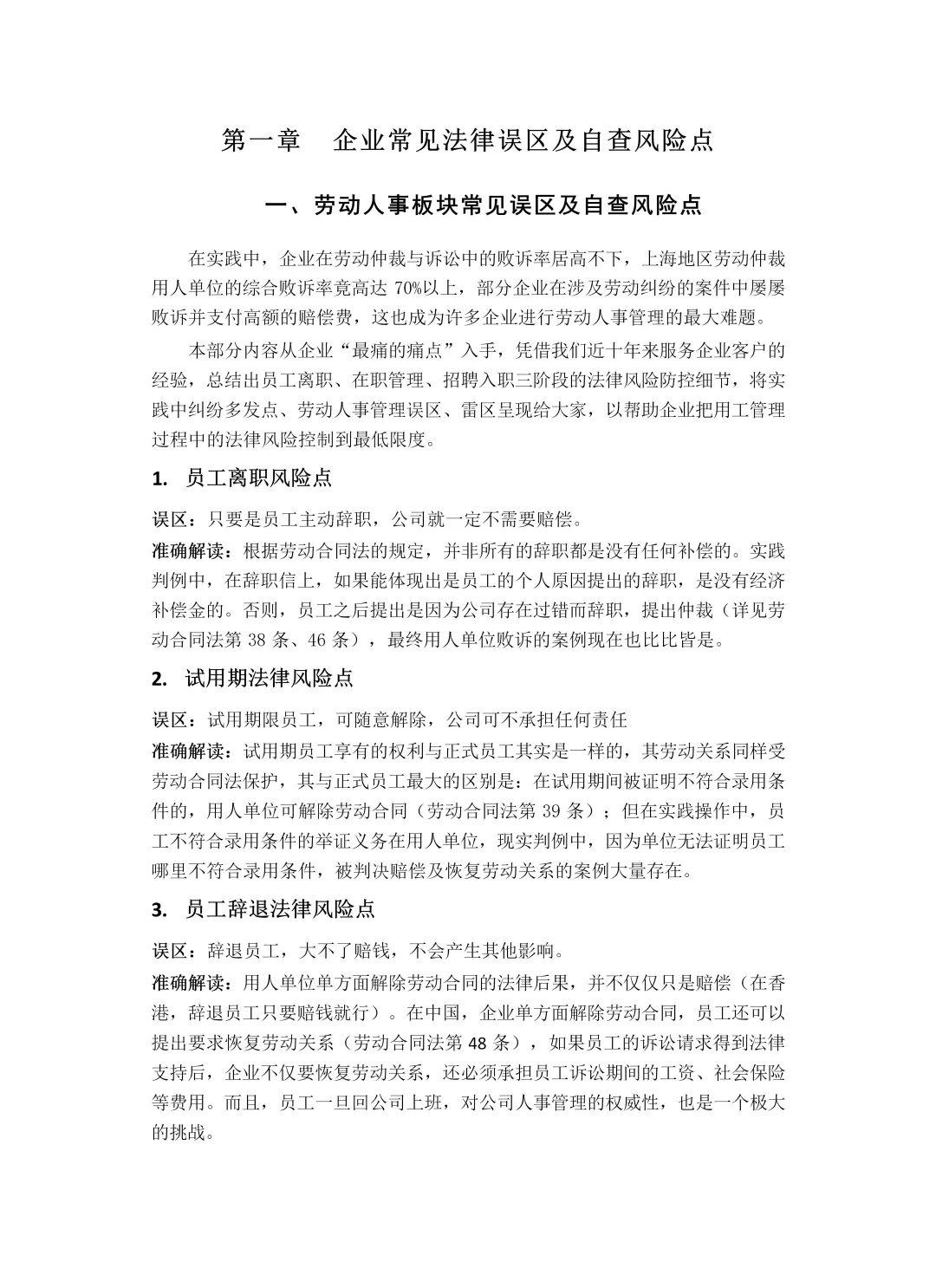
??哈喽宝子们,中小企业搞合规真的太重要啦!今天给大家安利一本超实用的《中小企业法律风险自查手册》。这本手册把中小企业可能遇到的各 种法律风险都梳理得清清楚楚,从合同风险到劳动用工,从知识产权到S务合规,方方面面都涵盖到了,简直就是中小企业的“法律护 身 符”。
......
一起来看看吧!
#中小企业
#法律风险
#自查手册
#合规经营
#企业管理
#风险防控
#律师日常
#交个律师朋友
#法律实务
#律师
下一篇:
?国有企业法律合规风险防控指引,绝了!
上一篇:
?法务、合规、内控、风险一体化管理的实
相关内容
查看全部
一国产仪器公司
2026-03-19 23:55
我国14家创新药企
2026-03-19 23:53
中天公司中标蒙古
2026-03-19 23:52
激光雷达企业珞珈
2026-03-19 23:37
融资贵、融资难?
2026-03-19 23:37
苏州这家公司完成
2026-03-19 23:20
800万科创贷到账!
2026-03-19 23:19
超5亿元!上海2家
2026-03-19 23:18
崇信县信源融资担
2026-03-19 23:17
融资被拒?90%企业
2026-03-19 23:15