?法务、合规、内控、风险一体化管理的实
作者:本站编辑
2025-11-01 09:43:07
3
?法务、合规、内控、风险一体化管理的实




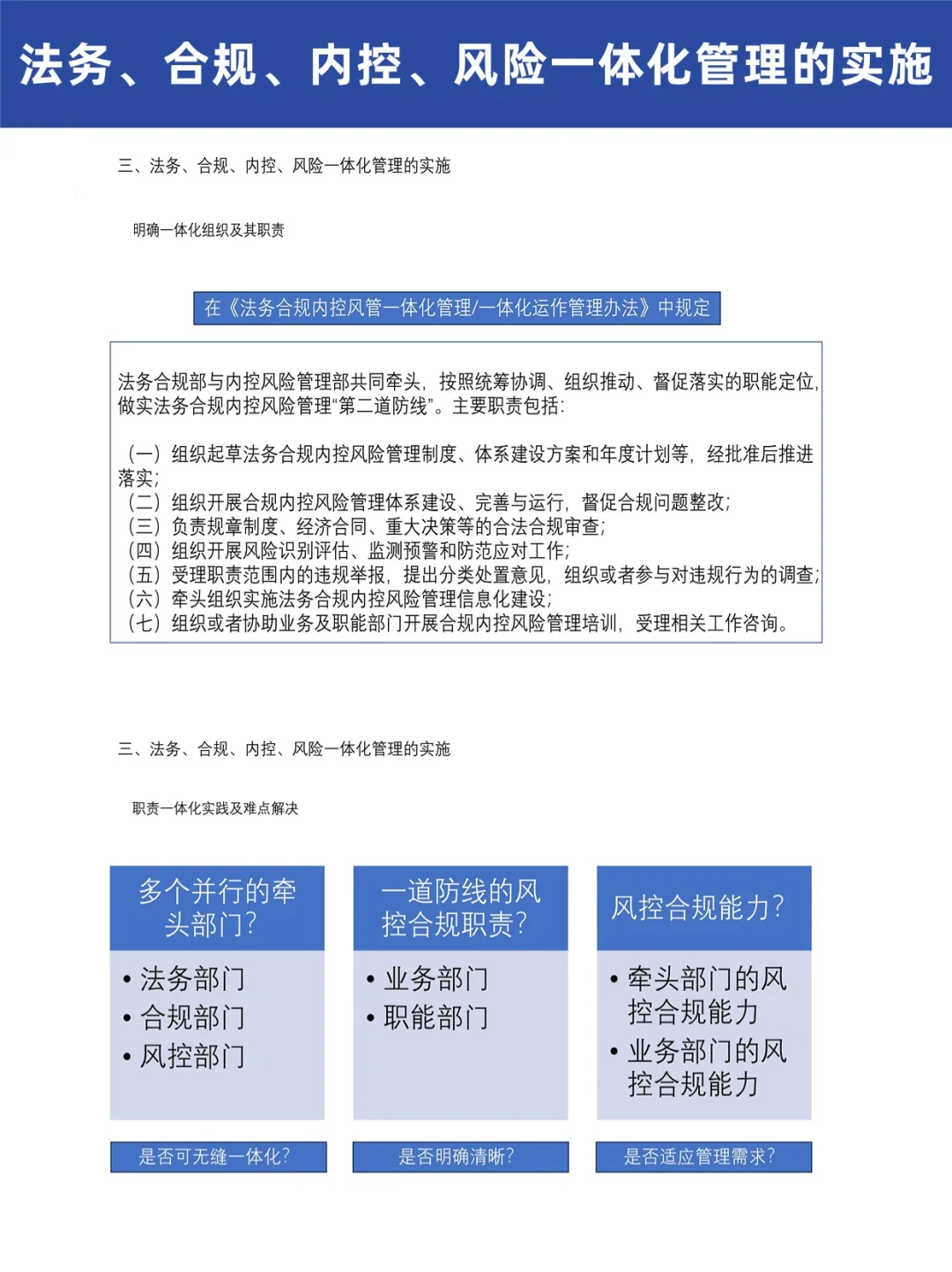
?宝子们快来看啦,如果你所在的公司计划要把法 务、合规、内控、风险放到一起做实施,你知道该如何实施嘛?今天给大家整理了相关的笔 记,可以清楚的帮大家区别法 务、合规、内控、风险等,宝子们赶紧码住!
?法务、合规、内控、风险一体化管理的实施:
①一体化框架的基本组成
②通用一体化管理模型图
③一体化管理模型的组成要素
......#企业合规 #企业管理 #法务 #合规 #内控 #律师 #风控