










我的论说文素材整理思路一般是将写作的对象按照:企业、社会和个人进行分类,其中企业为主、个人次之、最后才是社会。因为199毕竟是管理类联考,论说文的话题还是会以企业和个人(管理者)为主,而隔壁的396联考论说文则会更加偏重社会。
但是这并不代表社会不考也不代表社会话题我们不准备,只是我们在准备的时候一定是以企业和个人为主。
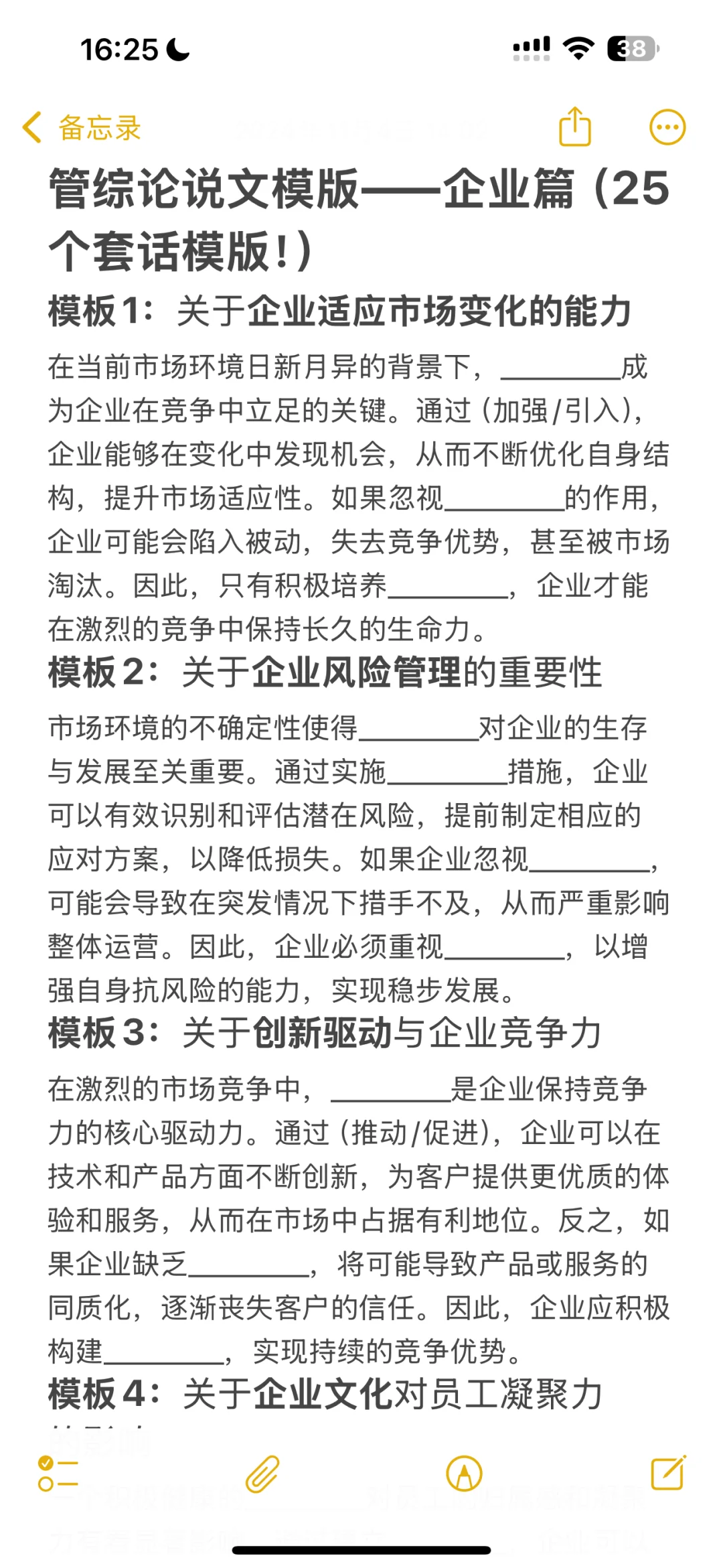
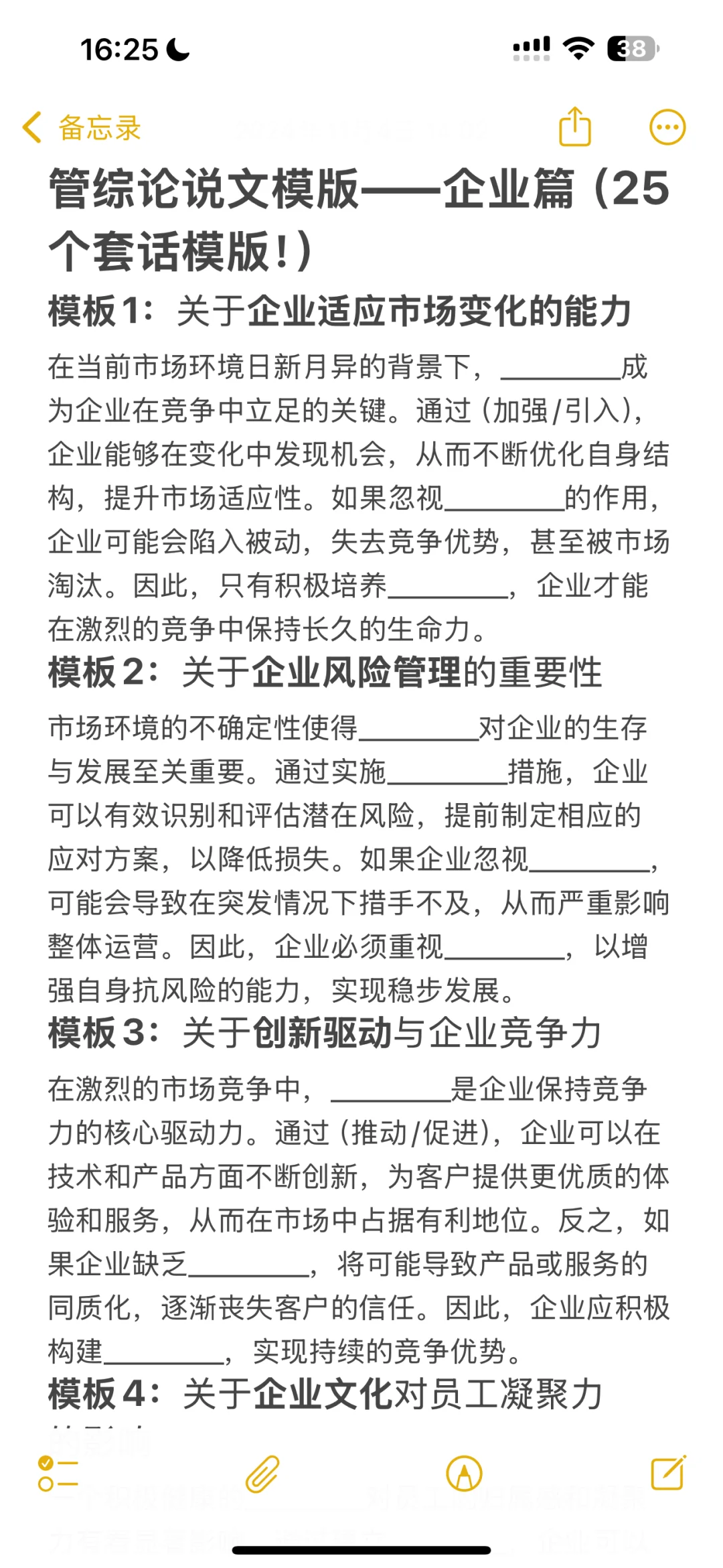
从文章结构上来看,一般从4个角度去整理:1️⃣有效性2️⃣必要性3️⃣困难4️⃣解决措施。按照这4个思路去整理肯定不会错。 大家有兴趣的也可以买一本老吕写作33篇来看,这本书真的极端便宜了,我整理素材的思路以及素材思路的来源也是来自于老吕写作33篇这本书,大家可以作文参考哦。
本次的模版主要是企业部分的有效性和必要性部分,由于模版部分内容一定是饱受关注并且广泛使用的,所以我会选择多更连续更,将内容做的多一些优质一些,让大家有更多的选择空间从而降低大家的重复率。
下一期的更新内容为企业篇的困难和解决措施,内容会相对较少。
我尽量保持连续更新,着急的同学可以先看看老吕写作33篇的内容来提前学习哦。#25 #管综写作 #25考研 #199管综 #管综 #管综论说文 #老吕写作33篇 #作文模版
但是这并不代表社会不考也不代表社会话题我们不准备,只是我们在准备的时候一定是以企业和个人为主。
从文章结构上来看,一般从4个角度去整理:1️⃣有效性2️⃣必要性3️⃣困难4️⃣解决措施。按照这4个思路去整理肯定不会错。 大家有兴趣的也可以买一本老吕写作33篇来看,这本书真的极端便宜了,我整理素材的思路以及素材思路的来源也是来自于老吕写作33篇这本书,大家可以作文参考哦。
本次的模版主要是企业部分的有效性和必要性部分,由于模版部分内容一定是饱受关注并且广泛使用的,所以我会选择多更连续更,将内容做的多一些优质一些,让大家有更多的选择空间从而降低大家的重复率。
下一期的更新内容为企业篇的困难和解决措施,内容会相对较少。
我尽量保持连续更新,着急的同学可以先看看老吕写作33篇的内容来提前学习哦。#25 #管综写作 #25考研 #199管综 #管综 #管综论说文 #老吕写作33篇 #作文模版
