
春风送暖,龙城锦绣,2023年2月1日,正值农历正月十一,来自省城餐饮饭店业的40多位企业家和餐饮负责人欢聚在迎泽宾馆晋泽轩,举行新春团拜活动。

出席团拜会的有山西省文化和旅游厅非遗处正处长级干部马天颖、省商务厅消费促进处副处长王蕊、省烹饪餐饮饭店行业协会会长冯守瑞、山西交通广播电台总监陈湘、省烹协常务副会长王艳梅、刘强,监事会副主席孟俊国、刘志刚,副会长单位领导有丽华大酒店总经理姚建平、晋韵楼董事长韩永旺、顺溜削面董事长郑宇、芙蓉(锅舍)餐饮董事长高红波、百姓渔村总经理马新民、太重宾馆书记武强、东湖醋业董事长郭俊陆,益海嘉里太原分公司经理陈虎、国贸大饭店董事长助理李勇等40多家企业的领导。参加团拜会的还有省烹协监事原荣立、李雅丽、李晓艳。

冯守瑞会长致新春致辞。冯会长首先向与会人员致以新春问候,她通过2021和2022年餐饮数据的对比,当前餐饮形势的分析,指出2022疫情,全国餐饮行业下降6.3%,山西收入与上年持平。协会对10家山西知名餐饮品牌调研,餐饮收入减少26%.与上年持平的原因基本来源于新增加的3400家门店。强调要在多元化、差异化、个性化的餐饮市场寻求新的增长点,实现新突围,要开启餐饮复苏的新征程。餐饮饭店品牌企业要一如既往的继续发挥品牌引领作用,进一步提升消费者的放心度和满意度,全面实现餐饮高质量创新发展。冯会长表示,省协会要继续发挥引领作用,在各级政府职能部门的指导下,在三个国家协会的支持下,搭建好行业交流、学习提升的平台,组织丰富多彩的行业活动,与各位同仁、各界朋友携手并进,早日复苏山西餐饮市场,迎接繁荣美好的明天。


省烹协常务副会长王艳梅、刘强祝大家新春快乐!兔年大吉!

山西交通广播总监陈湘在团拜会上致辞,通过播放2023尽享年味儿暖心行动的视频,陈总监对省协会和餐饮品牌企业为这项大型公益活动所付出的努力给予高度评价,尤其被今年餐饮业极度艰难的情况下,依旧坚持不怠、初心不改的大爱深深感动。她表示,交通台将会和省协会继续深度合作,将锦绣太原非遗美食通过FM880全媒体进行呈现,为推动餐饮业高质量发展做出积极贡献。

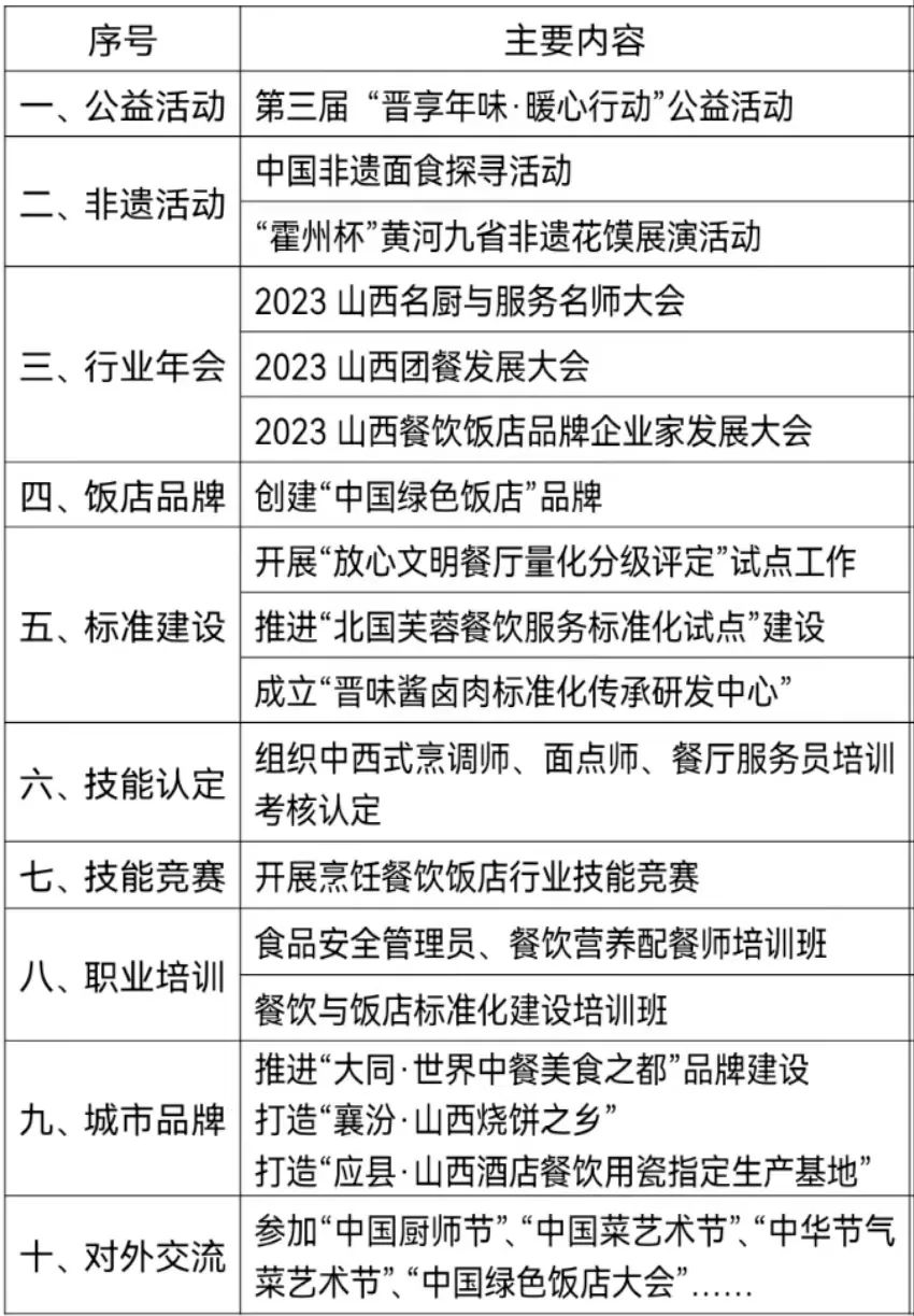
省烹协监事会审议协会2022年工作情况及2023年工作计划。

团拜会由省烹协副秘书长刘丽滇主持。
团拜会上,协会领导和特邀嘉宾为参加2023“晋享年味·暖心行动”的23家餐饮饭店品牌企业:迎泽宾馆、丽华大酒店、山西饭店、梧桐公寓酒店、并州饭店、国贸大饭店、西山大厦、汾西富格酒店、太重宾馆、天星海归海、江南大酒店、芙蓉酒楼、山西会馆、晋韵楼大酒店、百姓渔村、海广海世界、顺溜削面、晋美大掌柜、合生酒店、晋阳故事、认一力(南中环店)、晋阳王羊汤、晋阳古镇颁发“公益爱心企业”荣誉牌匾。








2023年工作计划

关注我们

山西省烹饪餐饮饭店行业协会
邮箱:sxprxhwangfeng@163.com
