
餐饮业是指通过即时制作加工、商业销售和服务性劳动等,向消费者提供食品和消费场所及设施的服务。
餐饮服务单位从事餐饮业经营服务的单位,主要类型包括餐馆(含酒家、酒楼、酒店、饭店等)、快餐店、小吃店、饮品店、食堂、中央厨房及集体用餐配送单位。
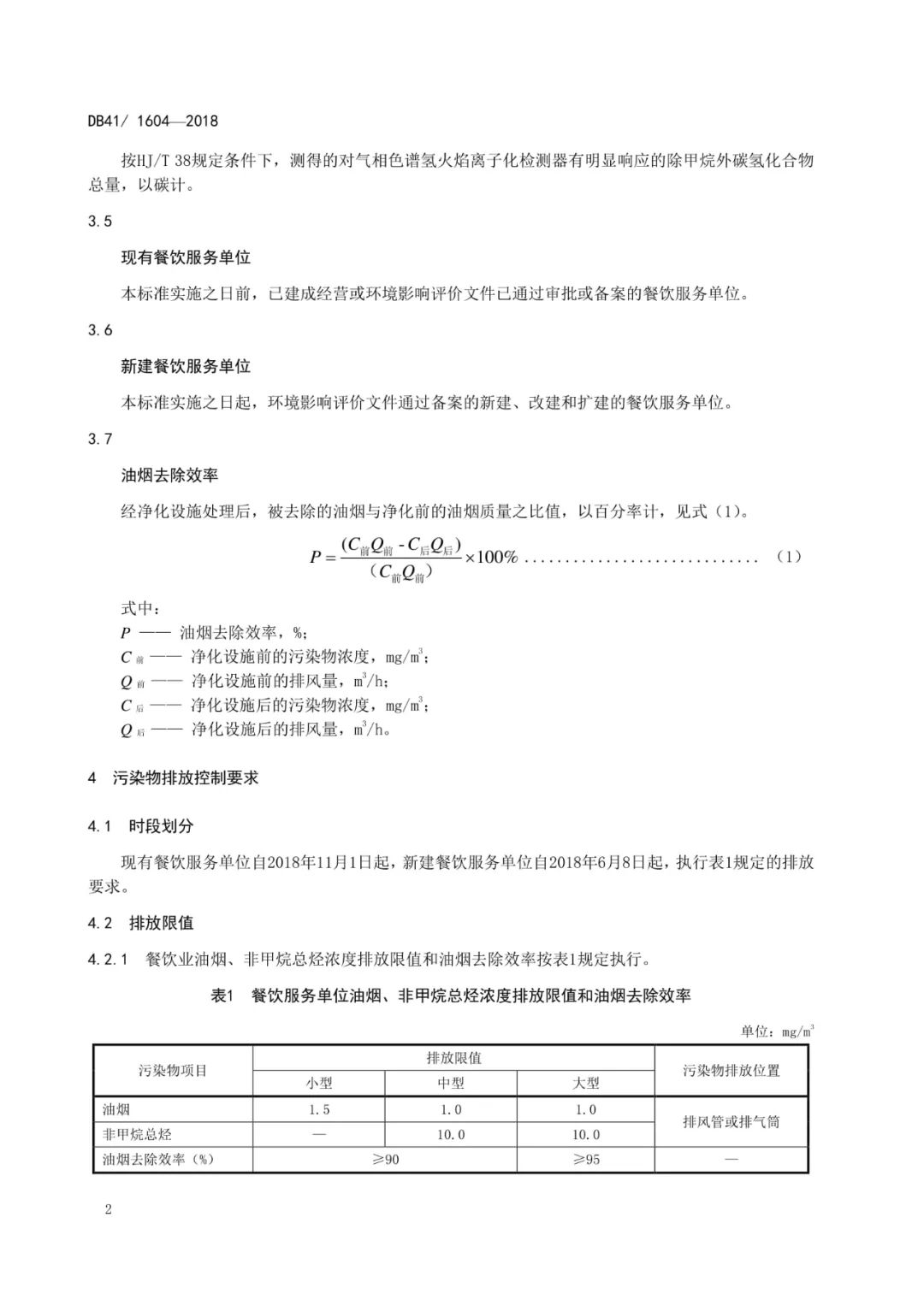
《河南省餐饮业油烟污染物排放标准》对餐饮业服务单位的油烟污染物排放控制、监测要求及实施和监督均作出了明确规定,与国家标准相比,该标准加严了油烟浓度和油烟去除效率的限值,增加了非甲烷总烃控制因子,因此已经安装有油烟处理装置的餐饮服务单位也需要提标改造。
标准为现有餐饮业服务单位留出了技术改造过渡期限,自2018年11月1日起执行新标准。新建餐饮服务单位自标准发布之日起执行。








- End -
信息来源:油烟净化网编辑
免责声明:所载内容来源于互联网、微信公众号等公开渠道,我们对文中观点保持中立态度。本文仅供参考,交流。转载的稿件版权归原作者和机构所有,如有侵权,请联系我们删除。

看官大人,点个“赞”和“在看”再走呗!
