

国家电网有限公司2023年配网电缆分支箱、电缆附件协议
库存招标联合资格预审
资格预审文件
国家电网有限公司2023年配网电缆分支箱、电缆附件协议库存招标联合资格预审
预审编号:GWXY-ZGYS-2301-DFDF
1.招标条件
本项目的建设单位为国家电网有限公司所属各省(市、自治区)公司(见附表1)(以下简称“项目单位”),建设资金为企业自有资金,出资比例为100%。招标人为国家电网有限公司所属各省(市、自治区)公司(见附表1),并委托国网江西省电力物资有限公司为招标代理机构。
国家电网有限公司所属各省(市、自治区)公司配网物资协议库存招标采购的相关品类采用资格预审方式进行,本次预审结果有效期为2024年1月1日至2024年12月31日。在有效期内,国家电网有限公司所属各省(市、自治区)公司配网物资协议库存招标采购相关分标仅接受资格预审合格的申请人参加投标。在有效期内,可视情况组织补充资格预审,未参加或未通过本次联合资格预审的申请人可报名参加。
在此,特邀请有兴趣的潜在申请人(以下简称申请人)提出资格预审申请。
2.项目概况与招标范围
2.1采用资格预审的物资类别
国网资格预审投标资质齐全(高压电缆/低压电缆/架空绝缘导线/钢芯铝绞线)国网业绩好 绩效良好 诚招全国投标代理商合作共赢!联系电话:金先生 15931728888(微信同号)





























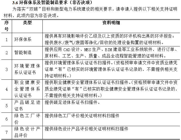
对于参加国家电网有限公司供应商资质能力信息核实的申请人:(1)应按要求在国家电网有限公司电子商务平台(以下简称“ECP2.0系统”)中生成资质业绩凭证单(以下简称“凭证单”)并在投标工具-资质业绩文件处上传提交。凭证单载明的有效已核实数据将作为评审依据,不需提供支持证明文件(试验报告除外)。未提供(上传)凭证单的申请人,其申请将被否决。(2)业绩以凭证单载明的已核实数据为准,其他业绩及其支持证明文件无需编入申请文件,编入的不作评审。(3)除供货业绩外需要更新补充已核实范围外相关证书、生产试验设备、生产厂房的,应提交对应支持证明文件扫描件。补充证书(出具时间)、生产试验设备(销售合同签订时间)、生产厂房(土地使用权证或房屋产权证出具时间)仅接受2023年4月14日之后出具的支持证明文件扫描件。(4)无论是否有已核实数据的试验报告,均须提供完整版的试验报告扫描件。若申请人未提供满足资格预审文件要求的试验报告扫描件,在资格预审评审阶段将会对申请人带来不利影响。(5)核实以外的补充内容应在技术文件-资质业绩集中应答文件处编制提交,同时通过供应商资质填报工具将相关信息录入ECP2.0系统中,提交对应支持证明文件等扫描件后生成凭证单并上传。具体操作端口详见第四章资格预审文件格式。对于未参加国家电网有限公司供应商资质能力信息核实的申请人:(1)需要按《资质业绩信息集中应答文件》格式填写应答文件表格,并按其“编制说明”提供对应支持证明材料;同时通过供应商资质填报工具按照模板要求提前将全量资质信息录入ECP2.0系统中,并上传附件证明材料,未提供全量资质信息可能会对申请人带来不利影响。将全量资质信息生成凭证单后通过投标工具的资质业绩模块上传提交,具体操作端口详见第四章资格预审文件格式。未提供(上传)凭证单的申请人,其申请将被否决。(2)应按第四章资格预审文件格式要求制作《供应商未参加资质能力核实说明文件及承诺函》并提交。(1)有效既有业绩时间范围:2020年01月01日至2022年12月31日。资格预审申请人提供的有效期间内合同业绩数量应满足专用资质条件要求。业绩时间计算以合同签订时间为准,业绩数量(金额)计算以提供发票为准。(2)对于参加国家电网有限公司供应商资质能力信息核实的申请人,其业绩以资质业绩凭证单载明的已核实数据为准,不需提供支持文件,资质业绩凭证单载明的有效的已核实数据作为评审依据。核实时间段内的业绩支持文件无需编入资格预审申请文件,编入的不作评审。(3)对于未参加国家电网有限公司供应商资质能力信息核实的申请人业绩支持证明材料要求:销售业绩必须提供对应的合同和发票扫描件,发票开具时间须在2020年01月01日至2023年4月14日内,发票扫描件后须附通过国家税务总局全国增值税发票查验平台(网址:https://inv-veri.chinatax.gov.cn/)查验的发票结果截图,“一发票一截图”,未提供对应发票查验结果截图或结果截图与平台查验结果不一致的发票金额(数量)不予认可。对于存在造假行为的申请人,将严格按照《国家电网公司供应商不良行为处理管理细则》进行处理。所有业绩支持证明材料内容须保证清晰、可辨认且不得遮盖、涂抹。合同扫描件可提供合同封面、签字页及其货物清册即可,合同封面、签字页及其货物清册须一一对应,按时间顺序由远及近排列合同及发票扫描件,并制定目录。(5)既有业绩合同供货方和实际产品生产方必须均为申请人。④与非最终用户(即业主单位或负责所供货物运行、使用的单位以外的主体)签订的供货合同,但申请人作为外购外协方与配网成套设备的中标人签订的成套设备的供货合同除外;⑤出口业绩的外贸合同、发票、报关单及对应产品型号等信息资料难以核实或不全的;(7)母公司与子公司之间、同一母公司下的各个子公司之间、存在控股关系的不同公司之间的业绩不能相互替代。(8)收购其他企业,被收购企业注销的,收购方可继承被收购方的业绩。(9)申请人如发生收购、重组、改制、合并、分立、名称变更等情况,须提供充分且合法、有效的证明材料,供资格审查委员会审查。(1)申请人应提供具备相应资质的第三方检测机构出具有效的型式试验报告,关于报告具体要求详见各标段相关规定。关于检验(检测)报告出具机构详见相关产品的资质能力核实标准规范;(2)无论资格预审申请文件中资质业绩凭证单是否有已核实的试验报告记录,均须提供完整版的试验报告扫描件。若申请人未提供满足资格预审文件要求的试验报告扫描件,在资格预审评审阶段将会对申请人带来不利影响。对于未参加国家电网有限公司供应商资质能力信息核实的申请人,须提供试验报告扫描件。(5)产品的检测报告符合相应的国家标准、行业标准、国家电网有限公司物资采购标准规定的试验项目和试验数值的要求;(6)各类试验报告均系针对具体型式规格产品的试验报告。(9)在后续招标中,如招标人在2.2物料清单外,增加特殊物料需求的,申请人按照招标文件要求,在投标时或供货前补充相关试验报告。(10)补充报告(出具时间)仅接受2023年4月14日之后出具的支持证明文件扫描件。4.1.3生产许可证或其他证书审核标准(各标段专业资质条件如有要求)(1)资格预审申请文件中资质业绩凭证单“有”已核实的生产许可证记录的,不需提供相关支持证明材料。资格预审申请文件中资质业绩凭证单“无”已核实的生产许可证记录或已核实的生产许可证记载数据不满足资格预审要求的须提供生产许可证扫描件。对于未参加国家电网有限公司供应商资质能力信息核实的申请人,须提供生产许可证扫描件。(2)补充证书(出具时间)仅接受2023年4月14日之后出具的支持证明文件扫描件。(3)关于生产许可证或其他证书具体要求详见各标段相关规定。申请人提供的生产许可证应在有效期内,应与资格预审产品种类对应。需提供3C认证、入网许可证等其他许可、认定证明文件的,相关文件应覆盖资格预审产品种类,且在有效期内。(1)资格预审申请文件中资质业绩凭证单“有”已核实的生产试验设备记录的,不需提供相关支持证明材料。资格预审申请文件中资质业绩凭证单“无”已核实的生产试验设备记录或已核实的生产试验设备记载数据不满足资格预审要求的须提供生产试验设备合同和发票等凭证扫描件。对于未参加国家电网有限公司供应商资质能力信息核实的申请人,须提供生产试验设备合同和发票等凭证扫描件。(2)补充生产试验设备(销售合同签订时间)仅接受2023年4月14日之后出具的支持证明文件扫描件。(3)申请人提供的生产试验设备应满足专用资质条件要求。(1)资格预审申请文件中资质业绩凭证单“有”已核实的生产厂房记录的,不需提供相关支持证明材料。资格预审申请文件中资质业绩凭证单“无”已核实的生产厂房记录或已核实的生产厂房记载数据不满足资格预审要求的须提供土地使用权证或房屋产权证等支持证明材料扫描件。对于未参加国家电网有限公司供应商资质能力信息核实的申请人,须提供生产厂房土地使用权证或房屋产权证等凭证扫描件。(2)补充生产厂房(土地使用权证或房屋产权证出具时间)仅接受2023年4月14日之后出具的支持证明文件扫描件。(3)申请人提供的生产厂房信息应满足通用资格要求。高、低压电缆分支箱的业绩分别计算,高低压业绩不能互相替代;低压电缆分支箱的业绩合并计算,不区分开关类型。无论申请人是否参加国家电网有限公司供应商资质能力信息核实,均须提供完整版的试验报告扫描件。检验报告为型式试验报告,各标段单独提交报告。低压电缆分支箱外壳材质必须为304及以上不锈钢或SMC材质,高压电缆分支箱外壳材质必须为304及以上不锈钢。①低压电缆分支箱三种开关类型(刀熔开关、塑壳断路器、条形开关)的三种报告不能互相替代,不同标段应按开关类别分别提交不同的报告。②高压电缆分支箱标段,必须提供高压不带开关的电缆分支箱型式试验报告,不能使用高压带开关的电缆分支箱试验报告替代。③高、低压电缆分支箱检测报告不能互相替代。低压电缆分支箱试验报告,额定电压必须是400V(380V不可以替代400V的报告);高压电缆分支箱试验报告,额定电压10kV(12kV可以替代10kV的报告,但20kV的报告不能替代10kV的报告)。电缆分支箱产品不需提供ISO9000系列质量体系认证证书。4.2.2 10kV及以下电缆附件类物资统一审核标准电缆附件业绩数量按照冷缩、预制两种规格型号合并计算,不区分优质和非优质业绩,不计入其他型号(热缩、绕包等)的业绩。1.1无论申请人是否参加国家电网有限公司供应商资质能力信息核实,均须提供完整版的试验报告扫描件。申请人应提供国家认可第三方权威检测机构出具有效的型式试验报告。不同电压等级电缆型式试验报告不能互相替代。1.2型式试验报告出具机构须为国家授权的专业检测机构出具并在有效期内。1.3型式试验报告的委托方和产品制造方需是供应商自身;1.4.2连接方式:电缆中间接头与电缆终端不可相互替代;电缆附件产品不需提供ISO9000系列质量体系认证证书。6.1凡有意参加的申请人,请于资格预审公告发布之日起至2023年10月25日17时(北京时间,下同),登陆ECP2.0系统(https://ecp.sgcc.com.cn/ecp2.0/portal/)下载资格预审公告,并按《电子招标投标办法》等国家法律法规要求,到第三方认证机构办理CA证书电子钥匙。申请人应妥善保管招标人招投标交易平台信息系统账号和密码,以及CFCA数字证书和密码,因上述账号、数字证书或密码保管不当造成的损失,由申请人自行承担。请使用谷歌浏览器打开上述网址,电脑配置推荐使用WIN7、WIN8、WIN10系统。6.3申请人需利用离线投标工具进行电子申请文件编制。离线投标工具下载方式:请各申请人在ECP2.0系统(新一代电子商务平台https://ecp.sgcc.com.cn/ecp2.0/portal/)首页“下载专区→参与投标→投标工具安装”目录下下载“.net安装工具包和供应商投标工具”。投标操作手册可在上述同一目录下下载“ECP2.0招标采购流程供应商操作手册”。离线投标工具操作问题联系招标人招投标交易平台信息系统运维支持电话:010-63411000。使用投标工具电脑配置要求:内存大于8GB,64位操作系统。7.1本次资格预审仅接受电子申请文件(包括ECP2.0电子申请文件以及指定电子邮箱接收的电子申请文件),不接受纸质、光盘文件,不接受申请人到现场递交申请文件。7.2申请文件递交的截止时间为:2023年10月31日9时(北京时间),所有申请文件应当在递交截止时间前递交(提交)招标人(如招标人对该时间进行调整,将在实际的递交截止时间前至少5个工作日另行通知申请人)。【声明】信息以国家电网电子商务平台官方发布的为准。本文仅做信息分享,如有侵权请告知删除。