餐饮行业的财务人员其实是最发愁各类成本费用和收入的会计核算了!因为涉及的种类太多了,这对于餐饮会计人员来说确实不太好弄!不过,今天看到江苏女会计编的餐饮行业成本和收入核算的账务处理案例后,才算是恍然大悟了!餐饮行业成本和收入核算账务处理案例分析,真好懂,后附有87笔餐饮行业会计实操案例解析,都是餐饮行业常见的业务账务处理,不熟练的可以参考。
文章中的电子资料获取方式
关注公众号,对话框发送“333”,找老师领取一份,财务资料都是无偿的哦
餐饮行业会计实操教程

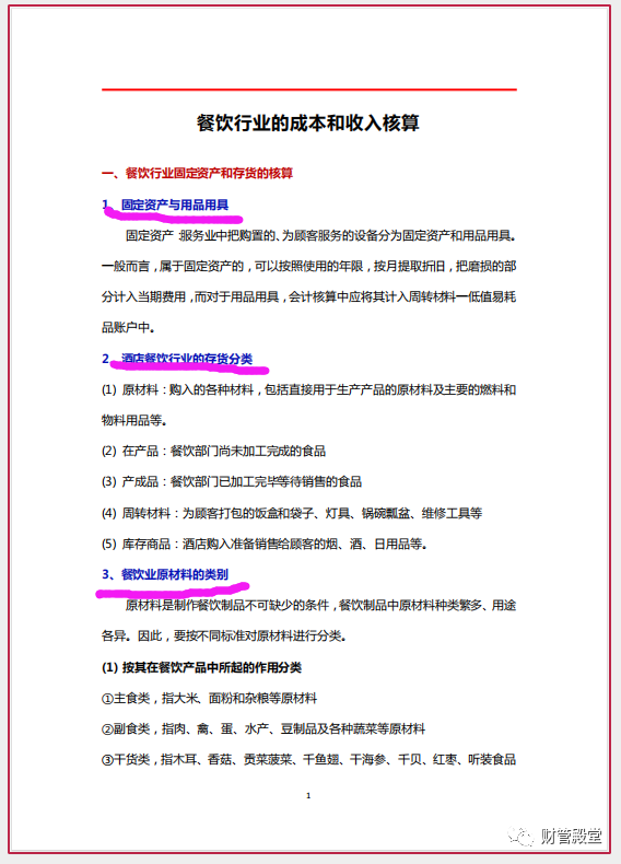
一、餐饮行业的成本和收入账务处理案例
餐饮行业固定资产及存货的账务处理案例




餐饮行业低值易耗品的账务处理案例


餐饮行业营业成本的账务处理案例


餐饮行业宴会销售收入的账务处理案例



二、87笔餐饮行业账务处理实操案例


餐饮行业财务会计日常的会计实操干货就先介绍到这里了。餐饮会计在日常实务工作中遇到有不会做会计核算的,大家可以收藏备查。

END
文章中的电子资料获取方式
扫描下方公众号二维码,关注公众号,对话框发送“333”,找老师领取一份,财务资料都是无偿的哦


【温馨提醒】

未来的发展,取决于你今天和明天的努力;
“财管殿堂”每天都有:【会计考证、会计实操、财会热门资讯】带给大家
今天点一个关注,明天少一次求人!关注我,每天都有新惊喜带给你哟!


文章有用的话,记得转发扩散呀!
