公司各部门之间的推诿扯皮,多半是部门职责界定不清,只有梳理了部门职责,才能让业务流程更加顺畅,而这项工作自然也就成了HR的分内工作。
作为人力管理体系的基础,餐饮业部门职责、职位说明书在成型之后并不是一劳永逸的。
根据撰写逻辑,只要业务战略、组织架构等发生变化,都需要重新回顾并做好更新。
虽然餐饮业岗位职责撰写不难,但是里面包含了众多因素要考虑,撰写起来也是费时又费力。
今天的免费福利是
领取方式

文档内容


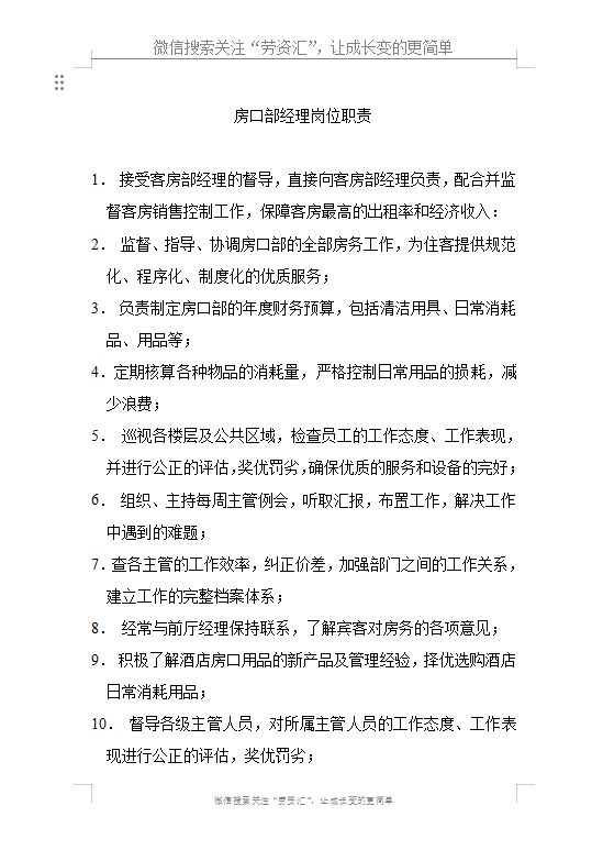
酒店房口部经理岗位职责

酒店迎宾员岗位职责

以上图片为部分内容


【餐饮业岗位职责大全】
识别下方二维码
关注微信公众号后

按提示操作即可免费领取!
资料是人工发送
24小时内发送
请勿催促,谢谢理解
更多资料
▼


