
8月22日凌晨1时许四川省成都市成华区一商铺发生燃气闪爆。接警后成都市消防救援支队立即调派6辆消防车、34名消防员前往处置,消防救援人到达现场后发现起火点位于龙光世纪中心3栋2楼一家餐饮店。

消防员立即对罐体实施冷却降温,3时许,气罐内煤气耗尽现场明火熄灭,此次爆炸未造成人员伤亡。


事故原因初步判断为
员工下班时
未将燃气罐完全关闭
导致小范围泄漏
具体原因正在进一步调查中


餐饮燃气爆炸事故案例
案例一:宁夏银川烧烤店
2023年6月21日,宁夏银川市兴庆区富洋烧烤店发生燃气爆炸事故,宁夏银川市公安局兴庆区分局通报称,经查,系烧烤店总店长海某(已死亡)、工作人员李某翔(已死亡)违反有关安全管理规定,擅自更换与液化气罐相连接的减压阀,导致液化气罐中液化气快速泄漏,引发爆炸,造成31人死亡、7人受伤的特别严重后果。

案例二:湖北十堰
6月13日6时42分许,位于湖北省十堰市张湾区艳湖社区的集贸市场发生重大燃气爆炸事故,造成26人死亡,138人受伤,其中重伤37人,直接经济损失约5395.41万元。
事故直接原因为天然气中压钢管严重锈蚀破裂,泄漏的天然气在建筑物下方河道内密闭空间聚集,遇餐饮商户排油烟管道排出的火星发生爆炸。
调查报告显示,涉事故建筑物由东风汽车房地产有限公司向润联物业划转时,未提示或告知下方有燃气管道穿过,其中现在负责运营维护事故管道的十堰东风中燃公司,从未对事故管道进行巡查,事发后巡线员为逃避责任追究,伪造补登了巡线记录。

燃气事故屡禁不止
危害国民人身安全
针对这一情况

权威发布
8月11日,应急管理部网站公开发布了国安办【2023】3号文件:国务院安全生产委员会关于印发《全国城镇燃气安全专项整治工作方案》的通知。这份文件是在银川烧烤店发生特大事故的背景下发布的,也是在近年来又发生了一系列燃气爆炸事故的背景下出台的一个重要文件。

全国文件发布后,为相应国家对燃气行业安全的关注,各省市地也相继发布了城镇燃气安全专项整治方案。

为落实这一方案,助力各级各部门依法落实监管责任,切实提升辖区企业燃气消防安全培训质量;助力餐饮企业落实燃气消防安全培训,全员本安推出【燃气消防安全培训——餐饮行业专项】公益线上培训服务(免费)。



工作目标

01 落实要求
协助餐饮企业落实《全国城镇燃气安全专项整治工作方案》的有关“培训到位”要求。
02 提供服务
为餐饮企业提供依法、合规、管用的安全生产培训服务。
03 落实责任
协助地方各级政府部门切实落实监管责任。
工作内容
公益线上培训(免费)
培训涵盖燃气安全、消防、应急预案、用火、用气、用电。培训内容是全部拥有自主知识产权的动画系列课程,同步考试考核,实现“依法、合规、管用”的培训目标。

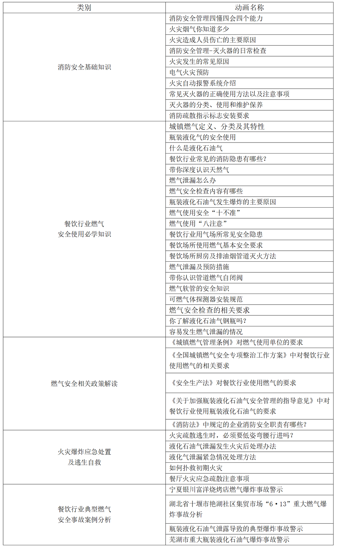
【课程目录】

培训档案(可根据需求定制)
培训档案制作,有效迎接即将到来的各项检查。





扫描二维码
了解更多相关信息

联系方式:
刘老师 13455295237
联系我们

扫码关注我们
更多精彩等待你发现
声明:仅限交流学习,若侵权,请联系删除。
